| 设计 任务书 文档 开题 答辩 说明书 格式 模板 外文 翻译 范文 资料 作品 文献 课程 实习 指导 调研 下载 网络教育 计算机 网站 网页 小程序 商城 购物 订餐 电影 安卓 Android Html Html5 SSM SSH Python 爬虫 大数据 管理系统 图书 校园网 考试 选题 网络安全 推荐系统 机械 模具 夹具 自动化 数控 车床 汽车 故障 诊断 电机 建模 机械手 去壳机 千斤顶 变速器 减速器 图纸 电气 变电站 电子 Stm32 单片机 物联网 监控 密码锁 Plc 组态 控制 智能 Matlab 土木 建筑 结构 框架 教学楼 住宅楼 造价 施工 办公楼 给水 排水 桥梁 刚构桥 水利 重力坝 水库 采矿 环境 化工 固废 工厂 视觉传达 室内设计 产品设计 电子商务 物流 盈利 案例 分析 评估 报告 营销 报销 会计 | |||||
|
|||||
|
|||||
|
|||||
学校某教学楼视频监控系统的设计与实现
随着社会信息化进程的加速,监控系统在诸多领域,如车内监控、电梯监控等,扮演着越来越重要的角色。传统有线传输模式虽传输速率快,但成本高昂且灵活性受限。随着无线技术的广泛应用,无线传输模式因其成本低、移动便捷及开发潜力大等优势,逐渐成为监控系统的首选。本文设计并实现了一种针对学校某教学楼的视频监控系统,该系统通过CMOS摄像头OV2640采集图像,并利用WIFI技术将图像传输至终端,实现了视频的无线传输及电脑终端对现场的实时监控。
本系统以STM32F4系列微控制器为核心,利用其高速数字相机接口(DCMI)集成OV2640摄像头模组,支持高达200万像素的视频捕捉。同时,系统集成了W5500以太网芯片和NodeMCU WiFi模块,构建了一套基于TCP/IP协议栈的高效视频流传输机制。上位机客户端采用Qt框架开发,提供了良好的人机交互体验。实验结果表明,该系统能够稳定捕捉图像,并通过WIFI流畅地将视频传输至终端显示。
本系统不仅实现了实时视频监控功能,还支持远程截图、云端存储控制以及摄像头云台控制等特性,满足了全方位、多功能的监控需求。
关键词:视频监控系统;学校教学楼;STM32F4系列;OV2640摄像头;WIFI传输
Design and implementation of the video monitoring system in a teaching building of the school
With the acceleration of the social informatization process, the monitoring system is playing an increasingly important role in many fields, such as in-car monitoring, elevator monitoring and so on. Although the traditional wired transmission mode has a fast transmission rate, it is costly and has limited flexibility. With the wide application of wireless technology, wireless transmission mode has gradually become the first choice of monitoring system due to its advantages of low cost, convenient mobile mode and great development potential. In this paper, a video surveillance system for a teaching building in the school is designed and realized. The system collects images through the CMOS camera OV2640, and transmits the images to the terminal by using WIFI technology, realizing the wireless video transmission and the real-time monitoring of the computer terminal on the site.
This system takes STM32F4 series microcontrollers as the core, using its OV2640 camera module integrated with high-speed digital camera interface (DCMI), to support up to 2 million pixel video capture. At the same time, the system integrates W5500 Ethernet chip and NodeMCU WiFi module, and builds a set of efficient video flow transmission mechanism based on TCP / IP protocol stack. The host computer client is developed by using the Qt framework, which provides a good human-computer interaction experience. The experimental results show that the system can stably capture images and smoothly transmit video to the terminal display through WIFI.
This system not only realizes the real-time video monitoring function, but also supports remote screenshots, cloud storage control and camera cloud head control and other characteristics, to meet the all-round and multi-functional monitoring
Key words: video surveillance system; school teaching building; STM32F4 series; OV2640 camera; WIFI transmission
目 录
摘 要
Abstract
第1章 绪论
1.1 研究背景与意义
1.1.1 研究背景
1.1.2 研究意义
1.2 国内外研究现状及发展趋势
1.2.1 国内研究现状及发展趋势
1.2.2 国外研究现状及发展趋势
1.3 设计目标与要求
1.3.1 覆盖范围、实时性、存储能力、成本控制
1.3 研究主要内容与设计目标
1.3.1 研究主要内容
1.3.2 设计目标
第2章 相关理论与技术基础
2.1 视频监控系统概述
2.2 关键技术分析
2.2.1 数字视频技术
2.2.2 网络架构
2.2.3 云存储与智能分析技术
2.3 教学楼平面图分析
2.4 小结
第3章 系统硬件设计
3.1系统硬件方案的设计
3.2系统各部分器件的选择
3.2.1系统的主控制芯片
3.2.2图像采集CMOS摄像头
3.2.3 WIFI芯片的选择
3.3硬件电路的设计
3.3.1硬件原理图的设计
3.3.2硬件PCB的设计
3.4本章小结
第4章 系统软件设计
4.1系统软件方案的设计
4.1.1系统的软件结构的设计
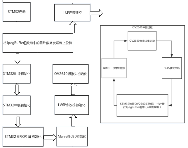
4.1.2系统软件工作流程的设计
4.2图像采集的程序设计
4.2.1 SCCB总线
4.2.2 OV2640输出数据的时序分析
4.2.3图像数据的采集和读取
4.3图像的压缩和解码
4.3.1图像的色彩空间模型
4.3.2图像JPEG压缩的原理
4.4 WIFI的传输和显示程序的设计
4.4.1 DIO协议简介
4.4.2 LwIP协议找的介绍
4.4.3 LwIP协议找的移植
4.5终端显示程序的设计
4.6本章小结
第5章 系统实现及测试
5.1监控上位机的显示界面
5.2本章小结
第6章 总结与展望
6.1 总结
6.2 展望
参考文献
致 谢





























毕业66资料站 biye66.com ©2015-2026 版权所有 | 微信:15573586651 QQ:3903700237
本站毕业设计和毕业论文资料均属原创者所有,仅供学习交流之用,请勿转载并做其他非法用途.如有侵犯您的版权有损您的利益,请联系我们会立即改正或删除有关内容!