| 设计 任务书 文档 开题 答辩 说明书 格式 模板 外文 翻译 范文 资料 作品 文献 课程 实习 指导 调研 下载 网络教育 计算机 网站 网页 小程序 商城 购物 订餐 电影 安卓 Android Html Html5 SSM SSH Python 爬虫 大数据 管理系统 图书 校园网 考试 选题 网络安全 推荐系统 机械 模具 夹具 自动化 数控 车床 汽车 故障 诊断 电机 建模 机械手 去壳机 千斤顶 变速器 减速器 图纸 电气 变电站 电子 Stm32 单片机 物联网 监控 密码锁 Plc 组态 控制 智能 Matlab 土木 建筑 结构 框架 教学楼 住宅楼 造价 施工 办公楼 给水 排水 桥梁 刚构桥 水利 重力坝 水库 采矿 环境 化工 固废 工厂 视觉传达 室内设计 产品设计 电子商务 物流 盈利 案例 分析 评估 报告 营销 报销 会计 | |||||
|
|||||
|
|||||
|
|||||
目录
第一章引言…………………………………………………………………………………(2)
1.1 课程设计的目的及意义…………………………………………………………(2)
1.2 课题背景…………………………………………………………………………(2)
1.3 控制任务和要求…………………………………………………………………(2)
第二章控制方案的选择……………………………………………………………………(3)
第三章I/O分配表………………………………………………………………………… (4)
第四章PLC硬件接线图…………………………………………………………………… (5)
第五章编写系统控制流程图……………………………………………………………(6)
第六章编程和调试过程说明……………………………………………………………(9)
6.1 编程过程说明…………………………………………………………………… (9)
6.2 设计调试过程中的错误…………………………………………………………(9)
6.3 控制面板的操作说明……………………………………………………………(10)
结束语………………………………………………………………………………………(10)
参考文献……………………………………………………………………………………(11)
附录…………………………………………………………………………………………(11)
附录一编程梯形图………………………………………………………………………(11)
附录二编程指令…………………………………………………………………………(15)
附录三控制面板…………………………………………………………………………(19)
第一章引言
1.1 课程设计的目的及意义
随着微电子技术的发展,可编程序控制器(简称PC或PLC)以微处理器为核心,适用于开关量、模拟量和数字量的控制,它已进入过程控制和位置控制等领域,成为一种多功能、高可靠性、应用场合最多的工业控制微型计算机。
我们这次机电传动控制课程设计的主要目的,是通过对某个简单的自动化生产设备、某条简单的自动化生产线、某些简单的工艺过程的调查研究,使我们大家明确生产工艺对电气控制提出的各项要求。根据这些要求,进行基本的原理设计、工艺设计和操作设计,使我们在课程设计的全过程中,进一步明确设计任务中的各项要求,建立课程设计工作的整体概念,从工程环境、实现手段和操作方式的各个环节入手来设计控制程系统,通过不断的调试和完善软硬件设计,最终能够满足这些要求。
这次课程设计不仅培养了我们的工程应用能力,独立完成工作的能力外,还培养了我们文献信息检索的能力和对所学知识的综合运用的能力,并为我们的毕业设计以及毕业后的工作能力打下良好的基础。
1.2课题背景
在许多休闲广场、景区或游乐场所里,人们经常看到喷泉按一定的规律喷水,景色迷人;传统的喷泉控制采用单片机控制原理,通过可控硅作为功率开关元件,完成对潜水泵间歇工作的控制,可实现各种花样的喷水,但是这种控制系统在实践中存在以下缺点:由于可控硅承受过电压、过电流的能力差,因而不能长时间运行;需要配置较多的保护电路;程序的增减、修改和运行监视不灵活;抗干扰能力差;功率因数较低等。为有效解决上述问题,确保控制系统的正常运行,我们就可以采用PLC 控制。PLC具有体积小、功能强、可靠性高,且具有较大的灵活性和可扩展性的特点,通过改变喷泉的控制程序或改变方式选择开关,就可以改变花式喷泉的喷水规律,从而变换出各式花样,以适应不同季节、不同场合的喷水要求。
1.3控制任务和要求
某广场的喷泉如图所示,4号为中间喷头,3号为内环状喷头,2号为1次外环状喷头,1号为外环装喷头。
(1)按下启动按钮,喷泉控制装置开始工作,按下停止按钮,喷泉控制装置停止工作。
(2)喷泉的工作方式由花样选择开关和单步、连续开关决定。
(3)当单步、连续开关在单步控制时,喷泉只能按照花样选择开关设置得方式运行一个循环。
(4)花样选择开关用于选择喷泉得喷水花样,现考虑4种喷水花样。
①花样选择开关在位置1时,按下启动按钮后,4号喷头喷水,延迟2s后,3号喷头喷水,再延迟2s后,2号喷头喷水,又延迟2s后,1号喷头喷水。18s后,如果为单步工作方式,则停下来。如果为连续工作方式,则继续循环下去。
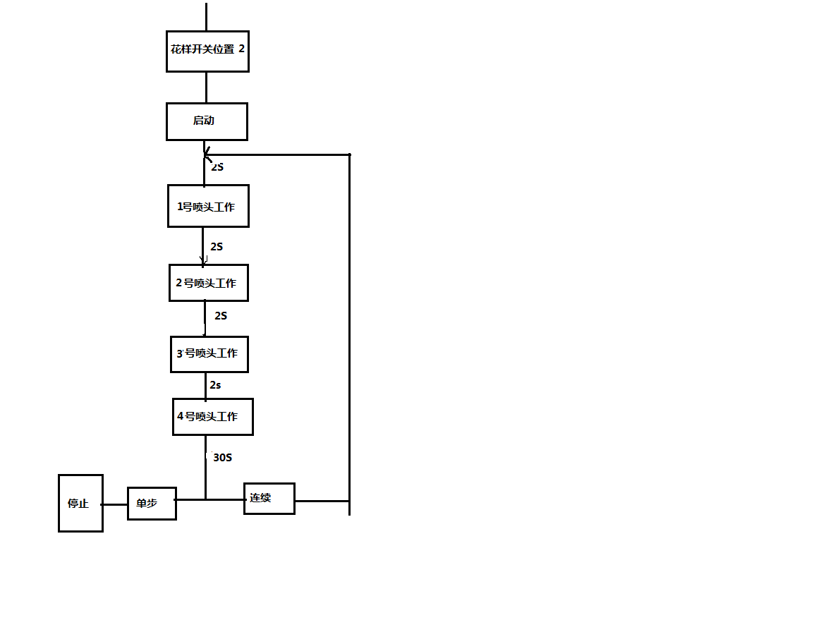
②花样选择开关在位置2时,按下启动按钮后,1号喷头喷水,延迟2s后,2号喷头喷水,再延迟2s后,3号喷头喷水,又延迟2s后,4号喷头喷水。30s后,如果为单步工作方式,则停下来。如果为连续工作方式,则继续循环下去。
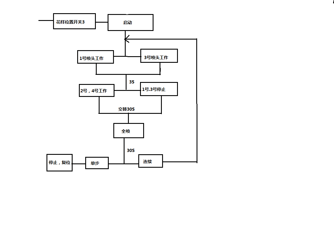
③花样选择开关在位置3时,按下启动按钮后,1号、3号喷头同时喷水,延迟3s后,2号、4号喷头同时喷水,1号、3号喷头停止喷水。如此交替15s后,4组喷头全喷水,30s后,如果为单步工作方式,则停下来。如果为连续工作方式,则继续循环下去。
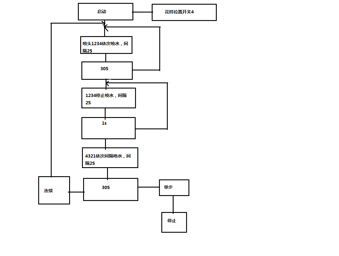
④花样选择开关在位置4时,按下启动按钮后,按照1-2-3-4的顺序,以此间隔2s喷水,然后一起喷水。30s后,按照1-2-3-4的顺序,分别延迟2s依次停止喷水。再经1s延迟时,按照4-3-2-1的顺序,依次间隔2s喷水,然后一起喷水。30s后停止。如果为单步工作方式,则停下来。如果为连续工作方式,则继续循环下去。





毕业66资料站 biye66.com ©2015-2026 版权所有 | 微信:15573586651 QQ:3903700237
本站毕业设计和毕业论文资料均属原创者所有,仅供学习交流之用,请勿转载并做其他非法用途.如有侵犯您的版权有损您的利益,请联系我们会立即改正或删除有关内容!