| 设计 任务书 文档 开题 答辩 说明书 格式 模板 外文 翻译 范文 资料 作品 文献 课程 实习 指导 调研 下载 网络教育 计算机 网站 网页 小程序 商城 购物 订餐 电影 安卓 Android Html Html5 SSM SSH Python 爬虫 大数据 管理系统 图书 校园网 考试 选题 网络安全 推荐系统 机械 模具 夹具 自动化 数控 车床 汽车 故障 诊断 电机 建模 机械手 去壳机 千斤顶 变速器 减速器 图纸 电气 变电站 电子 Stm32 单片机 物联网 监控 密码锁 Plc 组态 控制 智能 Matlab 土木 建筑 结构 框架 教学楼 住宅楼 造价 施工 办公楼 给水 排水 桥梁 刚构桥 水利 重力坝 水库 采矿 环境 化工 固废 工厂 视觉传达 室内设计 产品设计 电子商务 物流 盈利 案例 分析 评估 报告 营销 报销 会计 | |||||
|
|||||
|
|||||
|
|||||
输液作为医疗机构中常见的治疗手段,传统过程中存在着输液速率不精确、需人工监护等问题。本文旨在设计一种智能输液报警器系统以解决这些问题。
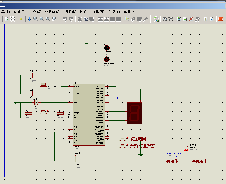
本文所设计的智能输液报警器系统,实现了对输液速率的精确检测与控制,对储液瓶中液面高度的实时监测与报警,并能动态显示输液速率。用户可以通过按键设置输液速率,系统将自动对输液速率进行调控。此外,该系统还具备多机通讯功能,即一个主站可以控制并与多个从站进行数据传输。当输液结束或输液速率异常时,从站会通过发光二极管和蜂鸣器进行报警,并将报警信号通过串口发送至主站,主站则通过监控软件和蜂鸣器实现声光报警。
系统以8051单片机为核心,采用两块系统板(主机和从机)构建有线监控系统。主机负责控制从机,显示和调控液体点滴速率,并通过键盘进行设置;从机则通过核心电路检测储液瓶中液面高度和液体点滴速率,并通过控制步进电机来调节储液瓶的高度,从而实现对液体点滴速率的控制。
在整体方案设计中,在保证系统能达到设计要求的精度和稳定性的前提下,充分考虑了系统的简便性、实用性和可靠性,对电路系统进行了优化。
关键词:智能输液报警器;8051单片机;多机通讯;液位监测;滴速控制
ABSTRACT
As a common treatment method in medical institutions, infusion has problems such as inaccurate infusion rate and manual monitoring in the traditional process. This paper aims to design an intelligent infusion alarm system to solve these problems.
The intelligent infusion alarm system designed in this paper realizes the accurate detection and control of the infusion rate, the real-time monitoring and alarm of the height of the liquid level in the liquid storage bottle, and can dynamically display the infusion rate. The user can set the infusion rate by pressing, and the system will automatically regulate the infusion rate. In addition, the system also has a multi-machine communication function, that is, a master station can control and transmit data with multiple slave stations. When the infusion is over or the infusion rate is abnormal, the slave station will alarm through the light emitting diode and the buzzer, and the alarm signal will be sent to the main station through the serial port, and the main station will realize the sound and light alarm through the monitoring software and the buzzer.
The system takes 8051 MCU as the core, and adopts two system boards (host and slave) to build the wired monitoring system. The main machine is responsible for controlling the slave, displaying and regulating the liquid drop rate, and setting the height of the liquid level and the liquid drop rate through the core circuit, and controlling the height of the stepping motor to realize the control of the liquid drop rate.
In the overall scheme design, on the premise of ensuring that the system can meet the accuracy and stability of the design requirements, the simplicity, practicability and reliability of the system are fully considered, and the circuit system is optimized.
Key words: intelligent infusion alarm; 8051 CM; multi-machine communication; liquid level monitoring and drip speed control
目 录
第一章 绪论......................................................................................1
1.1课题背景...............................................................................................1
1.2课题研究的目的和意义.......................................................................1
1.3 输液报警监控系统的方法..................................................................2
1.4 本课题采用的输液报警监控内容方法简介......................................2
1.5本文的结构...........................................................................................3
第二章 输液监控系统的总体方案...................................................4
2.1 输液监控系统的设计依据和目的......................................................4
2.2系统方案论证与比较...........................................................................5
2.2.1 控制方案的比较..........................................................................5
2.2.2点滴检测方案比较.......................................................................5
2.2.3液位监测方案比较.......................................................................5
2.2.4速度控制方案...............................................................................6
2.2.5电机的选择...................................................................................6
2.2.6主从机通信方案...........................................................................7
2.3系统总体框图........................................................................................8
第三章 系统的硬件设计................................................................10
3.1 系统的硬件设计..................................................................................10
3.2 从站各系统单元的设计......................................................................11
3.2.1中央处理单元..............................................................................11
3.2.2点滴信号检测单元......................................................................11
3.2.3点滴信号的比较、滤波、整形电路..........................................12
3.2.4 液位检测单元.............................................................................13
3.2.5检测电路的抗干扰措施..............................................................14
3.2.6声光报警电路..............................................................................14.
3.2.7 步进电机驱动单元(高度调整单元).....................................15
3.2.8 主从站接口电路.........................................................................16
3.3 主站的硬件电路图及工作原理..........................................................17
3.3.1键盘单元......................................................................................18
3.3.2 数码管显示单元.........................................................................20
3.4 主从站芯片时钟电路..........................................................................21
3.5 主从站复位单元.................................................................................21
3.6 电源电路.............................................................................................22
第四章 液体点滴监控系统的软件设计....................................24
4.1 从站各模块软件设计..........................................................................25
4.1.1 主控模块设计.............................................................................25
4.1.2 点滴速度测量模块设计.............................................................25
4.1.3 电机控制算法.............................................................................27
4.1.3.1 电机控制原理..........................................................................27
4.1.3.2 点滴速度控制..........................................................................28
4.1.4 通信程序通信模块设计.............................................................29
4.1.4.1 串口通信参数设置..................................................................29
4.1.4.2 通信协议约定..........................................................................30
4.1.4.3 主控模块设计..........................................................................31
4.1.5 报警模块设计...................................................................................32
4.2 从站各模块软件设计..........................................................................33
4.2.1 主控模块设计.............................................................................33
4.2.2 输入键盘模块的设计.................................................................33.
4.2.3 数码管显示模块的设计.............................................................34
第五章 总结及展望........................................................................37
5.1总结......................................................................................................37
5.2 展望.....................................................................................................38
5.3心得体会..............................................................................................39
致 谢..................................................................................................................40
附录一 电路原理图…………………...………………………….41
附录二 部分程序清单…………………………………...……….43

















毕业66资料站 biye66.com ©2015-2026 版权所有 | 微信:15573586651 QQ:3903700237
本站毕业设计和毕业论文资料均属原创者所有,仅供学习交流之用,请勿转载并做其他非法用途.如有侵犯您的版权有损您的利益,请联系我们会立即改正或删除有关内容!