| 设计 任务书 文档 开题 答辩 说明书 格式 模板 外文 翻译 范文 资料 作品 文献 课程 实习 指导 调研 下载 网络教育 计算机 网站 网页 小程序 商城 购物 订餐 电影 安卓 Android Html Html5 SSM SSH Python 爬虫 大数据 管理系统 图书 校园网 考试 选题 网络安全 推荐系统 机械 模具 夹具 自动化 数控 车床 汽车 故障 诊断 电机 建模 机械手 去壳机 千斤顶 变速器 减速器 图纸 电气 变电站 电子 Stm32 单片机 物联网 监控 密码锁 Plc 组态 控制 智能 Matlab 土木 建筑 结构 框架 教学楼 住宅楼 造价 施工 办公楼 给水 排水 桥梁 刚构桥 水利 重力坝 水库 采矿 环境 化工 固废 工厂 视觉传达 室内设计 产品设计 电子商务 物流 盈利 案例 分析 评估 报告 营销 报销 会计 | |||||
|
|||||
|
|||||
|
|||||
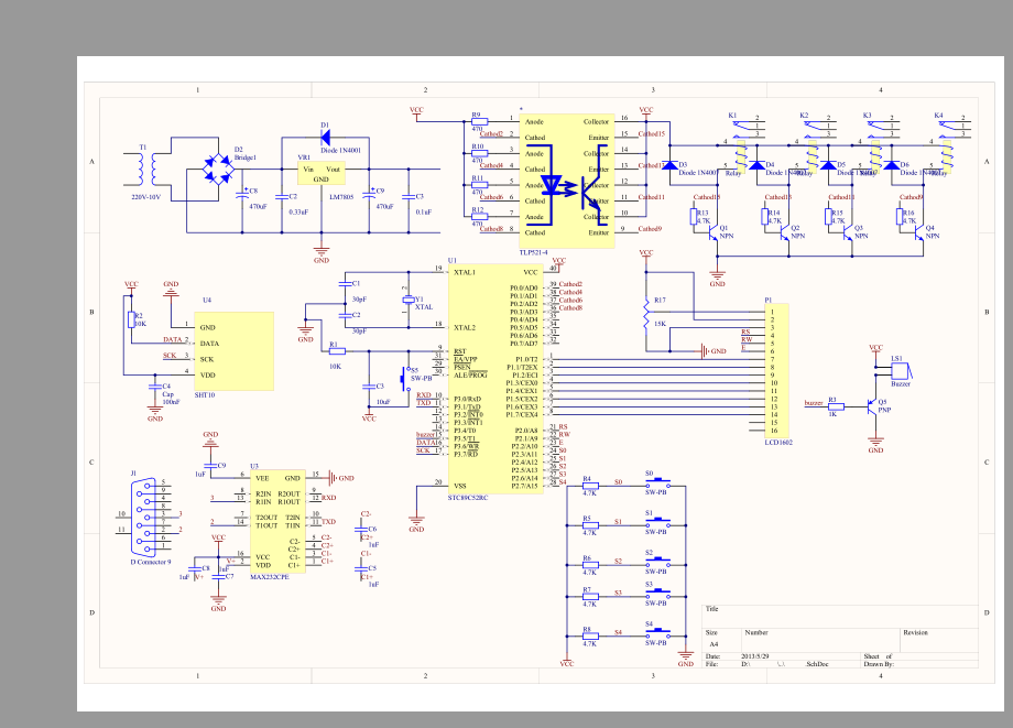
本论文旨在设计并实现一个基于STC89C52RC单片机的医疗器械仓库温湿度自动控制系统。该系统集成了温湿度监测、自动调节、报警通知和用户交互等功能,以确保医疗器械仓库的环境条件始终保持在适宜的范围内。系统采用SHT10温湿度传感器进行数据采集,通过LCD1602液晶屏实时显示温湿度信息。当仓库内的温湿度超出预设范围时,系统将自动启动报警机制,并通过WiFi模块将警报信息发送至用户的手机APP上,同时联动本地警报器进行声音警告。此外,用户还可以通过独立式键盘对系统的设定值进行调整,并通过手机APP进行远程监控和管理。在设计过程中,通过使用仿真软件对系统进行模拟测试,验证了其逻辑正确性和性能表现。实际运行测试结果表明,该系统能够有效地监测和控制医疗器械仓库的温湿度环境,提高了医疗器械的储存质量和管理效率。
关键词:STC89C52RC单片机;医疗器械仓库;温湿度控制;SHT10传感器;LCD1602显示;WiFi模块;远程监控;自动报警
This paper aims to design and implement an automatic temperature and humidity control system based on STC89C52RC SCM. The system integrates temperature and humidity monitoring, automatic adjustment, alarm notification and user interaction to ensure that the environmental conditions of the medical device warehouse always remain within the appropriate range. The system adopts SHT 10 temperature and humidity sensor for data collection, and displays the temperature and humidity information in real time through the LCD1602 LCD screen. When the temperature and humidity in the warehouse are beyond the preset range, the system will automatically start the alarm mechanism, and send the alarm information to the user's mobile phone APP through the WiFi module, and link the local alarm for audible warning. In addition, users can also adjust the set point of the system through a separate keyboard, and monitor and manage it remotely through the mobile APP. During the design process, the logical correctness and performance are verified by using simulation software. The actual operation test results show that the system can effectively monitor and control the temperature and humidity environment of the medical device warehouse, and improve the storage quality and management efficiency of the medical devices.
Key words: STC89C52RC single chip microcomputer; medical device warehouse; temperature and humidity control; SHT 10 sensor; LCD1602 display; WiFi module; remote monitoring; automatic alarm
目 录
摘 要
Abstract
目 录
1 绪论
1.1 选题背景及意义
1.2 国内外研究现状及发展趋势
1.3 研究主要内容
2 总体方案设计
2.1 温湿度控制系统的设计指标要求
2.2 系统设计的原则
2.2.1 可靠性
2.2.2 性价比
2.3 方案比较
2.3.1 方案一
图2.1 用PLC作为主控制器的控制系统
2.3.2 方案二
图2.2 用单片机作为主控制器的控制系统
2.4 方案论证
2.5 方案选择
3 单元模块设计
3.1 各单元模块功能介绍及电路设计
3.1.1 单片机最小系统
3.1.2 液晶显示模块
3.1.3 温湿度传感器模块
3.1.4 报警电路的设计
3.1.5 输出电路设计
3.1.6 电源的设计
3.1.7 按键电路设计
3.1.8 串口通信电路
3.1.9 WIFI模块的设计与实现
3.1.10 分布式传感器网络的设计与实现
3.2 元件清单
3.3 关键器件的介绍
3.3.1 STC89C52RC
3.3.2 SHT10温湿度传感器
4 系统软件设计
4.1 软件设计的总体结构
4.2 主要模块的设计流程框图
4.2.1 主程序流程图
4.2.2 SHT10子程序流程图
4.2.3 LCD1602子程序流程图
4.2.4 输出控制子程序流程图
4.2.5 键盘扫描子程序流程图
4.3 软件设计所用工具
4.3.1 Keil uVision4
4.3.2 Proteus
5 系统调试
5.1 用Proteus搭建仿真总图
5.2 用Keil对程序进行调试、编译
6 结论
6.1 系统的功能
6.2 系统的指标参数
6.3 系统功能分析
7 总结与体会
8 致谢
9 参考文献
附录1 系统的电路原理图
附录2 系统仿真总图
附录3 系统实物照片
附录4 系统源程序













毕业66资料站 biye66.com ©2015-2026 版权所有 | 微信:15573586651 QQ:3903700237
本站毕业设计和毕业论文资料均属原创者所有,仅供学习交流之用,请勿转载并做其他非法用途.如有侵犯您的版权有损您的利益,请联系我们会立即改正或删除有关内容!