| 设计 任务书 文档 开题 答辩 说明书 格式 模板 外文 翻译 范文 资料 作品 文献 课程 实习 指导 调研 下载 网络教育 计算机 网站 网页 小程序 商城 购物 订餐 电影 安卓 Android Html Html5 SSM SSH Python 爬虫 大数据 管理系统 图书 校园网 考试 选题 网络安全 推荐系统 机械 模具 夹具 自动化 数控 车床 汽车 故障 诊断 电机 建模 机械手 去壳机 千斤顶 变速器 减速器 图纸 电气 变电站 电子 Stm32 单片机 物联网 监控 密码锁 Plc 组态 控制 智能 Matlab 土木 建筑 结构 框架 教学楼 住宅楼 造价 施工 办公楼 给水 排水 桥梁 刚构桥 水利 重力坝 水库 采矿 环境 化工 固废 工厂 视觉传达 室内设计 产品设计 电子商务 物流 盈利 案例 分析 评估 报告 营销 报销 会计 | |||||
|
|||||
|
|||||
|
|||||
摘 要
温度测量技术应用十分广泛,而且在现代设备故障检测领域中也是一项非常重要的技术。但在某些应用领域中,要求测量温度用的传感器不能与被测物体相接触,这就需要一种非接触的测温方式来满足上述测温需求。本论文正是应上述实际需求而设计的红外测温仪。
本设计将对硬件选择以及结构进行设计,并且采用新型的可编程温度传感器TN901,它的优点是能直接与单片机完成数据采集和处理,实现方便、精度高,性能稳定,并且不需复杂的信号调理电路和A/D转换电路。不需要使传感器TN901与人体接触,进行温度感应后,TN901就可以感应温度并且直接送入AT89S51单片机中,经过单片机的信号处理并将其送出,通过LCD1602显示屏进行显示。这样的好处是可以快速并精准的测量出人体体温,与传统的水银体温计相比,它的优点是测量精准度高、测量时间短、并且方便读数。
关键词:51单片机;TN901红外测温仪;LCD1602液晶显示屏
ABSTRACT
The technology of temperature measurement is used widespread, and it also important in the modern equipment failure examination field. But in some application domains, we needn’t the sensor contact with the measured object which used in temperature measurement, this needs a kind of non-contact temperature measurement to satisfies the demand and the design of this infrared thermometer is also based on the demand.
The design and structure will be designed hardware options, and using the new programmable temperature sensor TN901, its advantage is to be completed and SCM data acquisition and processing directly realize the convenience, high precision, stable performance, and without complex signal conditioning circuit and A / D converter circuit. TN901 does not need to make contact with the human body sensor, temperature sensor after, TN901 can sense temperature and directly into the AT89S51 microcontroller, after signal processing and microcontroller sent out by LCD1602 digital tube display. The advantage is that you can quickly and accurately measure the body temperature, compared with the traditional mercury thermometer, it has the advantage of high measurement accuracy, measurement time is short and easy to read.
KEYWORDS:the 51single;the TN901 infrared thermometer;the ED1602 LCD
目 录
摘 要
ABSTRACT
目 录
1绪论
2 系统的原理及方案 3
2.1 温度测量技术的概述 3
2.2 红外测温原理及方法
2.3 红外测温系统的方案介绍
3 红外测温系统的硬件设计 8
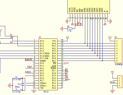
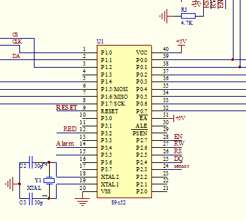
3.1 单片机处理模块
3.2 红外测温模块 10
3.3 电源模块
3.4 键盘模块
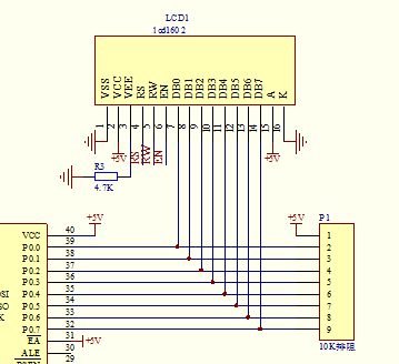
3.5 LCD显示模块
4 红外测温系统的软件设计
4.1 主程序模块的设计
4.2 红外测温程序模块
4.3 键盘扫描程序模块
4.4 显示程序模块
结 论
致 谢
参考文献
附录 一
附录 二
附录 三
附录 四 30















毕业66资料站 biye66.com ©2015-2026 版权所有 | 微信:15573586651 QQ:3903700237
本站毕业设计和毕业论文资料均属原创者所有,仅供学习交流之用,请勿转载并做其他非法用途.如有侵犯您的版权有损您的利益,请联系我们会立即改正或删除有关内容!