| 设计 任务书 文档 开题 答辩 说明书 格式 模板 外文 翻译 范文 资料 作品 文献 课程 实习 指导 调研 下载 网络教育 计算机 网站 网页 小程序 商城 购物 订餐 电影 安卓 Android Html Html5 SSM SSH Python 爬虫 大数据 管理系统 图书 校园网 考试 选题 网络安全 推荐系统 机械 模具 夹具 自动化 数控 车床 汽车 故障 诊断 电机 建模 机械手 去壳机 千斤顶 变速器 减速器 图纸 电气 变电站 电子 Stm32 单片机 物联网 监控 密码锁 Plc 组态 控制 智能 Matlab 土木 建筑 结构 框架 教学楼 住宅楼 造价 施工 办公楼 给水 排水 桥梁 刚构桥 水利 重力坝 水库 采矿 环境 化工 固废 工厂 视觉传达 室内设计 产品设计 电子商务 物流 盈利 案例 分析 评估 报告 营销 报销 会计 | |||||
|
|||||
|
|||||
|
|||||
摘 要
随着中国物流量的加大,大型货车数量也迅猛增加。由于大型货车的车身较长,转弯时其前后轮的运行轨迹不同,形成较大的内轮差,由此产生危险区域,进人这个区域的行人和非机动车很容易被车身后半部卷人,导致严重的交通事故。据不完全统计,在大型车辆发生的恶性交通事故中,内轮差引发的事故占 70%以上,绝大多数发生在车辆右转弯时,事故死亡率高达 90%以上。针对上述问题本文设计并实现了一种基于物联网技术的内轮差智能防护系统,车辆安装次系统后,在一定情况在会威胁到他人生命安全时,会及时通知驾驶者注意车辆侧边行人或者车辆防止出现安全事故,保障他人生命安全。
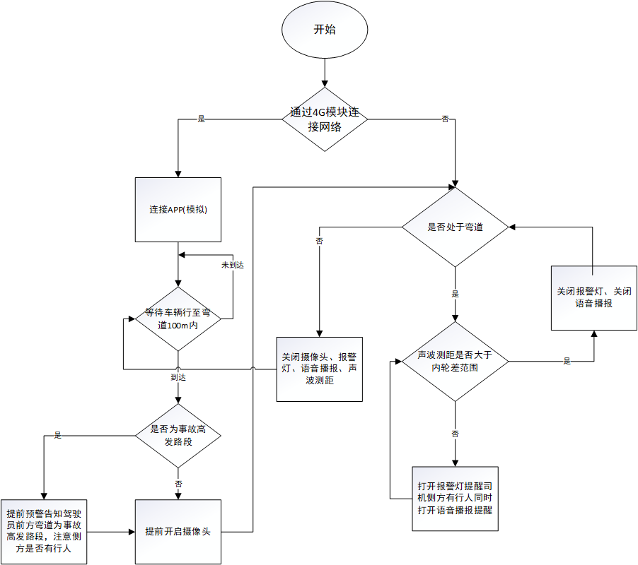
本系统采用4G模块对网络进行连接,但网络连接成功后连接App等待车辆行驶弯道100米内若未到达100米持续检测若到达100米以内判断是否路段为事故高发路段,若是高发路段,提前告知驾驶员前方弯道为事故高发路段注意侧方是否有行人,并且打开摄像头当非事物高发路段时,提前开启摄像头,并判断是否处于弯道,若不处于弯道则返回上层等待车辆行驶弯道100米内,若是弯道则打开超声波测距测量是否大于内容范围,若大于内轮差范围则关闭报警能关闭语音播报,若小于内容差范围则打开报警提示司机次侧方有行人同时打开语音播报提醒,保障行人生命安全。
关键词:内轮差、北斗、机器视觉、智能防护
ABSTRACT
With the increase of logistics volume in China, the number of large trucks is also rapidly increasing. Due to the long body of a large truck, the running trajectory of its front and rear wheels is different when turning, forming a large inner wheel difference, which creates a dangerous area. Pedestrians and non motorized vehicles entering this area are easily rolled up by the rear half of the vehicle body, leading to serious traffic accidents. According to incomplete statistics, in malignant traffic accidents involving large vehicles, accidents caused by inner wheel differences account for more than 70%. The vast majority of accidents occur when vehicles turn right, with a mortality rate of over 90%. This article designs and implements an intelligent protection system for inner wheel difference based on Internet of Things technology to address the above issues. After installing the secondary system on the vehicle, in certain situations where it may threaten the safety of others, the driver will be promptly notified to pay attention to pedestrians or vehicles on the side of the vehicle to prevent safety accidents and ensure the safety of others.
This system uses a 4G module to connect to the network, but after a successful network connection, it connects to the app and waits for the vehicle to travel within 100 meters of the curve. If it does not reach 100 meters, it continues to be detected. If it reaches within 100 meters, it determines whether the road section is a high-risk accident section. If it is a high-risk accident section, the driver should be informed in advance that the curve ahead is a high-risk accident section, and attention should be paid to whether there are pedestrians on the side. When the road section is not a high-risk accident section, the camera should be turned on in advance, And determine whether it is in a bend. If it is not in a bend, return to the upper level and wait for the vehicle to travel within 100 meters of the bend. If it is in a bend, turn on the ultrasonic distance measurement to check if it is greater than the content range. If it is greater than the inner wheel difference range, turn off the alarm to turn off the voice broadcast. If it is less than the content difference range, turn on the alarm to remind the driver that there is a pedestrian on the second side, and turn on the voice broadcast to remind the driver to ensure the safety of pedestrians.
KEYWORDS: Inner wheel difference, Beidou, machine vision, intelligent protection
目 录
1绪论
1.1 研究背景与意义
1.1.1 研究背景
1.1.2 研究意义
1.2 国内外研究现状
1.2.1 国外研究现状
1.2.2 国内研究现状
1.2.3 研究现状综述
1.3 研究思路
1.4 本章小结
2 系统主要技术
2.1 感知层主要技术
2.1.1 角度测量技术
2.1.2 超声波测距技术
2.1.3 图像采集技术
2.1.4 北斗/GPS双模定位技术
2.2 网络层主要技术
2.2.1 4G通信
2.3 应用层主要技术
2.3.1 手机端开发技术
2.4 本章小结
3 系统分析与设计
3.1 需求分析
3.1.1 系统功能需求分析
3.1.2 系统非功能需求分析
3.2 系统总体结构
3.2.1 系统总体模块架构设计
3.2.2 系统总体流程
3.3 本章小结
4 系统实现
4.1 感知子系统的实现
4.1.1 角度数据采集实现
4.1.2北斗GPS双模定位实现
4.1.3语音提示实现
4.1.4超声波测距实现
4.1.5摄像头图像采集实现
4.2感知子系统的实现
4.2.1 4G通信实现
4.3感知子系统的实现
4.3.1 APP显示实现
4.3.2 数据显示实现
5 结论












毕业66资料站 biye66.com ©2015-2026 版权所有 | 微信:15573586651 QQ:3903700237
本站毕业设计和毕业论文资料均属原创者所有,仅供学习交流之用,请勿转载并做其他非法用途.如有侵犯您的版权有损您的利益,请联系我们会立即改正或删除有关内容!