| 设计 任务书 文档 开题 答辩 说明书 格式 模板 外文 翻译 范文 资料 作品 文献 课程 实习 指导 调研 下载 网络教育 计算机 网站 网页 小程序 商城 购物 订餐 电影 安卓 Android Html Html5 SSM SSH Python 爬虫 大数据 管理系统 图书 校园网 考试 选题 网络安全 推荐系统 机械 模具 夹具 自动化 数控 车床 汽车 故障 诊断 电机 建模 机械手 去壳机 千斤顶 变速器 减速器 图纸 电气 变电站 电子 Stm32 单片机 物联网 监控 密码锁 Plc 组态 控制 智能 Matlab 土木 建筑 结构 框架 教学楼 住宅楼 造价 施工 办公楼 给水 排水 桥梁 刚构桥 水利 重力坝 水库 采矿 环境 化工 固废 工厂 视觉传达 室内设计 产品设计 电子商务 物流 盈利 案例 分析 评估 报告 营销 报销 会计 | |||||
|
|||||
|
|||||
|
|||||
本文针对通信领域对高性能、大功率直流开关电源的需求,详细分析了5kW通信用开关电源的工作原理,并提出了一套完整的主电路和控制电路设计方案。文中首先从三相桥式不控整流、全桥变换器、高频变压器、滤波电路等关键环节对主电路进行了深入探讨,并提出了采用多个电源模块并联运行以实现大功率输出的解决方案。同时,文中还研究了并联运行时的自动均流技术,并详细介绍了基于平均值的自动均流电路设计。在电压调节方面,本文详细分析了基于UC3825控制芯片的PWM控制电路。研制的直流开关电源具备输出电压可调、输出电流大、纹波小等优点,并集成了换档和远程控制功能。通过实验验证,所设计的电源基本达到了设计要求,证明了理论分析的准确性,并具有广阔的应用前景。
关键词:开关电源;通信电源;主电路设计;PWM控制;仿真分析
According to the demand of high performance and high power DC switching power supply in the communication field, this paper analyzes the working principle of 5kW communication switching power supply in detail, and proposes a complete set of main circuit and control circuit design scheme. In this paper, the main circuit is deeply discussed from the key links such as three-phase bridge uncontrolled rectification, full bridge converter, high frequency transformer and filter circuit, and the solution of using multiple power modules in parallel to achieve high power output is proposed. At the same time, the automatic flow equalization technology in parallel operation is studied, and the design of the automatic flow equalization circuit is introduced in detail. In terms of voltage regulation, the PWM control circuit based on UC3825 control chip. The developed DC switch power supply has the advantages of adjustable output voltage, large output current and small ripple, and integrates gear shift and remote control functions. Through the experimental verification, the designed power supply basically meets the design requirements, proved the accuracy of the theoretical analysis, and has a broad application prospect.
Key words: switch power supply; communication power supply; main circuit design; PWM control; simulation analysis
目 录
摘 要
ABSTRACT
第1章 绪论
1.1选题背景及意义
1.1.1选题背景
1.1.2选题意义
1.2 国内外研究现状及发展趋势
1.2.1 国内研究现状
1.2.2 国外研究现状
1.2.3 发展趋势
1.3 研究主要内容
第2章 系统的整体分析和选择
2.1 系统整体概述
2.2.1 硬开关式全桥变换器
2.1.2 谐振式全桥变换器
2.2 DC-DC变换器的选择
2.2.1 零电流和零电压开关
2.2.2 谐振式全桥变换器
2.2.3 移相式全桥变换器
2.3 控制电路的实现
2.4 整流滤波回路的选择
2.4.1 输入整流滤波回路
2.4.2 输出整流滤波回路
第3章 开关电源主电路的设计
3.1 开关电源的设计要求
3.2 主电路组成框图
3.2.1 输入整流滤波电路
3.2.2 单相逆变桥
3.2.3 输出整流滤波电路
3.3 输入整流滤波电路设计
3.3.1 整流桥
3.3.2 输入整流电容
3.3.3 输入滤波电感
3.4 逆变电路的设计
3.4.1 功率转换电路的选择
3.4.2 确定电路工作频率f
3.4.3 高频变压器的计算
3.4.4 选用高压开关管
3.4.5 隔直电容的选择
3.5 输出整流滤波电路
3.5.1 输出整流二极管
3.5.2 输出滤波电感
3.5.3 输出滤波电容
第4章 控制电路的设计
4.1 PWM集成控制器的基本原理
4.2 高速脉宽调制器UC3825
4.2.1 主要特点:
4.2.2 极限参数:
4.2.3 内部电路工作原理
4.3 UC3825的调试
4.4 反馈电路的设计
4.5保护电路的设计
4.5.1软启动电路的设计
4.5.2过流过压保护
4.6 辅助电源
4.7 均流电路设计
4.7.1 概述
4.7.2 开关电源并联系统常用的均流方法
第5章 开关电源仿真及波形输出
5.1仿真设计
5.1.1程序功能描述与设计思路
5.1.2程序流程图
5.1.3测试方案与测试结果
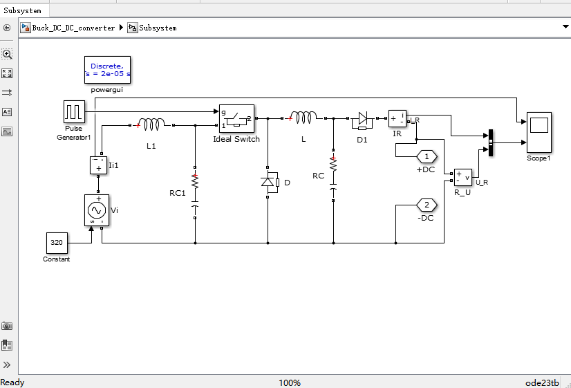
5.1.4仿真电路原理图
5.2 波形输出
5.2.1 仿真模型建立
5.2.2 仿真参数设置
5.2.3 波形输出与分析
5.2.4 仿真结果讨论
致 谢
参考文献























毕业66资料站 biye66.com ©2015-2026 版权所有 | 微信:15573586651 QQ:3903700237
本站毕业设计和毕业论文资料均属原创者所有,仅供学习交流之用,请勿转载并做其他非法用途.如有侵犯您的版权有损您的利益,请联系我们会立即改正或删除有关内容!