| 设计 任务书 文档 开题 答辩 说明书 格式 模板 外文 翻译 范文 资料 作品 文献 课程 实习 指导 调研 下载 网络教育 计算机 网站 网页 小程序 商城 购物 订餐 电影 安卓 Android Html Html5 SSM SSH Python 爬虫 大数据 管理系统 图书 校园网 考试 选题 网络安全 推荐系统 机械 模具 夹具 自动化 数控 车床 汽车 故障 诊断 电机 建模 机械手 去壳机 千斤顶 变速器 减速器 图纸 电气 变电站 电子 Stm32 单片机 物联网 监控 密码锁 Plc 组态 控制 智能 Matlab 土木 建筑 结构 框架 教学楼 住宅楼 造价 施工 办公楼 给水 排水 桥梁 刚构桥 水利 重力坝 水库 采矿 环境 化工 固废 工厂 视觉传达 室内设计 产品设计 电子商务 物流 盈利 案例 分析 评估 报告 营销 报销 会计 | |||||
|
|||||
|
|||||
|
|||||
本选题源于对智能机器人技术的深入探索与兴趣,旨在通过设计基于AT89C51单片机的巡线机器人,实现跟踪、巡线、避障和红外遥控等功能。选题结合了现代传感器技术、控制理论与实际应用需求,旨在推动智能机器人技术的创新与发展。
本文设计了一种基于AT89C51单片机的智能巡线机器人控制系统,实现了跟踪、巡线、避障和红外遥控等多项基本功能。系统通过集成红外探测器、超声波探测器等传感器,有效检测信号和障碍物,并采用L298模块作为驱动电路,确保巡线机器人的稳定运动。在设计过程中,本文深入研究了物体避障、黑线红线巡线、红外遥控等关键技术,并采用了创新性的技术方法。从单片机的最小系统到电机控制电路、红外线对管的自动寻迹和超声波避障,本文完成了各模块的设计,并通过调试检测,确保各模块能输出正确的信号。最终,通过单片机的控制逻辑,实现了巡线机器人的各项功能。本研究不仅为智能机器人的设计与应用提供了新的思路,也为相关领域的研究提供了有价值的参考。
关键词:AT89C51单片机;智能巡线机器人;红外探测器;超声波探测器;避障;巡线
This topic is based on the in-depth exploration and interest of intelligent robot technology, aiming to realize the functions of tracking, patrolling the line, obstacle avoidance and infrared remote control. The topic combines modern sensor technology, control theory and practical application needs, aiming to promote the innovation and development of intelligent robot technology.
This paper designs an intelligent line patrol robot control system based on AT89C51 single-chip microcontroller, which realizes many basic functions such as tracking, line patrol, obstacle avoidance and infrared remote control. By integrating infrared detector, ultrasonic detector and other sensors, the system can effectively detect signals and obstacles, and use L298 module as the driving circuit to ensure the stable movement of the car. In the design process, this paper deeply studies the key technologies such as object obstacle avoidance, black line and red line patrol and infrared remote control, and adopts innovative technical methods. From the minimum system of single-chip microcomputer to the motor control circuit, infrared tube automatic trace and ultrasonic obstacle avoidance, this paper has completed the design of each module, and through debugging and detection, to ensure that each module can output the correct signal. Finally, through the control logic of the microcontroller, the various functions of the intelligent car are realized. This study not only provides new ideas for the design and application of intelligent robots, but also provides valuable references for research in related fields.
Key words:AT89C51 single chip microcomputer; intelligent patrol robot; infrared detector; ultrasonic detector; obstacle avoidance; patrol
目 录
摘 要
Abstract
第1章 绪论
1.1 选题背景及意义
1.1.1 选题背景
1.1.2 选题意义
1.2 国内外研究现状及发展趋势
1.2.1 国内研究现状
1.2.2 国外研究现状
1.2.3 发展趋势
1.3 本课题研究的主要内容
第2章 系统总体方案设计
2.1 设计要求
2.2 方案选择
2.3 整体设计框架
第3章 系统硬件设计
3.1 巡线机器人整体硬件方案设计
3.2 51单片机最小系统模块
3.3 1621LCD显示模块
3.4 红外线模块
3.5 超声波模块
3.6 L298N电机驱动模块
第4章 系统软件设计
4.1 程序语言及开发环境
4.2 程序流程图设计
4.2.1 总体程序设计
4.2.2 LCD1602显示屏程序设计
4.2.3 红外遥控程序设计
第5章 硬件组装与调试
5.1 元器件的选择与测量
5.2 电路板的焊接
5.3 实物的调试
5.3.1 仿真调试
5.3.2 实物调试
第6章 总结与展望
6.1 总结
6.2 展望
致 谢
参考文献
附 录
附录一 原理图
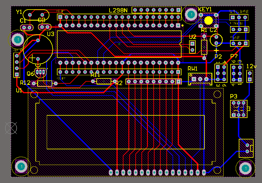
附录二 PCB图















毕业66资料站 biye66.com ©2015-2026 版权所有 | 微信:15573586651 QQ:3903700237
本站毕业设计和毕业论文资料均属原创者所有,仅供学习交流之用,请勿转载并做其他非法用途.如有侵犯您的版权有损您的利益,请联系我们会立即改正或删除有关内容!