| 设计 任务书 文档 开题 答辩 说明书 格式 模板 外文 翻译 范文 资料 作品 文献 课程 实习 指导 调研 下载 网络教育 计算机 网站 网页 小程序 商城 购物 订餐 电影 安卓 Android Html Html5 SSM SSH Python 爬虫 大数据 管理系统 图书 校园网 考试 选题 网络安全 推荐系统 机械 模具 夹具 自动化 数控 车床 汽车 故障 诊断 电机 建模 机械手 去壳机 千斤顶 变速器 减速器 图纸 电气 变电站 电子 Stm32 单片机 物联网 监控 密码锁 Plc 组态 控制 智能 Matlab 土木 建筑 结构 框架 教学楼 住宅楼 造价 施工 办公楼 给水 排水 桥梁 刚构桥 水利 重力坝 水库 采矿 环境 化工 固废 工厂 视觉传达 室内设计 产品设计 电子商务 物流 盈利 案例 分析 评估 报告 营销 报销 会计 | |||||
|
|||||
|
|||||
|
|||||
开关电源模块并联供电系统
摘要
本系统以DSPMS320C28335作为主控,以单端反激式电路作为核心,根据AD采集两路DC模块输出电路分别控制两路PWM,做出相应调整,从而实现在4.0A以内,A、B两路DC模块电流比例在0.5~2.0之间步进为0.1的比例可调。测试表明,本系统达到了题目的基本要求和扩展要求的全部功能。
开关电源模块并联供电系统
目录
引言
一、系统方案
1.1 DC-DC主回路的论证与选择
1.2 控制方法及实现方案
二、系统理论分析与计算
2.1 系统整体方案
2.2 DC-DC模块的设计
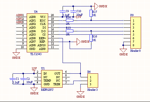
2.3 信号采样与参数测量子系统的设计
3.1电路的设计
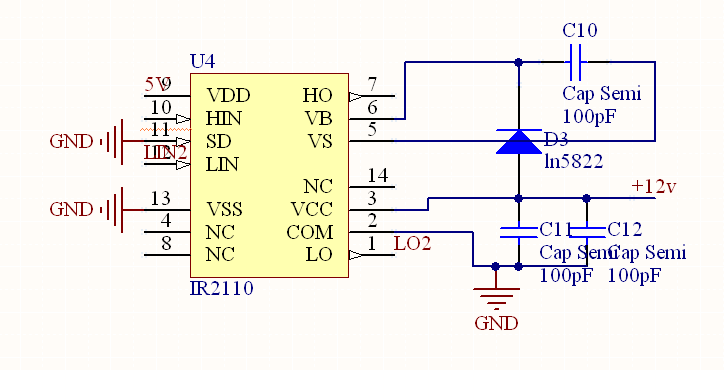
3.1.1 反激式电源模块系统框图
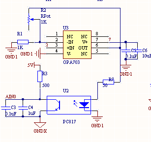
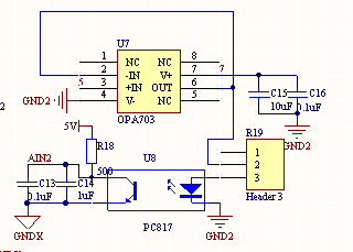
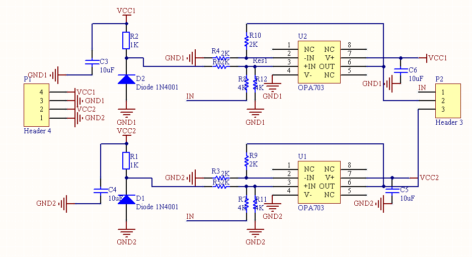
3.1.2 信号采样与参数测量子系统框图与电路原理图
3.1.3辅助电源
3.2程序的设计
3.2.1程序功能描述与设计思路
3.2.2程序流程图
四、测试方案与测试结果











毕业66资料站 biye66.com ©2015-2026 版权所有 | 微信:15573586651 QQ:3903700237
本站毕业设计和毕业论文资料均属原创者所有,仅供学习交流之用,请勿转载并做其他非法用途.如有侵犯您的版权有损您的利益,请联系我们会立即改正或删除有关内容!