| 设计 任务书 文档 开题 答辩 说明书 格式 模板 外文 翻译 范文 资料 作品 文献 课程 实习 指导 调研 下载 网络教育 计算机 网站 网页 小程序 商城 购物 订餐 电影 安卓 Android Html Html5 SSM SSH Python 爬虫 大数据 管理系统 图书 校园网 考试 选题 网络安全 推荐系统 机械 模具 夹具 自动化 数控 车床 汽车 故障 诊断 电机 建模 机械手 去壳机 千斤顶 变速器 减速器 图纸 电气 变电站 电子 Stm32 单片机 物联网 监控 密码锁 Plc 组态 控制 智能 Matlab 土木 建筑 结构 框架 教学楼 住宅楼 造价 施工 办公楼 给水 排水 桥梁 刚构桥 水利 重力坝 水库 采矿 环境 化工 固废 工厂 视觉传达 室内设计 产品设计 电子商务 物流 盈利 案例 分析 评估 报告 营销 报销 会计 | |||||
|
|||||
|
|||||
|
|||||
科技快速发展的新时代,智能设备不断影响着人类的工作和生活,未来有望成为影响全球经济发展的关键因素。在智能设备的工作过程中。优良的操作系统能让智能设备在使用过程中更加灵活、多变。本文设计一款智能手势控制器,通过多变的手势操纵,让智能设备的智能化程度进一步提升,有效增加工作乐趣和工作效率。
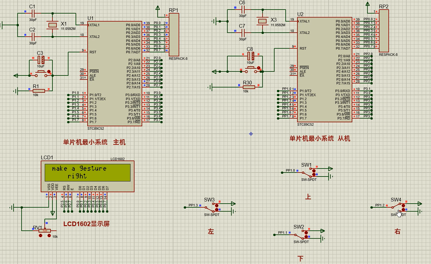
为了有效提高手势控制器的智能化程度。本设计采用STC89C52单片机进行主机和从机的设计。主机包括蓝牙模块和显示模块,通过蓝牙接收来自从机的数据,并将接收到的数据在LCD1602显示屏上进行显示。从机包括蓝牙模块和传感器监测模块,采用MPU6050传感器进行手势识别,保护上下左右四个方向上的手势识别,并通过蓝牙模块将数据发送到主机部分上显示。主从机的相互配合,共同完成手势识别系统的设计。
关键词:手势识别;单片机;控制器;显示屏;蓝牙
In the new era of rapid technological development, intelligent devices are constantly influencing human work and life, and are expected to become a key factor affecting global economic development in the future. During the operation of smart devices. An excellent operating system can make smart devices more flexible and versatile during use. This article designs an intelligent gesture controller that further enhances the intelligence of intelligent devices through variable gesture manipulation, effectively increasing work fun and efficiency.
In order to effectively improve the intelligence level of gesture controllers. This design uses the STC89C52 microcontroller for the design of the host and slave computers. The host includes a Bluetooth module and a display module, which receives data from the slave through Bluetooth and displays the received data on the LCD1602 display screen. The slave includes a Bluetooth module and a sensor monitoring module. The MPU6050 sensor is used for Gesture recognition to protect Gesture recognition in the up, down, left, right directions, and send data to the host for display through the Bluetooth module. The master and slave computers cooperate with each other to complete the design of Gesture recognition system.
Keywords: Gesture recognition; Single chip microcomputer; Controller; Display screen; Bluetooth
目 录
摘 要
Abstract
第一章 设计概述
1.1 研究背景及其意义
1.2 国内外研究现状
1.3 此次设计实现的功能
第二章 系统设计方案
2.1 系统设计方案
2.2 主要元器件选择
2.2.1 主控芯片方案
2.2.2 显示模块方案选择
2.2.3 无线传输方案选择
第三章 硬件设计
3.1单片机最小系统
3.1.1主控模块电路
3.1.2 晶振电路
3.1.3 复位电路
3.1.4 电源电路
3.1.5下载电路
3.2 MPU6050手势识别模块
3.3 LCD1602显示模块电路
3.4 蓝牙模块(ECB02)
第四章 系统程序设计
4.1 编程软件介绍
4.2 主机系统主流程设计
4.3 主机系统主流程设计
4.4 LCD1602液晶显示子流程
4.5 蓝牙模块子流程
第五章 仿真测试
5.1仿真总图
5.1功能仿真测试
第六章 实物测试
6.1实物焊接
6.2 上电实物测试
6.3功能实物测试
总结
致谢
参考文献
附录
附录一:原理图
附录二:PCB
附录三:主程序

















毕业66资料站 biye66.com ©2015-2026 版权所有 | 微信:15573586651 QQ:3903700237
本站毕业设计和毕业论文资料均属原创者所有,仅供学习交流之用,请勿转载并做其他非法用途.如有侵犯您的版权有损您的利益,请联系我们会立即改正或删除有关内容!