| 设计 任务书 文档 开题 答辩 说明书 格式 模板 外文 翻译 范文 资料 作品 文献 课程 实习 指导 调研 下载 网络教育 计算机 网站 网页 小程序 商城 购物 订餐 电影 安卓 Android Html Html5 SSM SSH Python 爬虫 大数据 管理系统 图书 校园网 考试 选题 网络安全 推荐系统 机械 模具 夹具 自动化 数控 车床 汽车 故障 诊断 电机 建模 机械手 去壳机 千斤顶 变速器 减速器 图纸 电气 变电站 电子 Stm32 单片机 物联网 监控 密码锁 Plc 组态 控制 智能 Matlab 土木 建筑 结构 框架 教学楼 住宅楼 造价 施工 办公楼 给水 排水 桥梁 刚构桥 水利 重力坝 水库 采矿 环境 化工 固废 工厂 视觉传达 室内设计 产品设计 电子商务 物流 盈利 案例 分析 评估 报告 营销 报销 会计 | |||||
|
|||||
|
|||||
|
|||||
摘要:儿童是一个非常特殊的群体,无论是在生理、心理还是行为上都有显著区别于成人的特点:他们的身体依旧在不断发展,还没成熟;他们的智力也正在塑造,因此他们的需求是随着身心的发展而不断变化的。同样,儿童的这些特点使得儿童书桌明显区别于成人家具。本论文根据这些特点,探究书桌设计在物联网时代如何更好运用智能化手法来迎合儿童的健康成长的尺寸、造型、色彩与智能功能等的需求。将智能化控制系统与传统书桌设计相结合,满足学龄儿童成长过程中对书桌升降高度、调节角度、视力健康、坐姿正确、环境安全等的健康需求。通过内置智能处理系统和简便界面操作系统的调节来实现书桌调节的智能化,满足孩子健康成长需求,预防近视、驼背、脊椎弯曲等疾病的发生,提供更加优化的学习环境。最后将理论研究与设计实践进行结合,在造型、功能、色彩等方面按照总结的最优尺寸值和参考技术进行新型智能书桌的实物和概念化设计,拓展儿童智能书桌使用上的延续性。
关键词:儿童;成长健康;智能化;书桌
Abstract:Children are a very special group who are different from the adult, there are significant characteristics different from the adult whether in physiological, psychological or behavioral. Not only Their body and mind are still constantly developing, not being mature, but their intelligence is also being shaped, so their needs are changing with the development of the physical and mental. Again, these features make children’s furniture significantly different from adult furniture.According to these characteristics, this paper research the desk how to make better use of intelligent design desk approach to meet the size, shape, color and intelligent function needs of the children’s healthy growth in the era of things.The intelligent control system combined with traditional desk design, to meet the needs of school-age children grow up healthy desk in Lift height, adjust the angle, visual health, proper posture, environmental security, etc.Built-in intelligent processing system and interface operating system to achieve intelligent desk adjusted to meet the needs of healthy growth of children, to prevent the occurrence of myopia, kyphosis, curvature of the spine and other diseases.providing a more optimal learning environment.Finally, combining theoretical research and design practice to make the new smart desk physical and conceptual design in accordance with the summary of the optimal size of the reference value and technology in the shape, function, color and other aspects. In this way ,we can expand the continuity of children’s intelligence desk use.
Keywords: Children;Healthy growth;Intelligence;Desk
1.1 选题背景及实际意义
1.2 国内外发展历程
1.3 本论文研究目标
2.1 主要元器件选择
2.1.1 主控芯片选择
2.1.2 显示方案选择
2.1.3 按键模块方案选择
2.1.4光照强度检测模块方案选择
2.2 整体设计方案
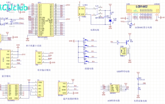
3.1 主控电路模块
3.2 光敏电阻检测模块电路
3.3 HC-SR04超声波避障模块电路
3.4 ULN2003步进电机模块
3.5 LCD1602显示模块电路
3.6 语音播报模块(TTS)
3.7 独立按键电路模块
3.8 蓝牙(ECB02)
4.1 编程软件介绍
4.2 系统主流程设计
4.3 独立按键
4.4 超声波检测模块子流程
4.5 步进电机子流程
4.6 LCD1602液晶显示子流程
4.7 A/D模数转换子流程
4.8 蓝牙模块子流程
5.1 整体仿真调试图
5.2 上电运行仿真测试
5.3 超声波测距仿真测试
5.4 光照强度仿真测试
5.4 书桌高度调整仿真测试
6.1 整体实物调试图
6.2 上电运行实物测试
6.3 超声波测距实物测试
6.4 光照强度实物测试
6.4 书桌高度调整实物测试



毕业66资料站 biye66.com ©2015-2026 版权所有 | 微信:15573586651 QQ:3903700237
本站毕业设计和毕业论文资料均属原创者所有,仅供学习交流之用,请勿转载并做其他非法用途.如有侵犯您的版权有损您的利益,请联系我们会立即改正或删除有关内容!