| 设计 任务书 文档 开题 答辩 说明书 格式 模板 外文 翻译 范文 资料 作品 文献 课程 实习 指导 调研 下载 网络教育 计算机 网站 网页 小程序 商城 购物 订餐 电影 安卓 Android Html Html5 SSM SSH Python 爬虫 大数据 管理系统 图书 校园网 考试 选题 网络安全 推荐系统 机械 模具 夹具 自动化 数控 车床 汽车 故障 诊断 电机 建模 机械手 去壳机 千斤顶 变速器 减速器 图纸 电气 变电站 电子 Stm32 单片机 物联网 监控 密码锁 Plc 组态 控制 智能 Matlab 土木 建筑 结构 框架 教学楼 住宅楼 造价 施工 办公楼 给水 排水 桥梁 刚构桥 水利 重力坝 水库 采矿 环境 化工 固废 工厂 视觉传达 室内设计 产品设计 电子商务 物流 盈利 案例 分析 评估 报告 营销 报销 会计 | |||||
|
|||||
|
|||||
|
|||||
摘 要
随着华为公司拿下5G控制信道eMBB场景编码方案,物联网的普及也距我们的生活越来越近,物联网已成为时下研究热门领域。而物联网最早的应用是在智能家居方面。在手机领域,苹果siri的出现颠覆人们对手机的概念,从键盘机到触屏机再到现在的语音交互。本文介绍的便是一种新型的语音交互式智能家居解决方案,它融合了语音交互和智能家居两个领域的特点,给人们一种全新的体验。是未来智能家居发展的一个重要方向。本设计使用STC公司增强型12单片机作为主控制器,使用了语音识别、MP3播放、时钟、蓝牙、LCD显示屏、继电器等模块,实现了人机对话、无线控制、手机控制、语音报时、时间温度显示、闹钟等功能。充分体现了各个模块之间的相互协作,外观精美,操作方便,市场前景广阔,具有很大的研发意义。
关键词 单片机/智能家居/无线控制/语音交互
DESIGN OF VOICE INTERACTIVE
HOME CONTROL SYSTEM
ABSTRACT
With the Huawei won the 5G control channel eMBB scene encoding scheme, the popularity of Internet of things is also closer to our lives, Internet of Things has become a hot research field nowadays. The Internet of things is the first application in the smart home. In the field of mobile phones, Apple’s siri subversion of the emergence of the concept of mobile phones, from the keyboard to the touch screen machine to the current voice interaction. This article describes a new type of voice interactive smart home solutions, which combines the two areas of voice interaction and intelligent home features, giving people a new experience. Is the future of intelligent home development is an important direction. The design uses STC Enhanced 12 single-chip as the main controller, using the voice recognition, MP3, clock, Bluetooth, LCD screen, relays and other modules to achieve human-computer dialogue, wireless control, mobile control, voice timekeeping, time Temperature display, alarm clock and other functions. Fully embodies the mutual cooperation between the various modules, the appearance of fine, easy to operate, the market prospect is broad, has great significance for research and development.
KEY WORDS MCU,voice interactive,smart home,wireless control
目 录
[TOC]
目录
交互式语音家居控制系统的设计
1 绪论
1.1 研究现状与发展趋势
1.2 研究背景和设计目的
2 总体设计方案
2.1 设计要求
2.2 总体方案
2.3 结构框图
3 硬件设计
3.1 主控制端
3.1.1 主控制器
3.1.2 MP3播放模块
3.1.3 蓝牙模块
3.1.4 时钟模块
3.1.5 语音识别模块
3.1.6 功放模块
3.1.7 电源模块
3.1.8 串口复用模块
3.2 从控制端
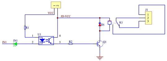
3.2.1 继电器模块
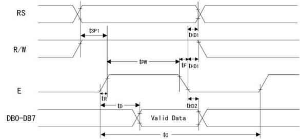
3.2.2 液晶显示模块
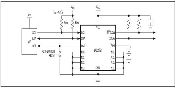
3.2.3 时钟模块
3.2.4 温度传感器
4 软件设计
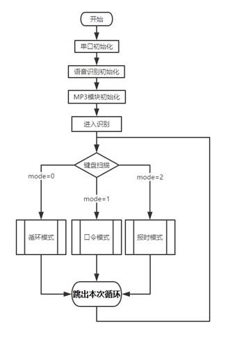
4.1 主控制端软件设计
4.1.1 移动端主程序
4.1.2 循环模式
4.1.3 口令模式
4.1.4 报时模式
4.2 从控制端软件设计
4.2.1 固定端主程序
4.2.2 按键扫描程序
4.2.3 闹钟检测程序
4.2.4 继电器控制程序
4.2.5 LCD显示程序
5 整体调试与测试
5.1 调试过程
5.2 模块的测试
5.3 手机APP适配
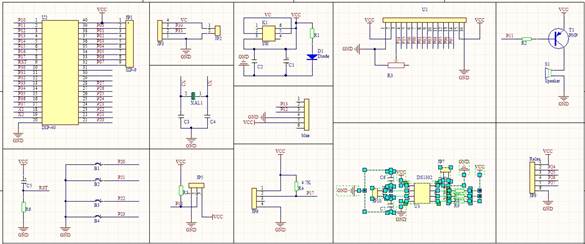
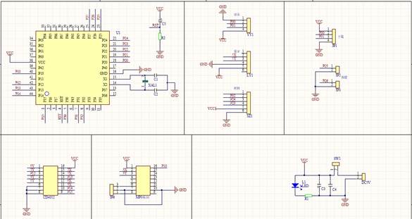
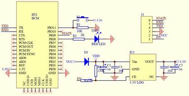
5.4 原理图和PCB图
结论
致 谢
参考文献
附 录
原理图



















































毕业66资料站 biye66.com ©2015-2026 版权所有 | 微信:15573586651 QQ:3903700237
本站毕业设计和毕业论文资料均属原创者所有,仅供学习交流之用,请勿转载并做其他非法用途.如有侵犯您的版权有损您的利益,请联系我们会立即改正或删除有关内容!