| 设计 任务书 文档 开题 答辩 说明书 格式 模板 外文 翻译 范文 资料 作品 文献 课程 实习 指导 调研 下载 网络教育 计算机 网站 网页 小程序 商城 购物 订餐 电影 安卓 Android Html Html5 SSM SSH Python 爬虫 大数据 管理系统 图书 校园网 考试 选题 网络安全 推荐系统 机械 模具 夹具 自动化 数控 车床 汽车 故障 诊断 电机 建模 机械手 去壳机 千斤顶 变速器 减速器 图纸 电气 变电站 电子 Stm32 单片机 物联网 监控 密码锁 Plc 组态 控制 智能 Matlab 土木 建筑 结构 框架 教学楼 住宅楼 造价 施工 办公楼 给水 排水 桥梁 刚构桥 水利 重力坝 水库 采矿 环境 化工 固废 工厂 视觉传达 室内设计 产品设计 电子商务 物流 盈利 案例 分析 评估 报告 营销 报销 会计 | |||||
|
|||||
|
|||||
|
|||||
摘要
自平衡小车近年来出现在消费市场,人们开始接受这一种新的承重、代步、运输交通工具。相对于传统的交通工具,两轮平衡小车具有许多优点,转向空间小;可实现原地任意角度旋转;相对传统交通工具有着低功耗特点。通过对平衡小车的研究,实现一个读取陀螺仪,电机编码器采用stm32的电机驱动控制系统。该平衡小车可以实现无干扰情况下自主实现平衡,转向,加减速等控制;同时实现避障和巡线等功能。
关键词 PID控制 陀螺仪 避障巡线
Abstract
In recent years, self-balanced automobiles have appeared in the consumer market. People begin to accept this new way of carrying, transporting and transporting. Compared with traditional vehicles, the two-wheel balancing vehicle has the advantages of small steering space, arbitrary rotation in situ and low power consumption. Through the research of the balancing car, the reading gyroscope is realized, and the motor encoder adopts STM32 motor drive control system. Balancing car can achieve self-balancing, steering, acceleration and deceleration control without disturbance, while achieving obstacle avoidance and line patrol functions.
Keywords PID Algorithm gyroscope obstacle avoidance patrol
目录
1. 绪论
1.1 研究意义及背景
1.2 本文主要研究内容及任务
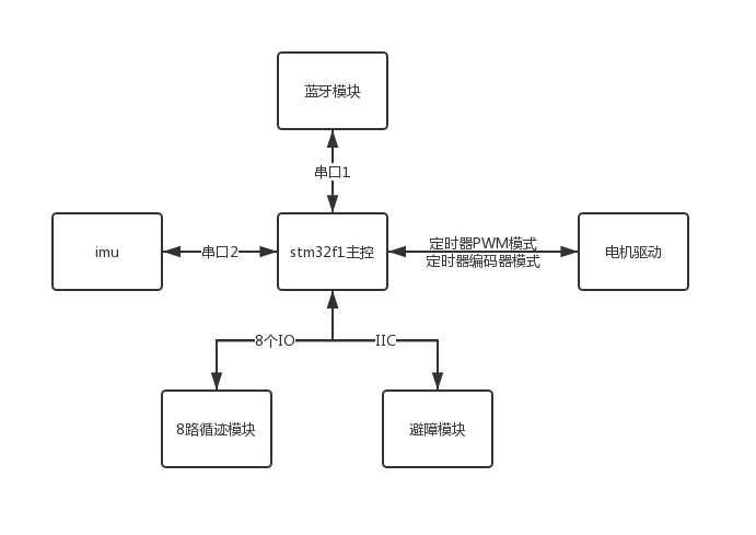
2. 系统概述
2.1 控制系统要求分析
2.2 平衡小车控制原理分析
2.3 自平衡小车PID控制器分析
2.3.1 PID控制原理
2.3.2 PID控制器设计
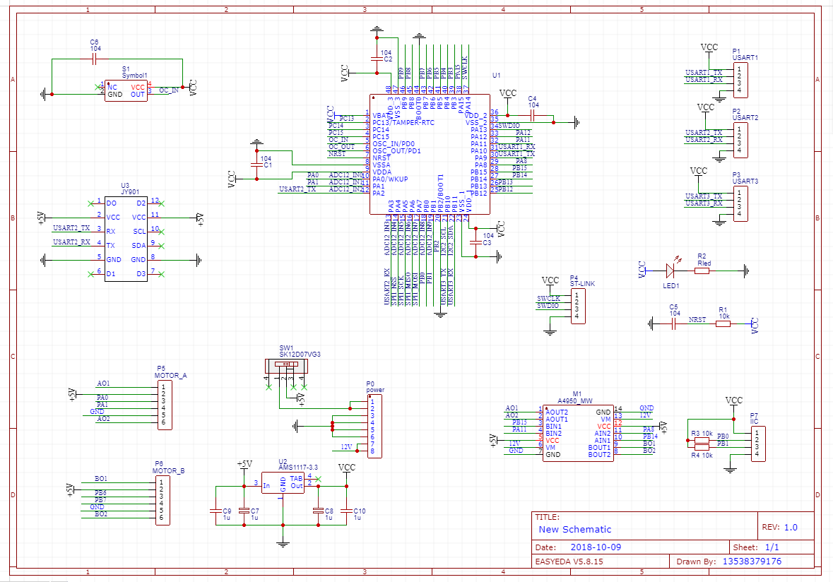
3. 系统硬件电路设计
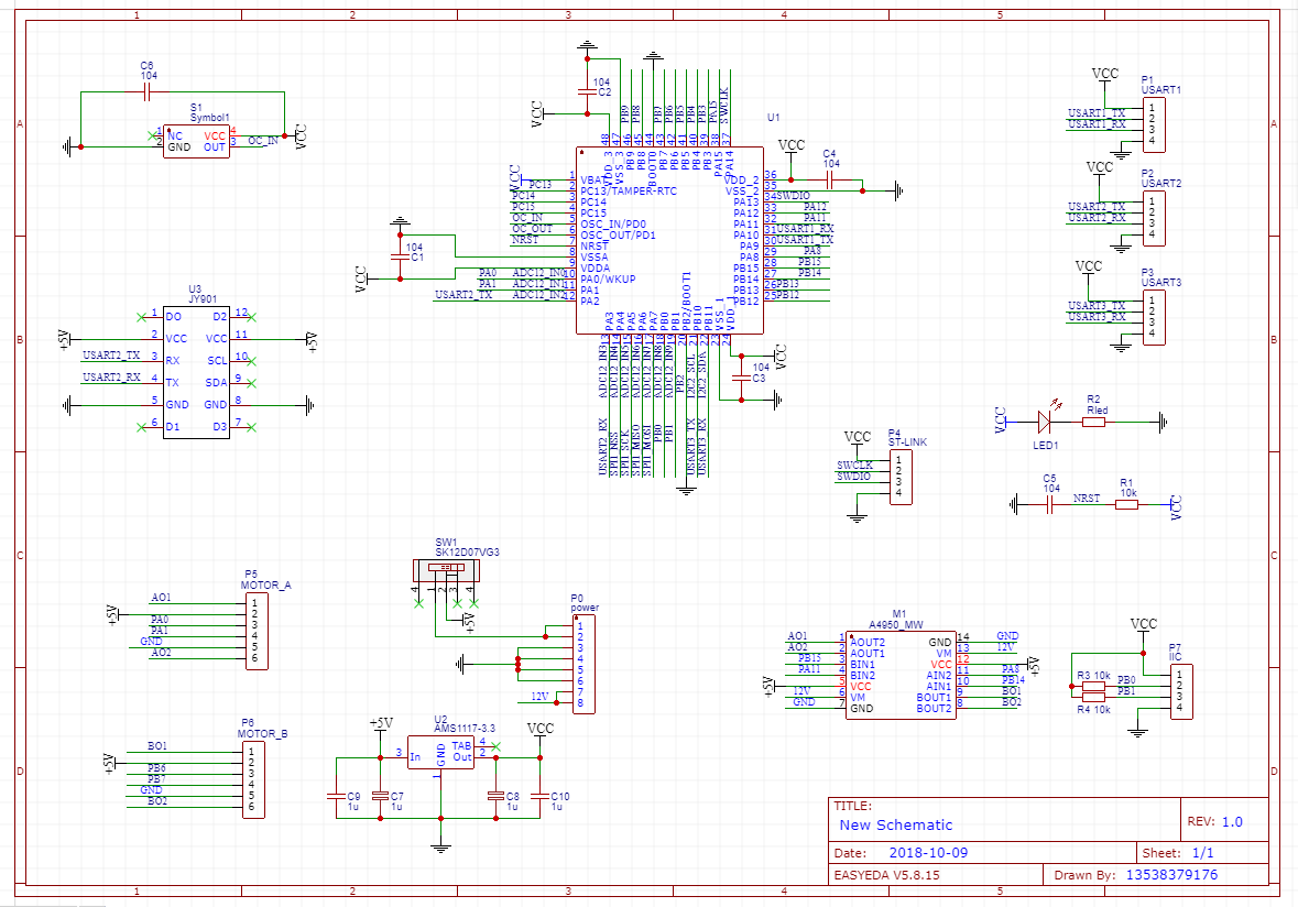
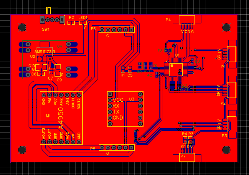
3.1 硬件电路整体框架
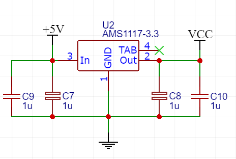
3.2 电源供电部分
3.3 STM32F103C8T6最小系统
3.3.1 复位电路
3.3.2 Boot选择部分
3.3.3晶振部分
3.3.4 指示灯部分
3.3.5 st-link下载部分
3.4 九轴姿态角度传感器部分
3.4.1 九轴姿态角度传感器基本介绍
3.4.2 九轴姿态角度传感器性能
3.4.3 实物图
3.4.4 引脚说明
3.4.5 通信方式
3.5 电机驱动编码器部分
3.5.1电机编码器基本介绍
3.5.2 电机实物图
3.5.3 电机编码器引脚说明
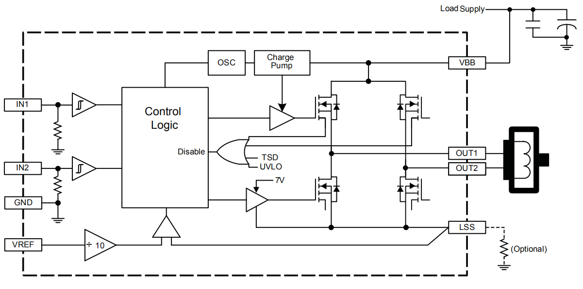
3.5.4 电机驱动A4950
3.6 巡线避障部分
3.6.1 传感器介绍
3.7 蓝牙通信部份
4. 软件设计部分
4.1 操作系统RTOS(RtThread)
4.1.1简介RtThread
4.1.2 系统任务的划分
4.2 电机驱动
4.2.1 流程图
4.2.2 主要API函数
4.3 九轴姿态角度传感器数据读取
4.3.1 数据格式
4.3.2 程序流程
4.4 编码器数据读取
4.4.1 数据格式
4.4.2 程序流程
4.5 直立PID功能实现
4.5.1 控制策略
4.5.2 流程图
4.5.3 直立环
4.5.4 速度环
4.5.5 转向环
4.6 蓝牙遥控部分
4.6.1 数据协议
4.7 循迹避障部分
4.7.1 主要API解析
5. 系统PID调试部分
5.1 直立环
5.2 速度环
5.3 转向环
5.4 角度锁死
6. 总结
参考文献
致谢
附录
附录一 主要代码
附录二 原理图
附录三 实物图
















































毕业66资料站 biye66.com ©2015-2026 版权所有 | 微信:15573586651 QQ:3903700237
本站毕业设计和毕业论文资料均属原创者所有,仅供学习交流之用,请勿转载并做其他非法用途.如有侵犯您的版权有损您的利益,请联系我们会立即改正或删除有关内容!