| 设计 任务书 文档 开题 答辩 说明书 格式 模板 外文 翻译 范文 资料 作品 文献 课程 实习 指导 调研 下载 网络教育 计算机 网站 网页 小程序 商城 购物 订餐 电影 安卓 Android Html Html5 SSM SSH Python 爬虫 大数据 管理系统 图书 校园网 考试 选题 网络安全 推荐系统 机械 模具 夹具 自动化 数控 车床 汽车 故障 诊断 电机 建模 机械手 去壳机 千斤顶 变速器 减速器 图纸 电气 变电站 电子 Stm32 单片机 物联网 监控 密码锁 Plc 组态 控制 智能 Matlab 土木 建筑 结构 框架 教学楼 住宅楼 造价 施工 办公楼 给水 排水 桥梁 刚构桥 水利 重力坝 水库 采矿 环境 化工 固废 工厂 视觉传达 室内设计 产品设计 电子商务 物流 盈利 案例 分析 评估 报告 营销 报销 会计 | |||||
|
|||||
|
|||||
|
|||||
摘 要
本设计主要是基于单片机的六足机器人控制系统设计,综合分析六足机器人的结构、步态和控制算法,结合云端服务器、WIFI技术、蓝牙技术、语音识别技术和手势识别技术进行多种控制模式的设计,并提出不同应用场景的不同构建方案。
本系统的硬件设计分为主控板和舵机控制板两部分。主控板主要负责各种控制模式的数据处理和显示,舵机控制板主要负责舵机转动角度的控制,两板通过串口进行数据的交互。主控制板采用STM32F103VET6芯片,舵机控制板采用STM32F103R8T6芯片,两者都基于ARM的Cortex M3内核进行设计的。主控制板的硬件电路设计主要有启动电路、晶振电路、下载电路、复位电路、稳压电路以及各个模块接口电路。在Altium Designer16软件中进行原理图的绘制和PCB的绘制,打样后进行焊接并完成整体的测试。
本系统的上位机主要是手机APP,其开发环境是Android Studio,采用C#作为云端开放平台语言,JAVA语言作为移动客户端设计语言,通过JAVA语言的编写实现手机客户端的数据接收和发送,最终实现基于云端和蓝牙的控制系统上位机板块的设计。本系统下位机的软件设计是在Keil5编程环境下进行的,参考STM32F1的手册和各个模块的数据手册进行程序的编写,最终实现云端控制、蓝牙控制、语音控制和手势控制这四种控制系统设计。
关键词:六足机器人;PWM调节;单片机;云端
ABSTRACT
This design is mainly based on the design of hexapod robot control system based on single-chip microcomputer. It comprehensively analyzes the structure, gait and control algorithm of six-legged robots. It combines cloud server, WIFI technology, Bluetooth technology, speech recognition technology and GESTURE recognition technology to perform various control MODEs. Of the design and propose different collocation schemes for different application scenarios.
The hardware design of this system is divided into two parts: the main control board and the servo control board. The main control board is mainly responsible for DATA processing and display of various control MODEs. The servo control board is mainly responsible for the control of the steering angle of the servo, and the two boards interact with each other through the serial port. The main control board uses STM32F103VET6 chips, and the servo control board uses STM32F103R8T6 chips, both of which are designed based on the ARM Cortex M3 core. The hardware circuit design of the main control board mainly includes the startup circuit, the crystal oscillator circuit, the download circuit, the reset circuit, the voltage stabilization circuit, and the interface circuit of each module. The drawing of the schematic and the drawing of the PCB are done in the Altium Designer 16 software. Welding is done after proofing and the overall TEST is completed.
The host computer of this system is mainly a mobile phone APP. Its development environment is Android Studio. It uses C# as a cloud open platform language and JAVA language as a mobile client design language. Through the JAVA language, it realizes the DATA receiving and SENDing of the mobile client, and finally realizes. Cloud-based and Bluetooth-based control system PC board design. The software design of the lower computer of this system is carried out under the Keil5 programming environment. Refer to the STM32F1 manual and the DATA manual of each module to program the program. Finally realize the four control system design of cloud control, Bluetooth control, voice control and GESTURE control.
Key words:six-legged robot; PWM regulation; single chip computer; cloud
目 录
第一章 绪 论 1
1.1 设计的背景和意义 1
1.2 国外研究现状分析 1
1.3 国内研究现状分析 1
1.4 本文主要设计内容 2
第二章 系统方案设计 3
2.1 控制系统方案设计 3
2.1.1 远程控制方案设计 3
2.1.2 蓝牙控制方案设计 4
2.1.3 人机交互方案设计 4
2.2 应用场景方案设计 5
2.2.1 系统运用方案说明 5
2.2.2 崎岖地形探测方案 5
2.2.3 震后救灾搜寻方案 6
2.2.4 科研探险勘测方案 6
2.2.5 工厂巡检预警方案 7
第三章 硬件系统设计 8
3.1机械结构的分析 8
3.2主控芯片的分析 8
3.3数字舵机的选型 10
3.4 模块接口电路设计 10
3.4.1 WIFI模块接口电路设计 10
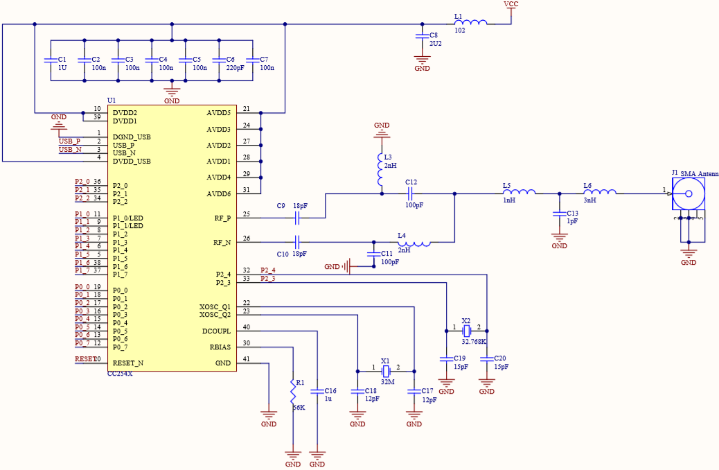
3.4.2 蓝牙模块接口电路设计 11
3.4.3 语音播放芯片外围电路设计 12
3.4.4 语音识别芯片外围电路设计 12
3.4.5 手势识别接口电路设计 13
3.5 远程视频模块介绍 14
3.6 各种传感器的说明 14
3.6.1 红外传感器 14
3.6.2 声音传感器 14
3.6.3 光敏传感器 14
3.6.4 超声波传感器 15
3.6.5 温湿度传感器 15
3.6.6 气体传感器 15
3.7 主控板电路设计 16
3.7.1 总体介绍 16
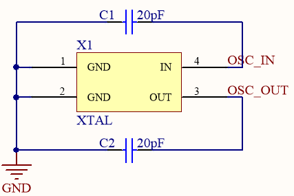
3.7.2 晶振电路 16
3.7.3 复位电路 16
3.7.4 降压电路 16
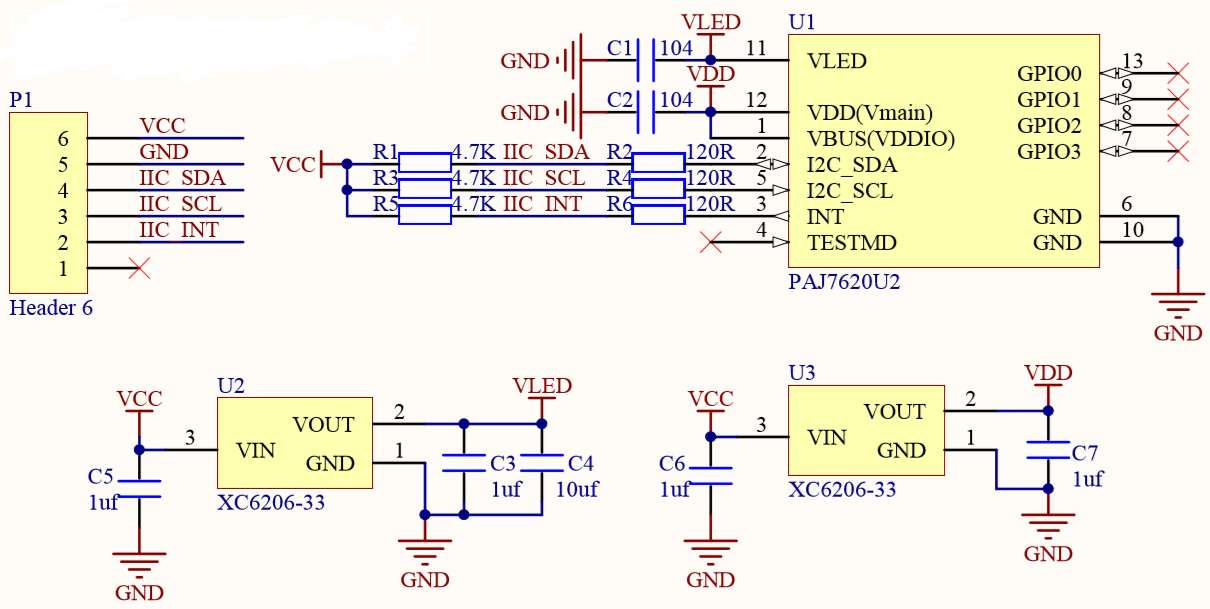
3.7.5 IIC接口电路 17
3.7.6 SPI接口电路 17
3.7.7 USART接口电路 17
3.8 PCB板设计及绘制 18
第四章 软件系统设计 19
4.1 软件开发平台介绍 19
4.2 系统整体设计框图 20
4.3 步态的设计和动作编写 20
4.4 远程控制程序设计 22
4.4.1 上位机的程序编写 22
4.4.2 下位机的程序编写 23
4.4.3 通信协议的说明 24
4.5 蓝牙控制APP设计 25
4.6 语音控制程序设计 27
4.7 手势控制程序设计 29
4.8 液晶显示界面设计 31
第五章 系统整体调试 33
5.1 远程云端控制调试 33
5.2 语音识别控制调试 35
5.3 手势识别控制调试 35
5.4 动作组整体调试 36
致 谢 37
参考文献 38
附 录 40



























































毕业66资料站 biye66.com ©2015-2026 版权所有 | 微信:15573586651 QQ:3903700237
本站毕业设计和毕业论文资料均属原创者所有,仅供学习交流之用,请勿转载并做其他非法用途.如有侵犯您的版权有损您的利益,请联系我们会立即改正或删除有关内容!