| 设计 任务书 文档 开题 答辩 说明书 格式 模板 外文 翻译 范文 资料 作品 文献 课程 实习 指导 调研 下载 网络教育 计算机 网站 网页 小程序 商城 购物 订餐 电影 安卓 Android Html Html5 SSM SSH Python 爬虫 大数据 管理系统 图书 校园网 考试 选题 网络安全 推荐系统 机械 模具 夹具 自动化 数控 车床 汽车 故障 诊断 电机 建模 机械手 去壳机 千斤顶 变速器 减速器 图纸 电气 变电站 电子 Stm32 单片机 物联网 监控 密码锁 Plc 组态 控制 智能 Matlab 土木 建筑 结构 框架 教学楼 住宅楼 造价 施工 办公楼 给水 排水 桥梁 刚构桥 水利 重力坝 水库 采矿 环境 化工 固废 工厂 视觉传达 室内设计 产品设计 电子商务 物流 盈利 案例 分析 评估 报告 营销 报销 会计 | |||||
|
|||||
|
|||||
|
|||||
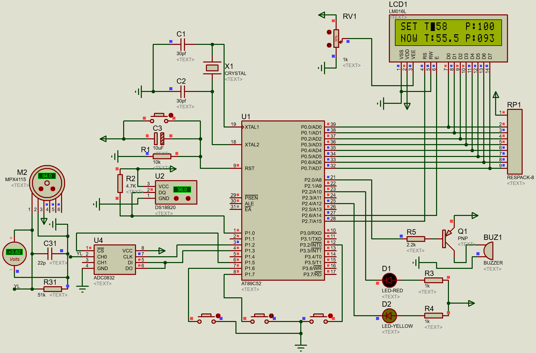
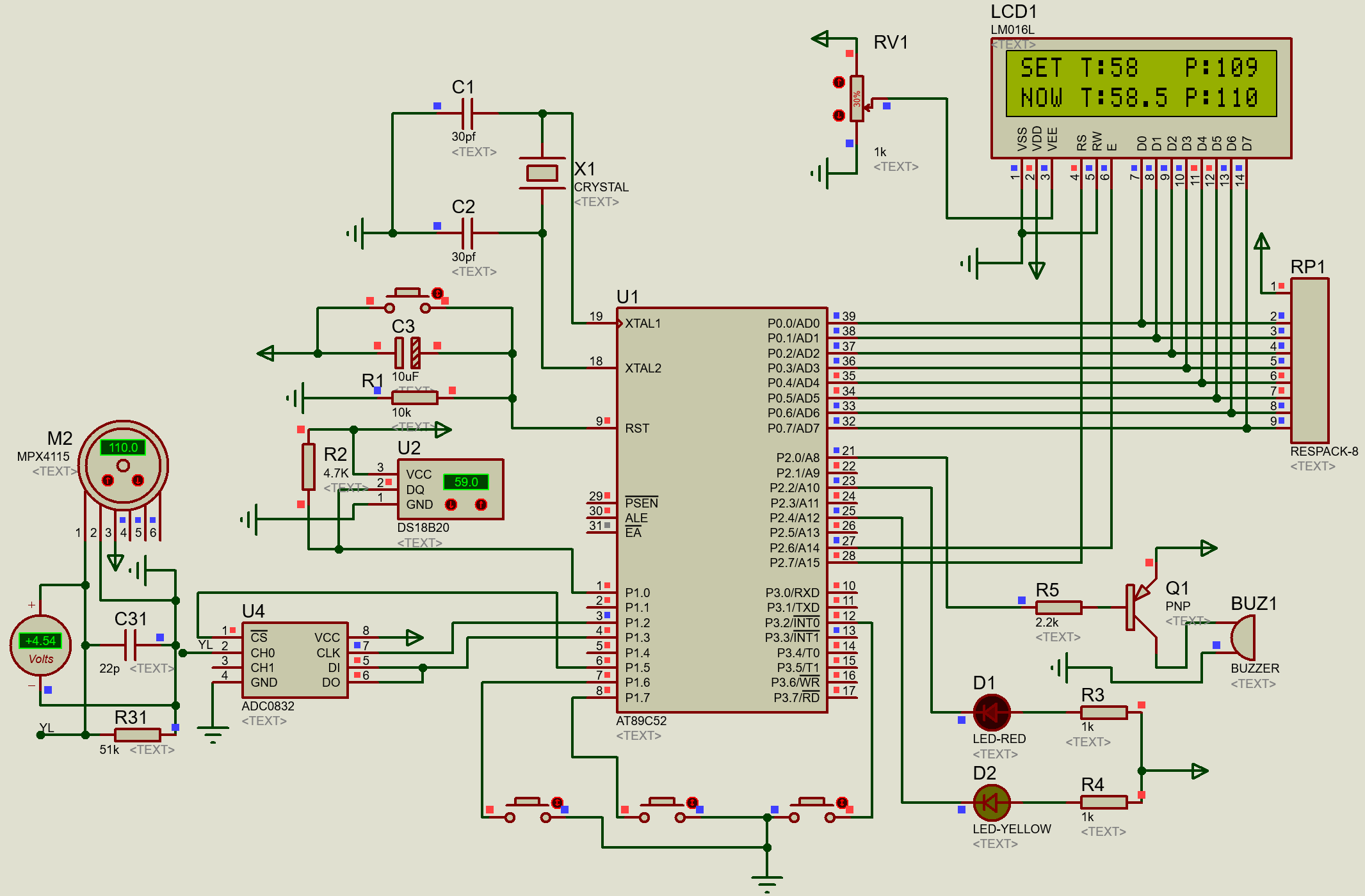
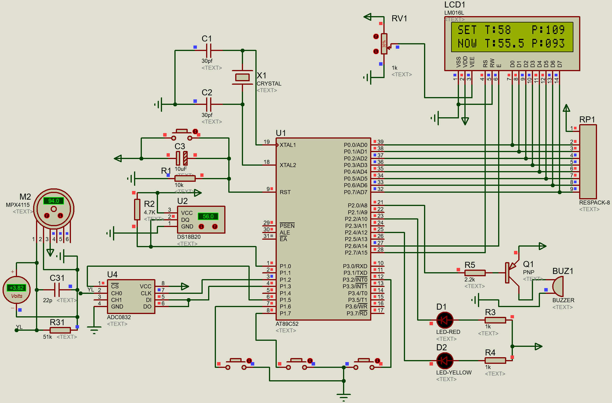
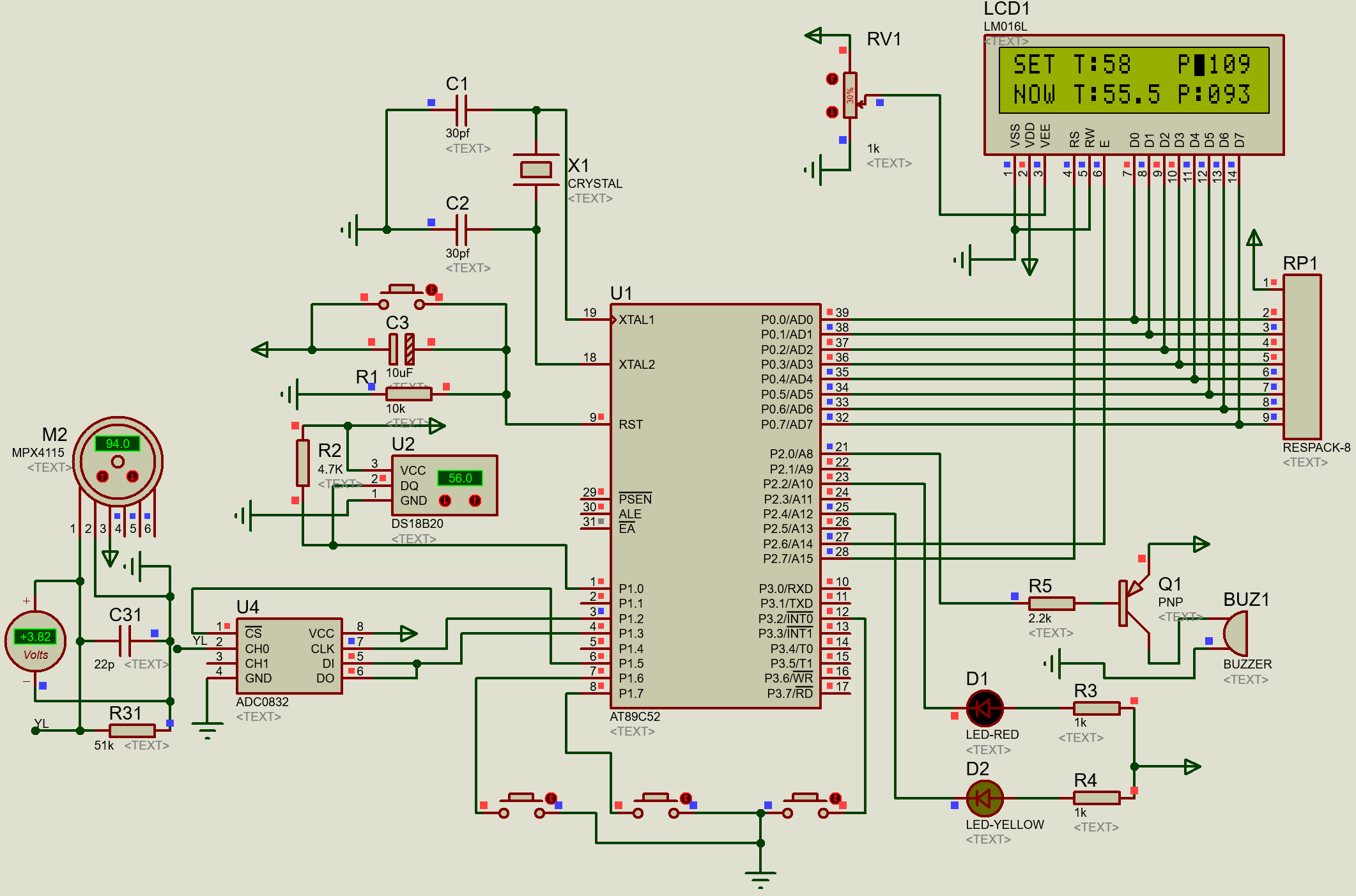
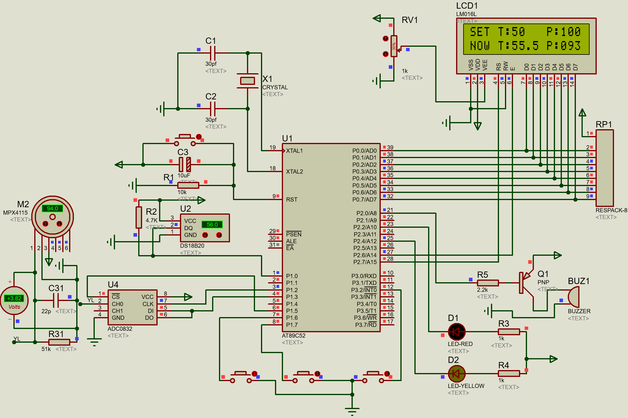
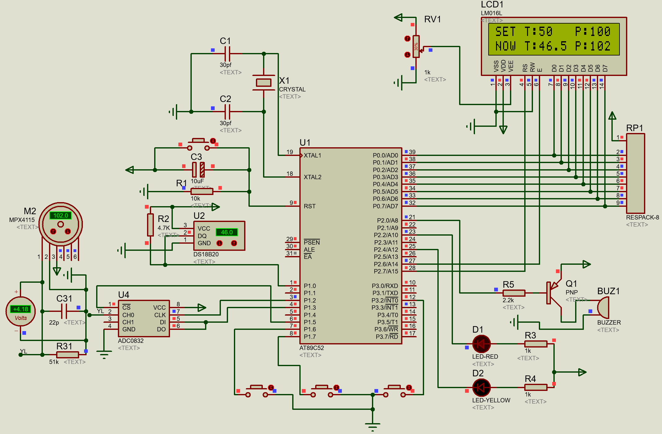
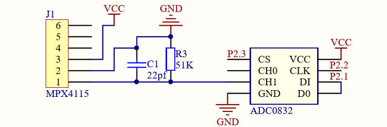
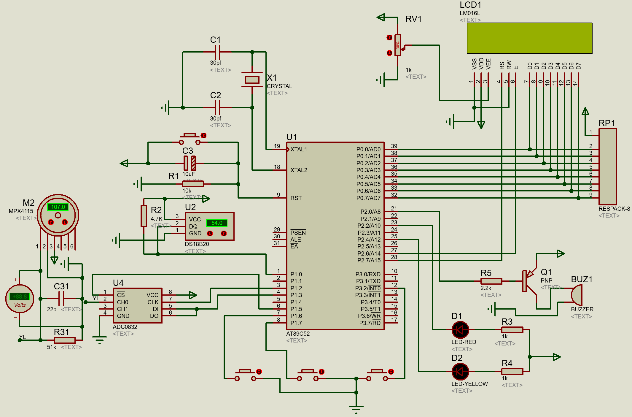
本文选题为基于单片机的高炉炼钢温度控制系统研究,选用MPX4115传感器、ADC0832模数转换器和DS18B20温度传感器等核心元器件,采用STC89C52单片机和LCD1602液晶显示器构建硬件电路,通过编写相应的软件程序,实现了炉温的精确控制。本文详细介绍了系统的设计思想、硬件电路搭建和软件编写过程,并通过PROTEUS仿真进行实验验证。
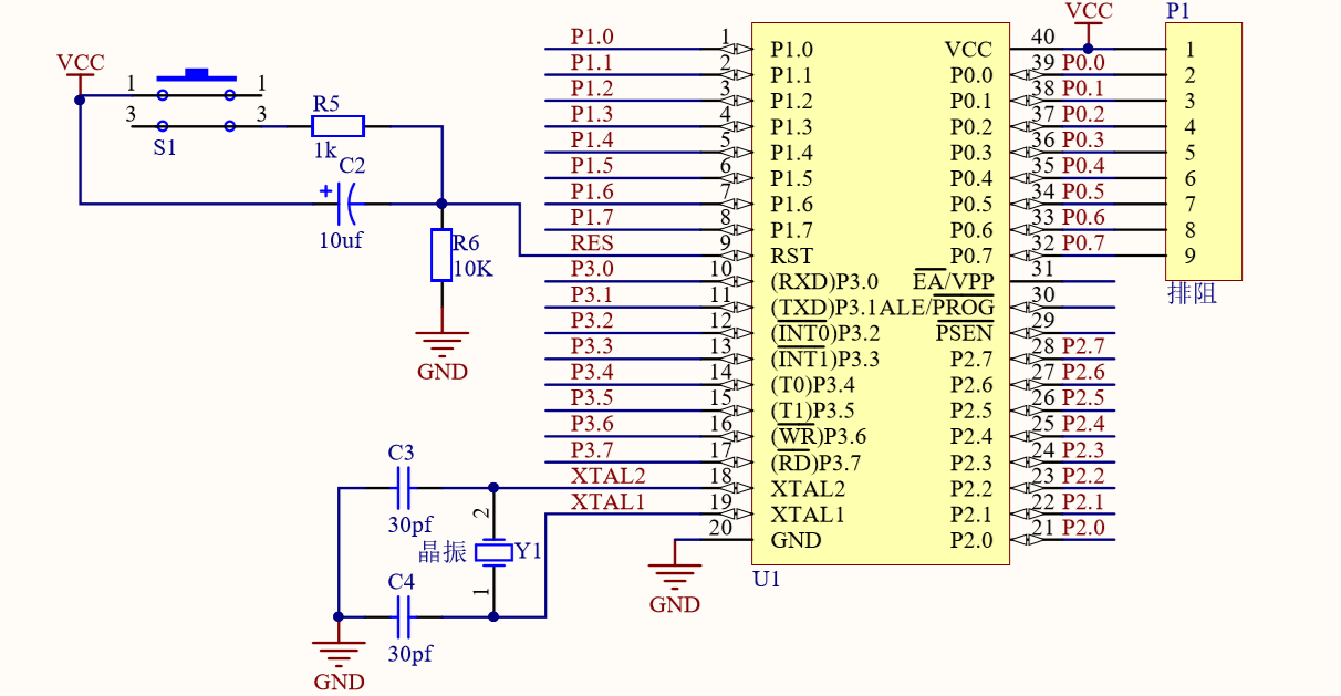
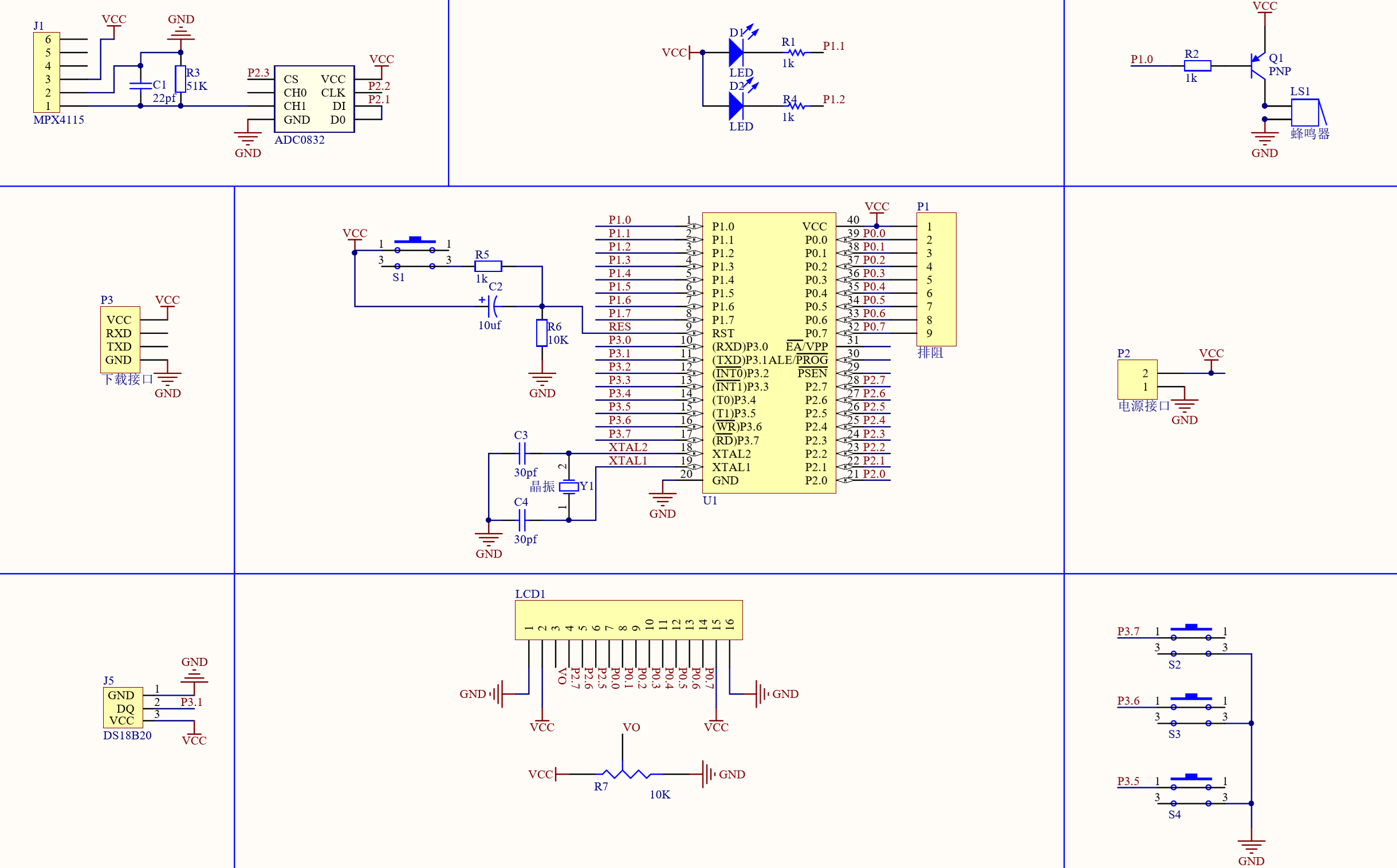
在硬件电路搭建方面,本文针对系统所需的传感器类型和电气特性,设计了一套完整的电路方案,包括传感器接口、ADC模块、显示模块等核心部件,对每个元器件的使用方法和工作原理进行了详细讲解。
在软件编写方面,本文利用Keil μVision IDE进行程序开发,通过汇编和C语言混合编程的方式,完成了炉温采集、控制和显示等主要功能,实现了对高炉炼钢温度的稳定控制和实时监测。
最后,通过PROTEUS仿真进行实验验证,本文得出了系统的精密度、稳定性和实用性等方面的评价,证明了本设计方案的可行性和优越性,为实现钢铁生产过程的智能化控制提供了可靠的技术支持。
关键词:高炉炼钢;温度控制;压强;报警;单片机
The topic of this paper is the blast furnace temperature control system, select MPX4115 sensor, ADC0832 analog to digital converter and DS18B20 temperature sensor and other core components, using STC89C52 single chip unit and LCD1602 liquid crystal display to build hardware circuit, realize the precise temperature control through the corresponding software program.
This paper introduces the design idea, hardware circuit construction and software writing process, and verifies it through PROTEUS simulation. In terms of hardware circuit construction, this paper designs a complete set of circuit scheme according to the sensor types and electrical characteristics required by the system, including sensor interface, ADC module, display module and other core components, and explains the use method and working principle of each component in detail.
In terms of software writing, this paper uses Keil μVision IDE to carry out program development, through the mixed programming of assembly and C language, completes the main functions of furnace temperature collection, control and display, and realizes the stable control and real-time monitoring of blast furnace steelmaking temperature.
Finally, through PROTEUS simulation, this paper obtains the evaluation of the precision, stability and practicability of the system, which proves the feasibility and superiority of the design scheme, and provides reliable technical support for the intelligent control of steel production process.
Key words: blast furnace steelmaking; temperature control; pressure; alarm; SU
摘 要
ABSTRACT
目 录
前 言
第1章 绪论
第一节 研究背景
第二节 研究意义
第三节 本文的主要研究内容
第四节 本章小结
第二章 控制系统总体设计方案
第一节 系统设计思想
第二节 主要元器件介绍
一、单片机介绍
二、DS18B20介绍
三、MPX4115介绍
四、AD0832介绍
五、LCD1602介绍
第三节 系统结构总框图
第四节 本章小结
第三章 硬件结构及原理
第一节 单片机最小系统电路设计
第二节 电源接口电路设计
第三节 按键电路设计
第四节 LED指示电路设计
第五节 LCD液晶显示电路设计
第六节 DS18B20温度检测电路设计
第七节 MXP4115气压检测电路设计
第八节 蜂鸣器报警电路设计
第九节 系统总电路图
第十节 本章小结
第四章 软件设计
第一节 Keil软件介绍
第二节 软件总设计流程
第三节 按键模块程序设计
第四节 LED及蜂鸣器报警程序设计
第五节 DS18B20程序设计
第六节 MXP4115程序设计
第八节 本章小结
第五章 仿真设计说明
第一节 Proteus软件介绍
第二节 系统调试与功能测试
一、系统调试
二、系统测试
第三节 本章小结
第6章 经济环保和可持续发展分析
6.1经济环保分析
6.2可持续发展分析
结论
致谢
参考文献
附 录
一、英文原文
二、英文翻译
三、工程图纸
四、源代码






























毕业66资料站 biye66.com ©2015-2026 版权所有 | 微信:15573586651 QQ:3903700237
本站毕业设计和毕业论文资料均属原创者所有,仅供学习交流之用,请勿转载并做其他非法用途.如有侵犯您的版权有损您的利益,请联系我们会立即改正或删除有关内容!