| 设计 任务书 文档 开题 答辩 说明书 格式 模板 外文 翻译 范文 资料 作品 文献 课程 实习 指导 调研 下载 网络教育 计算机 网站 网页 小程序 商城 购物 订餐 电影 安卓 Android Html Html5 SSM SSH Python 爬虫 大数据 管理系统 图书 校园网 考试 选题 网络安全 推荐系统 机械 模具 夹具 自动化 数控 车床 汽车 故障 诊断 电机 建模 机械手 去壳机 千斤顶 变速器 减速器 图纸 电气 变电站 电子 Stm32 单片机 物联网 监控 密码锁 Plc 组态 控制 智能 Matlab 土木 建筑 结构 框架 教学楼 住宅楼 造价 施工 办公楼 给水 排水 桥梁 刚构桥 水利 重力坝 水库 采矿 环境 化工 固废 工厂 视觉传达 室内设计 产品设计 电子商务 物流 盈利 案例 分析 评估 报告 营销 报销 会计 | |||||
|
|||||
|
|||||
|
|||||
本文主要介绍了智能交通信号灯系统的设计原理、硬件电路设计和程序设计。通过对智能交通信号灯状态的监测和控制,能够实现道路智能交通的有序通行,减少智能交通拥堵和事故发生的风险,提高城市智能交通的运行效率。本文的设计方案具有简单实用、稳定可靠、易于维护等特点,可为城市智能交通管理部门提供有力的技术支持和参考。
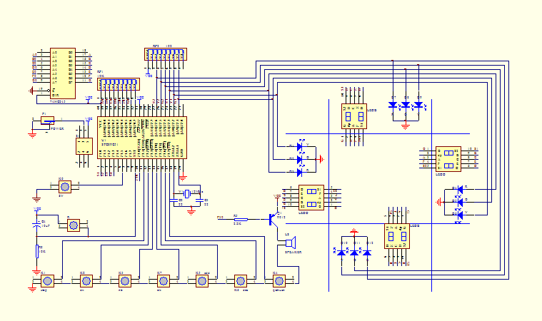
本文基于STC89C51单片机设计了一款智能交通信号灯系统,包括单片机最小系统、74HC245电路、按键和数码管显示等部分。系统通过两位一体共阴极数码管显示智能交通信号灯状态,并可通过按键对定时进行设置,同时还具备蜂鸣器提示功能。该系统能够实现智能交通信号控制,提高道路智能交通的安全性和效率。
关键词:智能交通灯;单片机;显示;计时;蜂鸣器
This paper mainly introduces the design principle, hardware circuit design and program design of the intelligent traffic signal light system. Through monitoring and controlling the state of traffic lights, it can realize orderly road traffic, reduce the risk of traffic congestion and accidents, and improve the operation efficiency of urban traffic. The design scheme of this paper is simple and practical, stable and reliable, easy maintenance, and can provide strong technical support and reference for the urban traffic management department.
This paper designs an intelligent traffic signal light system based on STC89C51 SCM, including the minimum system, 74HC245 circuit, key button and digital tube display. The system displays the state of the traffic signal light through the two-bit common cathode digital tube, and can set the timing through the key, and also has the function of buzzer prompt. The system can realize intelligent traffic signal control and improve the safety and efficiency of road traffic.
Key words: intelligent traffic light; single microcontroller; display; timing; buzzer
摘 要
ABSTRACT
第1章 绪论
1.1选题背景及意义
1.1.1选题背景
1.1.2选题意义
1.2国内外研究现状
1.2.1国内研究现状
1.2.2国外研究现状
1.3发展趋势
1.4研究主要内容
第2章 系统方案设计与要求
2.1单片机智能交通灯控制系统通行方案设计
2.2单片机智能交通控制系统的功能要求
2.2.1显示模块功能
2.2.2 按键模块功能
2.3单片机智能交通控制系统的基本构成及原理
第3章 系统硬件电路的设计
3.1系统硬件总电路构成
3.2单片机系统
3.2.1单片机引脚介绍
3.2.2单片机最小系统
3.3显示系统
3.3.1 LED显示
3.3.2数码管显示
3.4信号显示驱动电路
3.5键盘输入电路
3.6 蜂鸣器驱动电路
第4章 系统软件程序的设计
4.1 KEIL51的应用
4.2 protel99se的应用
4.3程序主体设计流程
4.4子程序模块设计
第5章 软硬件的仿真调试
5.1 PROTEUS仿真图
5.2问题与解决方法
第6章 结论
6.1总结
6.2创新及不足
参考文献
致 谢















毕业66资料站 biye66.com ©2015-2026 版权所有 | 微信:15573586651 QQ:3903700237
本站毕业设计和毕业论文资料均属原创者所有,仅供学习交流之用,请勿转载并做其他非法用途.如有侵犯您的版权有损您的利益,请联系我们会立即改正或删除有关内容!