| 设计 任务书 文档 开题 答辩 说明书 格式 模板 外文 翻译 范文 资料 作品 文献 课程 实习 指导 调研 下载 网络教育 计算机 网站 网页 小程序 商城 购物 订餐 电影 安卓 Android Html Html5 SSM SSH Python 爬虫 大数据 管理系统 图书 校园网 考试 选题 网络安全 推荐系统 机械 模具 夹具 自动化 数控 车床 汽车 故障 诊断 电机 建模 机械手 去壳机 千斤顶 变速器 减速器 图纸 电气 变电站 电子 Stm32 单片机 物联网 监控 密码锁 Plc 组态 控制 智能 Matlab 土木 建筑 结构 框架 教学楼 住宅楼 造价 施工 办公楼 给水 排水 桥梁 刚构桥 水利 重力坝 水库 采矿 环境 化工 固废 工厂 视觉传达 室内设计 产品设计 电子商务 物流 盈利 案例 分析 评估 报告 营销 报销 会计 | |||||
|
|||||
|
|||||
|
|||||
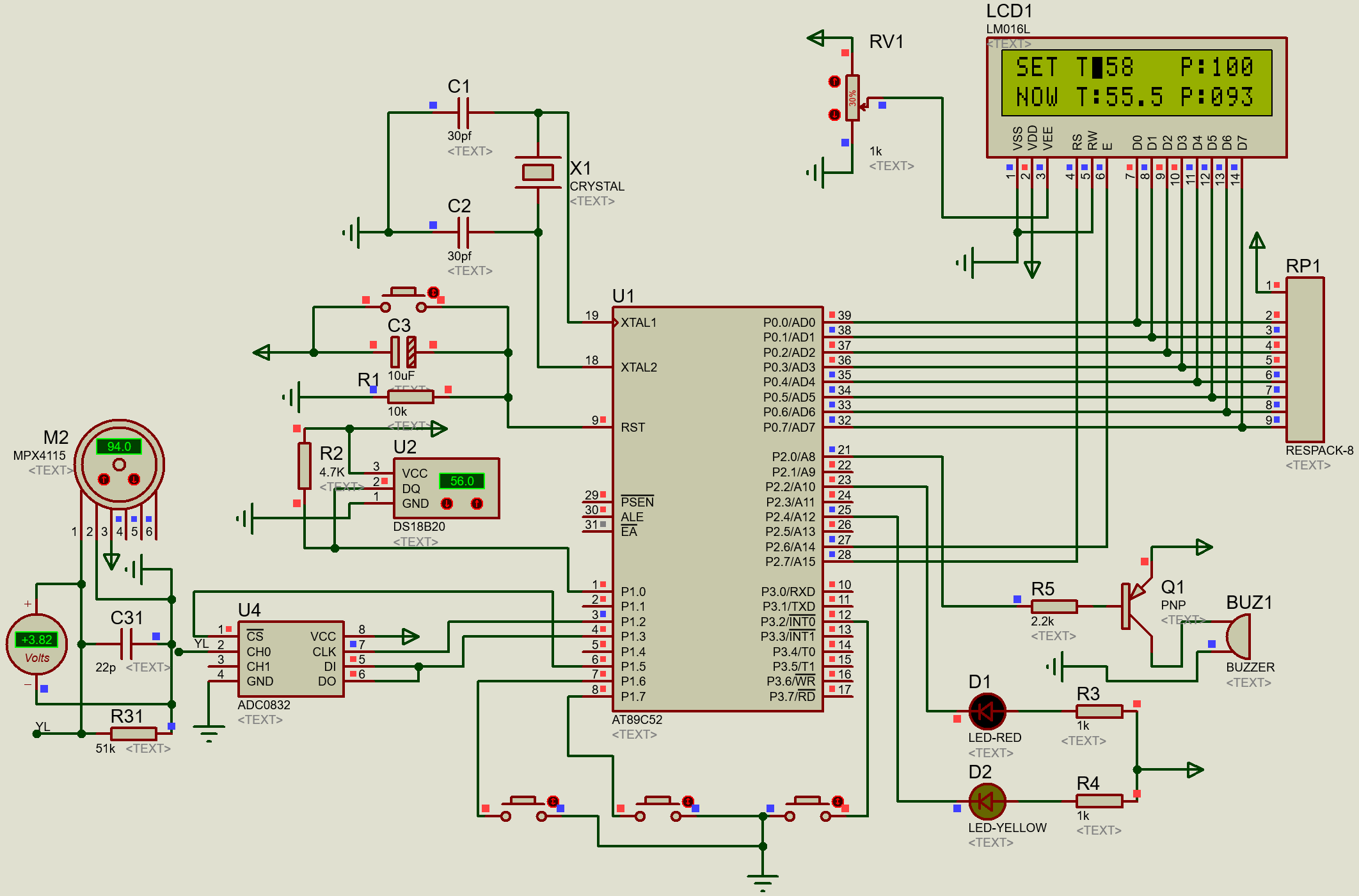
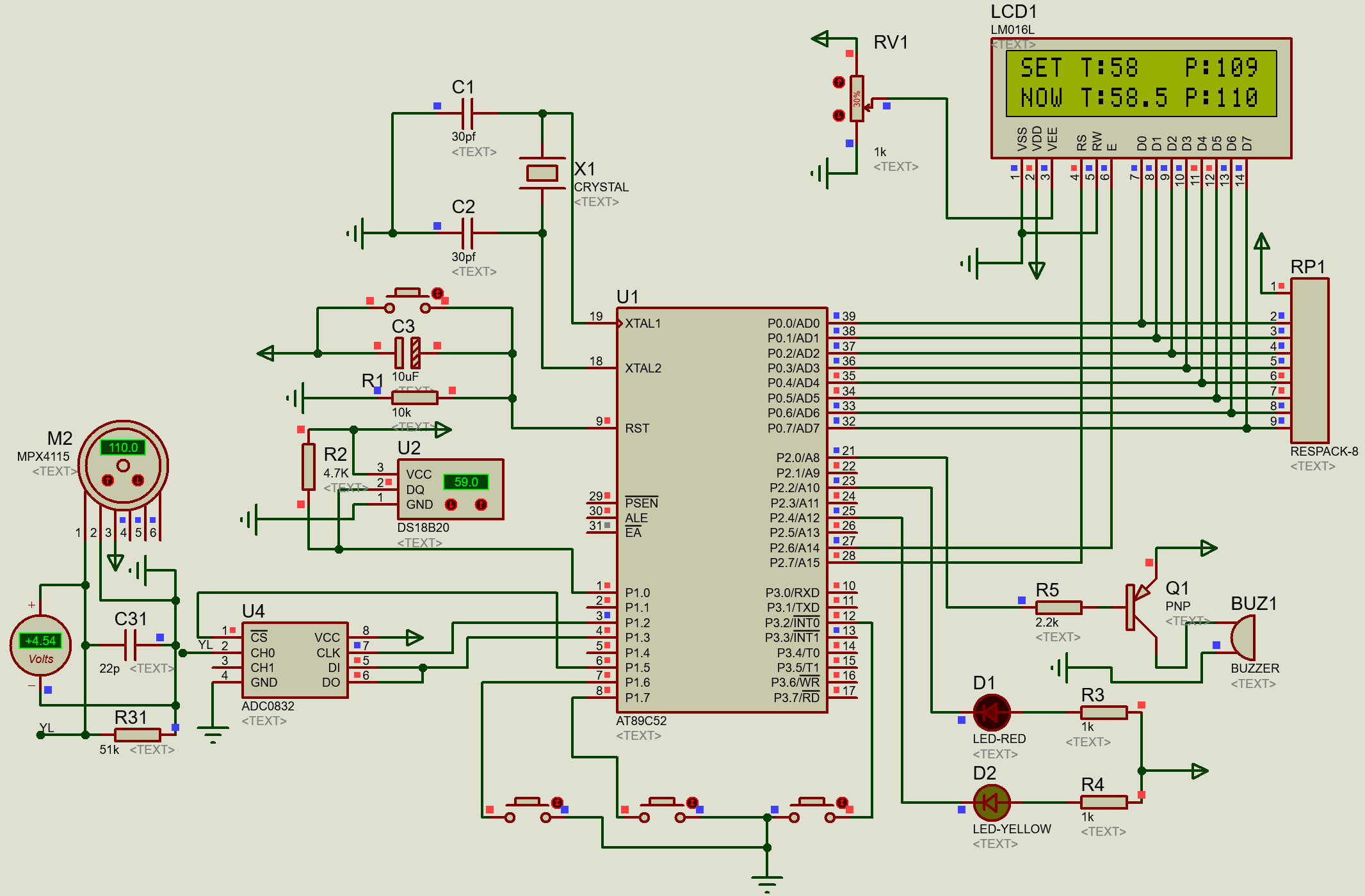
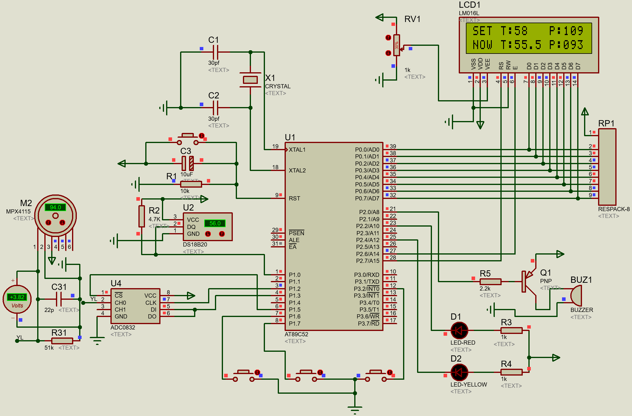
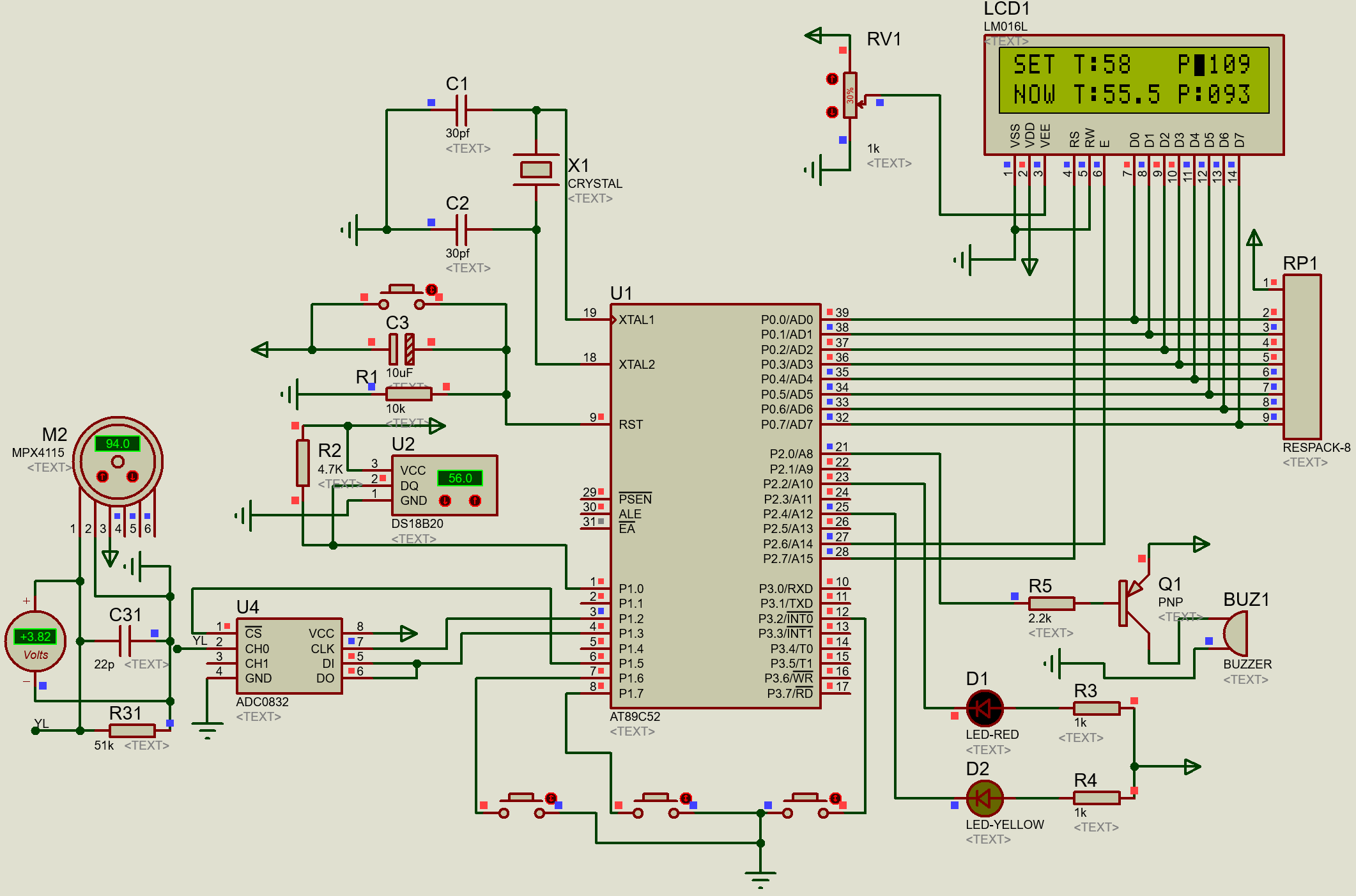
本次系统为锅炉控制系统的研究与设计,随着工业的不断发展对锅炉控制系统需要进一步的研究,当前锅炉的控制系统中不能精确地对锅炉的内部进行检测,如温度、压强等多个参数进行统一检定。只能通过对锅炉的压力或者温度某一个值来进行检查,不会进行报警处理。针对此现象设计出一款可以实现温度压强报警及为一体的锅炉控制系统,可以实现,对温度和压强值得设定,当系统超过设定值则通过声学和光学报警,通过此监控可以达到节约能源并且防止安全事故发生的优良控制系统。
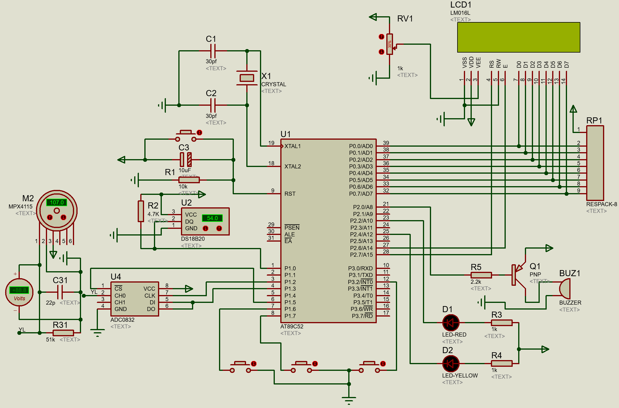
本系统通过对系统的分析研究,选择使用MPX4115传感器、ADC0832模数转换器、DS18B20温度传感器,STC89C52单片机、LCD1602液晶显示器作为本次系统的核心元器件,对系统的硬件电路搭建软件程序编写。通过PROTEUS仿真软件通过对温度和气压的测试,可以发现所设计的控制系统能够满足设计要求,达到了预期的效果完成系统设计。
在设计过程中考虑到系统的工作环境要求以及系统的稳定性和干扰能力,导致系统具有较高的推广意义和使用价值。
【关键词】锅炉 温度 压强 报警
This system is the research and design of the boiler control system. With the continuous development of industry, the boiler control system needs further research, the current boiler control system can not accurately detect the boiler interior, such as temperature, pressure and other parameters for unified verification. Only through the boiler pressure or temperature of a certain value to check, will not carry out alarm processing. In view of this phenomenon, a boiler control system which can realize temperature and pressure alarm and is integrated is designed. It can be realized that the temperature and pressure are worth setting, and when the system exceeds the set value, the alarm is given through acoustics and optics, through this monitoring can be achieved to save energy and prevent the occurrence of a good accident control system. Through the analysis and study of the system, the system chooses MPX4115 sensor, DS18B20 temperature sensor, STC89C52 single chip computer, LCD1602 liquid crystal display as the core components of the system, the system hardware circuit building software programming. Through the PROTEUS simulation software through the temperature and pressure test, we can find that the designed control system can meet the design requirements, achieve the desired effect to complete the system design. In the design process, considering the system's working environment requirements and the system's stability and interference ability, the system has high popularization significance and use value.
【Key words】Boiler Temperature Pressure Alrt
前 言
第一章 绪论
第一节 研究背景
第二节 研究意义
第三节 本文的主要研究内容
第四节 本章小结
第二章 锅炉控制系统方案介绍
第一节 系统设计思想
第二节 主要元器件介绍
一、单片机介绍
二、DS18B20介绍
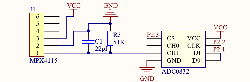
三、MPX4115介绍
四、AD0832介绍
五、LCD1602介绍
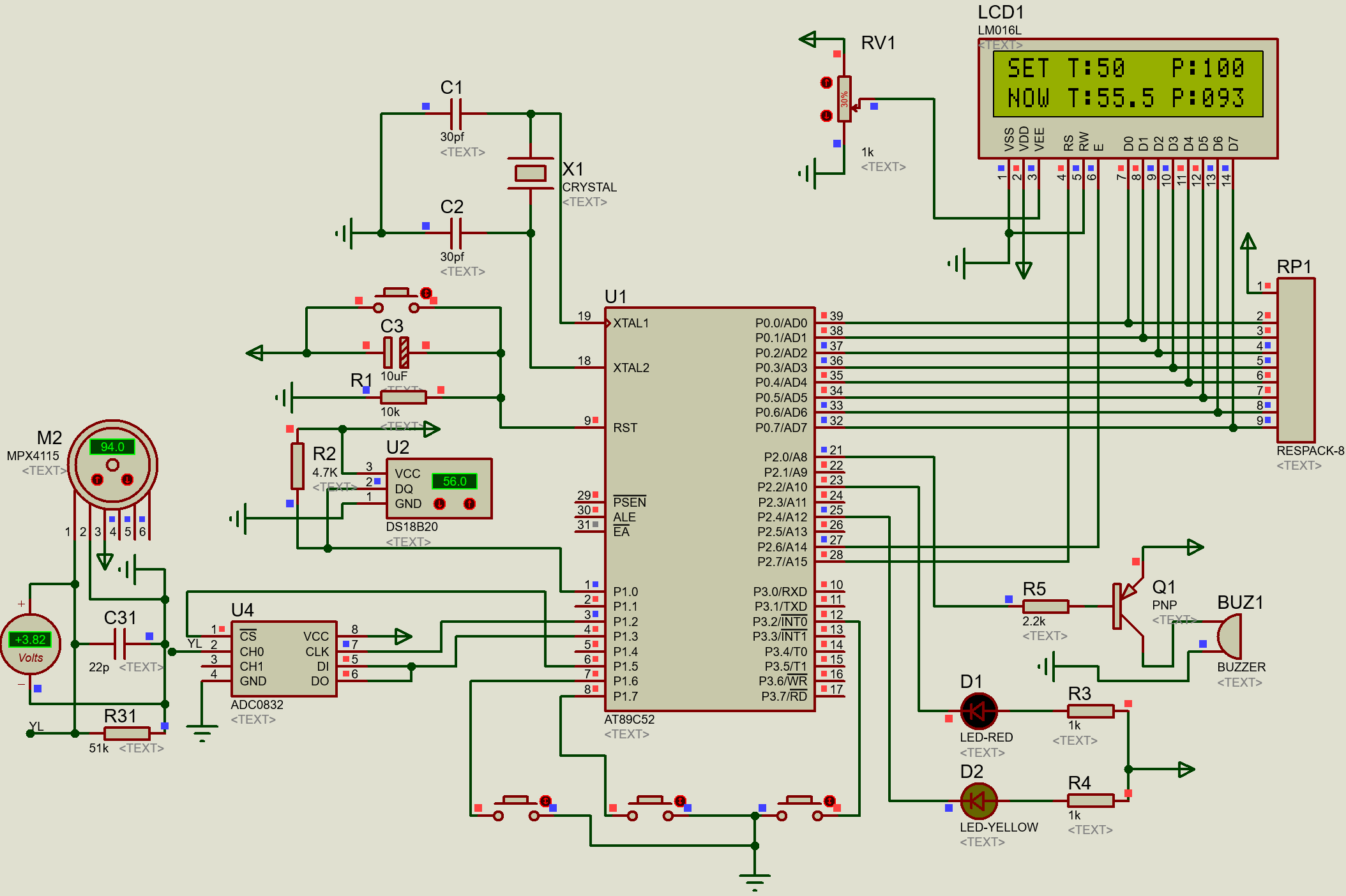
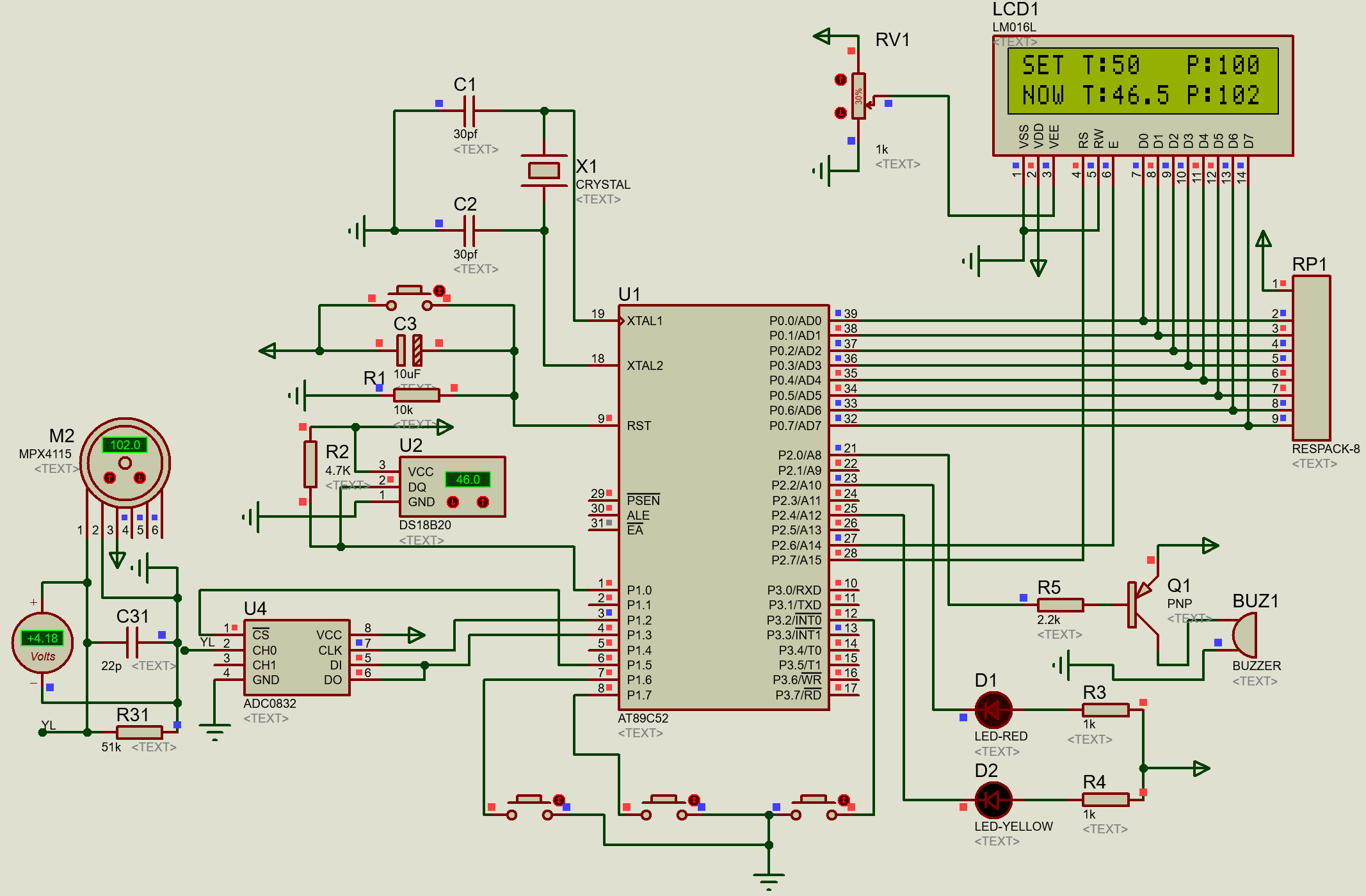
第三节 系统结构总框图
第四节 本章小结
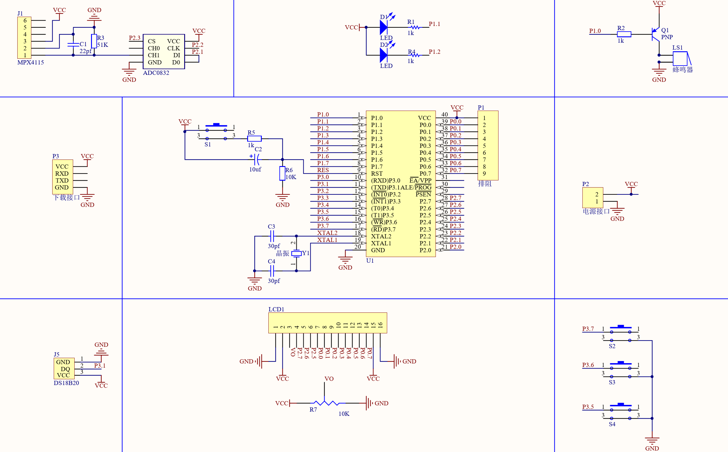
第三章 锅炉控制系统硬件电路设计
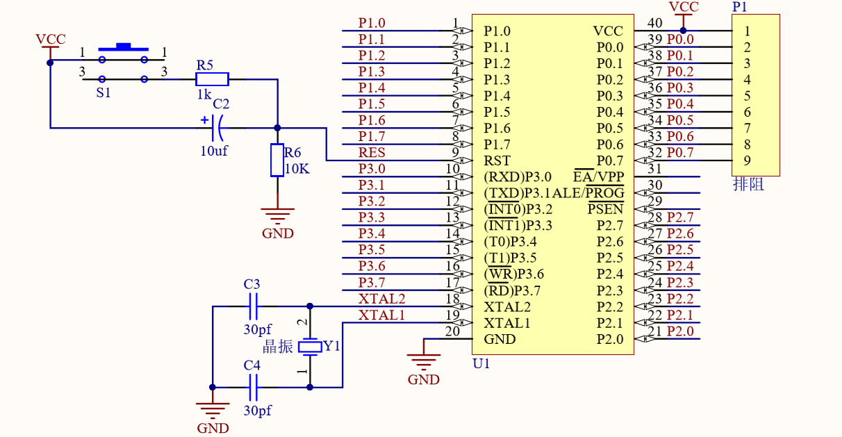
第一节 单片机最小系统电路设计
第二节 电源接口电路设计
第三节 按键电路设计
第四节 LED指示电路设计
第五节 LCD液晶显示电路设计
第六节 DS18B20温度检测电路设计
第七节 MXP4115气压检测电路设计
第八节 蜂鸣器报警电路设计
第九节 系统总电路图
第十节 本章小结
第四章 锅炉控制系统软件设计
第一节 Keil软件介绍
第二节 软件总设计流程
第三节 按键模块程序设计
第四节 LED及蜂鸣器报警程序设计
第五节 DS18B20程序设计
第六节 MXP4115程序设计
第八节 本章小结
第五章 锅炉控制系统仿真实现
第一节 Proteus软件介绍
第二节 系统调试与功能测试
一、系统调试
二、系统测试
第三节 本章小结
总 结
致 谢
参考文献
附 录
一、英文原文
二、英文翻译
三、工程图纸
四、源代码




























毕业66资料站 biye66.com ©2015-2026 版权所有 | 微信:15573586651 QQ:3903700237
本站毕业设计和毕业论文资料均属原创者所有,仅供学习交流之用,请勿转载并做其他非法用途.如有侵犯您的版权有损您的利益,请联系我们会立即改正或删除有关内容!