| 设计 任务书 文档 开题 答辩 说明书 格式 模板 外文 翻译 范文 资料 作品 文献 课程 实习 指导 调研 下载 网络教育 计算机 网站 网页 小程序 商城 购物 订餐 电影 安卓 Android Html Html5 SSM SSH Python 爬虫 大数据 管理系统 图书 校园网 考试 选题 网络安全 推荐系统 机械 模具 夹具 自动化 数控 车床 汽车 故障 诊断 电机 建模 机械手 去壳机 千斤顶 变速器 减速器 图纸 电气 变电站 电子 Stm32 单片机 物联网 监控 密码锁 Plc 组态 控制 智能 Matlab 土木 建筑 结构 框架 教学楼 住宅楼 造价 施工 办公楼 给水 排水 桥梁 刚构桥 水利 重力坝 水库 采矿 环境 化工 固废 工厂 视觉传达 室内设计 产品设计 电子商务 物流 盈利 案例 分析 评估 报告 营销 报销 会计 | |||||
|
|||||
|
|||||
|
|||||
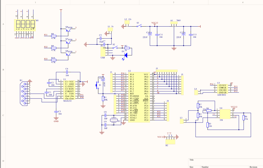
电子秤设计
本设计采用以stc89C52单片机为核心的低成本、高精度、微型化数字显示压力的硬件电路和软件设计方法。整个电路采用模块化设计,由主程序、初始化子程序、显示子程序等模块组成。压力传感器的信号经单片机综合分析处理,实现压力测量并显示。在此基础上设计了系统的总体方案,最后通过硬件和软件实现了各个功能模块。相关部分附有硬件电路图、程序流程图。
关键词:单片机;重力传感;显示
目录
一、 内容提要
二、 设计内容及总体方案
内容是设计一个电子秤
4、 工作原理,附系统原理图
三、单元电路的具体设计
(1)称重传感器的组成以及原理:
(2) 称重传感器的相关参数:
4.受力方式
2. 差动放大电路:
(1)ADC0832的特点
(2)ADC0832芯片接口说明
(3) ADC0832部分电路图
4. 数据处理部分:
(1)单片机对ADC0832 的控制原理
(2) 单片机数据处理及数码管显示程序
(3) 单片机部分电路
5.显示以及电源部分:
6. MAX232串口程序下载及USB供电部分电路:
四、 总体工作电路原理图
五、 调试
1 硬件调试
2 软件调试






毕业66资料站 biye66.com ©2015-2026 版权所有 | 微信:15573586651 QQ:3903700237
本站毕业设计和毕业论文资料均属原创者所有,仅供学习交流之用,请勿转载并做其他非法用途.如有侵犯您的版权有损您的利益,请联系我们会立即改正或删除有关内容!