| 设计 任务书 文档 开题 答辩 说明书 格式 模板 外文 翻译 范文 资料 作品 文献 课程 实习 指导 调研 下载 网络教育 计算机 网站 网页 小程序 商城 购物 订餐 电影 安卓 Android Html Html5 SSM SSH Python 爬虫 大数据 管理系统 图书 校园网 考试 选题 网络安全 推荐系统 机械 模具 夹具 自动化 数控 车床 汽车 故障 诊断 电机 建模 机械手 去壳机 千斤顶 变速器 减速器 图纸 电气 变电站 电子 Stm32 单片机 物联网 监控 密码锁 Plc 组态 控制 智能 Matlab 土木 建筑 结构 框架 教学楼 住宅楼 造价 施工 办公楼 给水 排水 桥梁 刚构桥 水利 重力坝 水库 采矿 环境 化工 固废 工厂 视觉传达 室内设计 产品设计 电子商务 物流 盈利 案例 分析 评估 报告 营销 报销 会计 | |||||
|
|||||
|
|||||
|
|||||
目录
4层电梯单片机控制设计
1. 设计任务
2. 整体方案设计
3. 系统硬件电路设计
3.1 单片机最小系统电路
图3-1 单片机最小系统电路图
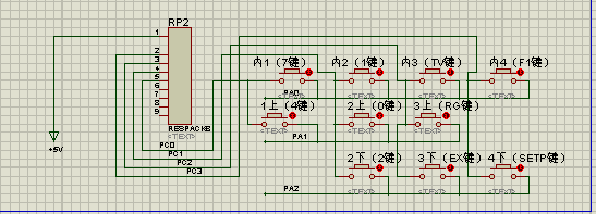
3.2 开关控制电路
图3-2 开关控制电路设计图
3.3 显示电路
3.3.1 led楼层触发显示灯电路
3.3.2 当前楼层显示电路
图3-3-2 当前楼层显示电路
3.4 8155串行口扩展电路
3.5 总设计图
图3-5 总设计图
4. 系统程序设计
4.1 主程序流程图
系统工作流程:(1)用菊阳仿真器使程序处于连续运行状态
4.2 定时器子程序流程图
4.3 扫描子程序流程图
4.4 显示子程序流程图
4.5 延时流程图
图4-5 延时程序流程图
5. 系统调试
5.1 Proteus软件仿真调试
5.2 硬件调试
1上(4键)2上(0键)3上(RG键)
6. 程序清单
7.小结
4层电梯单片机控制设计
在1901年的上海,美国奥的斯公司安装了中国最早的一座电梯,而今,我国电梯业已进入了高速发展的时期,商场、医院、宾馆、仓库、住宅大楼等地方的电梯都被广泛应用着,直接与人们的生活息息相关,给人们的生活带来了极大的便利,是一种必不可少的垂直运输交通工具。
抛开一些复杂的概念,单片机在我们的生活中触手可及,尤其是在智能仪表,实时控制,机电一体化,办公机械,家用电器等方面拥有广泛的应用领域。这次课设注重对单片机的理解应用,明白单片机的工作原理,掌握单片机的接口技术,中断技术,存储技术,时钟方式和控制方式,这样才能更好地利用单片机来做有效的设计,提高自己的综合能力。
1. 设计任务
结合实际情况,基于AT89C52单片机设计一个四层电梯单片机控制系统。该系统应满足的功能要求为:
4层电梯运行控制,轿内外呼叫,运行状态显示。独立键盘、LED显示楼层、指示灯。
(1) 电梯运行控制系统为四层控制系统。
(2) 电梯能够轿内外呼叫,并显示运行的状态。
(3) 设计系统具有独立键盘控制,并有LED显示楼层与指示灯。
主要硬件设备:AT89C52单片机: AT89C52是一个低电压,高性能CMOS 8位单片机,片内含8k bytes的可反复擦写的Flash只读程序存储器和256 bytes的随机存取数据存储器(RAM),器件采用ATMEL公司的高密度、非易失性存储技术生产,兼容标准MCS-51指令系统,片内置通用8位中央处理器和Flash存储单元,AT89C52单片机在电子行业中有着广泛的应用。
AT89C52有40个引脚,32个外部双向输入/输出(I/O)端口,同时内含2个外中断口,3个16位可编程定时计数器,2个全双工串行通信口,2 个读写口线,AT89C52可以按照常规方法进行编程,也可以在线编程。其将通用的微处理器和Flash存储器结合在一起,特别是可反复擦写的 Flash存储器可有效地降低开发成本。
AT89C52有PDIP、PQFP/TQFP及PLCC等三种封装形式,以适应不同产品的需求。














毕业66资料站 biye66.com ©2015-2026 版权所有 | 微信:15573586651 QQ:3903700237
本站毕业设计和毕业论文资料均属原创者所有,仅供学习交流之用,请勿转载并做其他非法用途.如有侵犯您的版权有损您的利益,请联系我们会立即改正或删除有关内容!