设计 任务书 文档 开题 答辩 说明书 格式 模板 外文 翻译 范文 资料 作品 文献 课程 实习 指导 调研 下载 网络教育 计算机 网站 网页 小程序 商城 购物 订餐 电影 安卓 Android Html Html5 SSM SSH Python 爬虫 大数据 管理系统 图书 校园网 考试 选题 网络安全 推荐系统 机械 模具 夹具 自动化 数控 车床 汽车 故障 诊断 电机 建模 机械手 去壳机 千斤顶 变速器 减速器 图纸 电气 变电站 电子 Stm32 单片机 物联网 监控 密码锁 Plc 组态 控制 智能 Matlab 土木 建筑 结构 框架 教学楼 住宅楼 造价 施工 办公楼 给水 排水 桥梁 刚构桥 水利 重力坝 水库 采矿 环境 化工 固废 工厂 视觉传达 室内设计 产品设计 电子商务 物流 盈利 案例 分析 评估 报告 营销 报销 会计
Logo 顶部广告
首页 | 机械毕业设计 | 电子电气毕业设计 | 计算机毕业设计 | 土木工程毕业设计 | 视觉传达毕业设计 | 理工论文 | 文科论文 | 毕设资料 | 帮助中心
今天是: |>>> 您现在的位置:首页>>>>文档详细内容
标题:

基于STM32的物联网下智能化养鱼鱼缸控制控制系统 毕业论文+PORTEL原理图+Keil设计的C语言程序+App源码+查重报告+项目截图


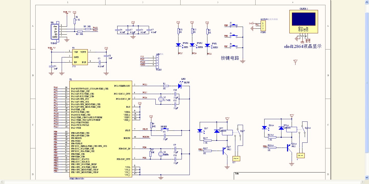
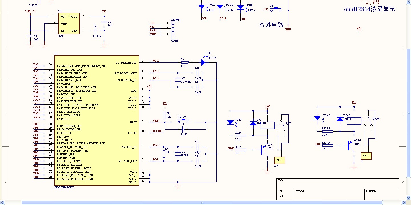
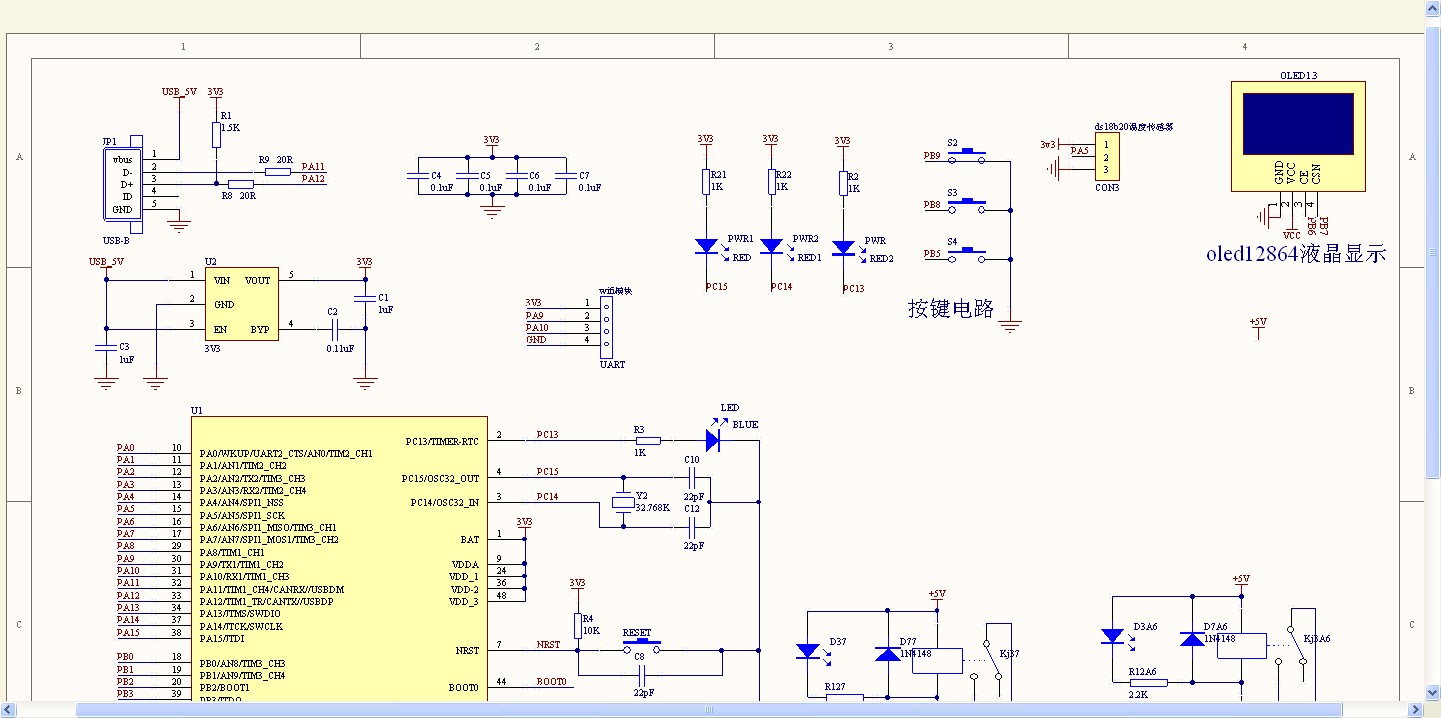
基于物联网的养鱼缸控制系统设计【摘要】随着科学技术与物联网的发展,推动着智能化产品逐渐从无到有再到快速发展,智能科技逐渐改变社会发展方式,过去很多无法想象的科学技术或者生活方式,现在利用先进和智能化逐一解决,而过去普通鱼缸控制系统已经不能科学的需求。为了设计一款基于单片机鱼缸控制系统控制器,此设计利用STM32系列单片机,很好设计出一款智能化鱼缸控制控制系统的要求。本设计的完整的系统主要包括STM32系列单片机最小系统、温度采集电路、无线WIFI电路、继电器及其驱动电路和电源电路等组成。运用DS18B20传感器实时采集水温数据,经过单片机处理后把数据发送到上位机APP显示;另外系统运用定时方式循环打开和关闭继电器。本设计软件系统采用模块设计思想,采用C语言作为程序设计语言,通过KEI MDK完成程序设计,使用仿真器下载软件完成程序的烧录和在线调试。本文中设计了各个模块运行流程图和程序运行思想。在系统硬件和软件系统都完成后,经过相应的软硬件测试后,通过搭建实验平台,逐步验证系统功能。最后,经过实际试验,验证了本系统具有很好的实用性和稳定性。【关键词】单片机;DS18B20;WIFI;系统测试Design of fish tank control system based on internet of things[abstract] with the development of science and technology and the Internet of things, intelligent products are gradually promoted from nothing to rapid development, intelligent science and technology gradually change the way of social development, in the past, many unimaginable science, technology or lifestyle, Now the use of advanced and intelligent one by one, and in the past ordinary fish tank control system can not be scientific needs. In order to design a controller of fish tank control system based on single chip microcomputer, the STM32 series single chip microcomputer is used to design an intelligent fish tank control system.The complete system of this design mainly includes STM32 series single chip microcomputer minimum system, temperature acquisition circuit, wireless WIFI circuit, relay and its driving circuit and power supply circuit and so on. The DS18B20 sensor is used to collect the water temperature data in real time, and the data is sent to the upper computer APP display after the single chip processor processing. In addition, the system turns on and off the relay cycle by timing mode.This software system adopts the idea of module design, uses C language as the programming language, completes the program design through KEI MDK, uses the simulator to download the software to complete the burning and on-line debugging of the program. In this paper, the flow chart and program running idea of each module are designed.After the hardware and software of the system are completed, the function of the system is verified step by building an experimental platform after the corresponding software and hardware tests are carried out. Finally, the practical test shows that the system has good practicability and stability.Single chip microcomputer; DS18B20;WIFI; system test目  录1 绪论 11.1本文研究背景和意义 11.2智能鱼缸控制系统发展趋势 11.3本文研究内容 22 控制系统总体方案设计 32.1控制系统功能分析 32.2系统网关架构设计 32.3控制系统所用到关键技术 32.4本章小结 43 系统的硬件平台设计 53.1系统总体框架设计 53.2控制中心电路设计 53.2.1 MCU电路设计 53.2.2最小系统电源电路设计 73.3信号采集与处理电路设计 73.3.1温度测量电路设计 73.3.2 OLED显示电路设计 83.3.3无线WIFI模块电路设计 93.3.4继电器及驱动电路设计 103.4系统总体电路设计 114 系统软件平台设计 134.1控制中心开发环境软件与工具 134.1.1 ARM开发环境 134.1.2 ARM软件开发流程 134.2控制系统软件架构 144.3系统信号采集与处理程序设计 154.3.1 OLED显示屏程序设计 154.3.2温度传感器程序设计 164.3.3WIFI模块驱动软件设计 175 系统调试与性能验证 195.1系统调试环境搭建 195.2系统软硬件调试 195.2.1系统软件调试 195.2.2系统硬件调试 205.3测试结果分析 215.4本章小结 216 总结 227 致谢 23参考文献 24
















| 关于我们 | 友情链接 | 毕业设计招聘 |

毕业66资料站 biye66.com ©2015-2026 版权所有 | 微信:15573586651 QQ:3903700237

本站毕业设计和毕业论文资料均属原创者所有,仅供学习交流之用,请勿转载并做其他非法用途.如有侵犯您的版权有损您的利益,请联系我们会立即改正或删除有关内容!