设计 任务书 文档 开题 答辩 说明书 格式 模板 外文 翻译 范文 资料 作品 文献 课程 实习 指导 调研 下载 网络教育 计算机 网站 网页 小程序 商城 购物 订餐 电影 安卓 Android Html Html5 SSM SSH Python 爬虫 大数据 管理系统 图书 校园网 考试 选题 网络安全 推荐系统 机械 模具 夹具 自动化 数控 车床 汽车 故障 诊断 电机 建模 机械手 去壳机 千斤顶 变速器 减速器 图纸 电气 变电站 电子 Stm32 单片机 物联网 监控 密码锁 Plc 组态 控制 智能 Matlab 土木 建筑 结构 框架 教学楼 住宅楼 造价 施工 办公楼 给水 排水 桥梁 刚构桥 水利 重力坝 水库 采矿 环境 化工 固废 工厂 视觉传达 室内设计 产品设计 电子商务 物流 盈利 案例 分析 评估 报告 营销 报销 会计
Logo 顶部广告
首页 | 机械毕业设计 | 电子电气毕业设计 | 计算机毕业设计 | 土木工程毕业设计 | 视觉传达毕业设计 | 理工论文 | 文科论文 | 毕设资料 | 帮助中心
今天是: |>>> 您现在的位置:首页>>>>文档详细内容
标题:

基于AT89S52单片机的汽车尾灯控制电路设计 毕业论文+任务书+中期报告+开题报告


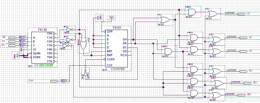
目录1 引言 22 系统概述 33 方案选择 33.1 方案1――基于AT89S52单片机的汽车尾灯控制电路设计 33.2 方案2――基于电子元件的汽车尾灯控制电路设计 3汽车左右和刹车仿真电路 44 系统硬件电路的设计 4参考文献 81.康华光主编,电子技术基础(数字部分),高等教育出版社 82.标准集成电路数据手册TTL电路,电子工业出版社 8致 谢 8附录1:汽车尾灯控制电路设计电路原理图 9附录2 主程序 9org   00h 9ajmp  start 9ORG 001BH        ;定时器T1中断程序入口 9LJMP    time1  ;跳至INTT1执行 9org   0030h 10start: mov   TMOD,#10h 10mov   IE,#88h 10MOV   TH1,#00h 10MOV   TL1,#00h 10mov    r7,#03h; 10setb  TR1 10turn:     jnb  p2.0,is_key 10jnb  p2.1,is_key 10jnb  p2.2,is_key 10jnb  p2.3,is_key 10orl  p1,#0ffh; 10is_key  : jb  p2.3,no_check; 10anl  p1,#0c0h; 10jmp  turn 10no_check: 10jmp turn 10time1:    push acc 10mov   TH1,#010h 10mov   TL1,#00h 10jb    p2.0,left 11djnz  r7,return 11mov   r7,#3 11xrl   p1,#3fh 11left:     jb    p2.1,right 11dec  r7; 11cjne r7,#6,next1; 11mov   p1,#0fbh 11next1:    cjne  r7,#3,next2; 11mov   p1,#0fdh; 11next2:    cjne  r7,#0,right; 11mov  p1,#0feh 11mov  r7,#9; 11right:    jb    p2.2,return 11dec  r7; 11cjne r7,#6,next11; 11mov   p1,#0f7h 11next11:    cjne  r7,#3,next21; 11mov   p1,#0efh; 12next21:    cjne  r7,#0,return; 12mov  p1,#0dfh 12mov  r7,#9; 12return: pop acc 12reti 12end 12英文资料及中文翻译 126 TRANSMISSIONS OF DIGITAL DATA: 12INTERFACES AND MODEMS 12Parallel Transmission 131 引言在日新月异的21世纪里,电子产品得到了迅速发展。许多电器设备都趋于人性化、智能化,这些电器设备大部分都含有CPU控制器或者是单片机。单片机以其高可靠性、高性价比、低电压、低功耗等一系列优点,近几年得到迅猛发展和大范围推广,广泛应用于工业控制系统、通讯设备、日常消费类产品和玩具等。并且已经深入到工业生产的各个环节以及人民生活的各个方面,如车间流水线控制、自动化系统等、智能型家用电器(冰箱、空调、彩电)等。用单片机来控制的小型电器产品具有便携实用,操作简单的特点。本文设计的汽车尾灯控制电路属于小型智能电子产品。利用单片机进行控制,实时时钟芯片进行记时,外加掉电存储电路和显示电路。此设计具有相当重要的现实意义和实用价值。







| 关于我们 | 友情链接 | 毕业设计招聘 |

毕业66资料站 biye66.com ©2015-2026 版权所有 | 微信:15573586651 QQ:3903700237

本站毕业设计和毕业论文资料均属原创者所有,仅供学习交流之用,请勿转载并做其他非法用途.如有侵犯您的版权有损您的利益,请联系我们会立即改正或删除有关内容!