设计 任务书 文档 开题 答辩 说明书 格式 模板 外文 翻译 范文 资料 作品 文献 课程 实习 指导 调研 下载 网络教育 计算机 网站 网页 小程序 商城 购物 订餐 电影 安卓 Android Html Html5 SSM SSH Python 爬虫 大数据 管理系统 图书 校园网 考试 选题 网络安全 推荐系统 机械 模具 夹具 自动化 数控 车床 汽车 故障 诊断 电机 建模 机械手 去壳机 千斤顶 变速器 减速器 图纸 电气 变电站 电子 Stm32 单片机 物联网 监控 密码锁 Plc 组态 控制 智能 Matlab 土木 建筑 结构 框架 教学楼 住宅楼 造价 施工 办公楼 给水 排水 桥梁 刚构桥 水利 重力坝 水库 采矿 环境 化工 固废 工厂 视觉传达 室内设计 产品设计 电子商务 物流 盈利 案例 分析 评估 报告 营销 报销 会计
Logo 顶部广告
首页 | 机械毕业设计 | 电子电气毕业设计 | 计算机毕业设计 | 土木工程毕业设计 | 视觉传达毕业设计 | 理工论文 | 文科论文 | 毕设资料 | 帮助中心
今天是: |>>> 您现在的位置:首页>>>>文档详细内容
标题:

基于STC89C52单片机的密码锁设计与实现 毕业论文+开题报告+答辩PPT+元器件清单+讲解+操作说明+原理图及源文件+仿真程序及源文件


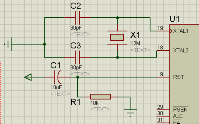
摘  要随着微机测量和控制技术的迅速发展与广泛应用,以单片机为核心的电子密码锁的设计研发与应用在很大程度上改善了人们的生活,尤其是在一些公共场合(比如大型超市)保存私人物品等方面起到了不可估量的作用。本设计论述了一种以STC89C52单片机为主控制单元,以LCD1602为显示器件的电密码锁系统。该控制系统可以每次随机生成四位数的密码,并显示在LCD上,用户记住改密码后进行输入并核对是否正确。系统设计了相关的硬件电路和相关应用程序。硬件电路主要包括STC89C52单片机最小系统,LCD显示电路、LED指示电路,按键电路等等。系统程序主要包括主程序,密码生成和校验程序、LCD显示程序以及按键模块程序等。关键词: 密码;单片机;LCD1602AbstractAlong with the rapid development and wide application of computer measurement and control technology, single-chip microcomputer as the core of the electronic code lock design development and application in a large extent improve the people's lives, especially in some public places (such as large supermarket) save private goods, to an immeasurable role. The design of a STC89C52 microcontroller based control unit, with LCD1602 as the display device of the electrical code lock system. The control system can be randomly generated four digit password, and displayed on the LCD, the user remember to change the password after the input and check whether the correct. The related hardware circuit and related applications are designed. The hardware circuit mainly includes STC89C52 MCU minimum system, LCD display circuit, LED indication circuit, key circuit and so on. System program mainly includes the main program, password generation and calibration procedures, LCD display program, as well as key module program, etc..[Keywords] : Password;MCU;LCD1602目  录一、引言 31.1 课题研究背景及意义 31.2 课题设计的目的以及主要内容 4二、系统硬件设计 52.1、系统硬件总体设计 52.2 单片机型号的选择 61.STC89C52单片机简介 62.STC89C52单片机时序 73.STC89C52单片机引脚介绍 72.3 单片机最小系统 92.4 LCD选型 112.5 LCD电路设计 132.6 LED提示电路 142.7  继电器电路 142.8 按键电路 14三、系统软件设计 163.1  LCD子程序模块 173.3  按键模块流程图 193.4  LED指示灯流程图 20参考文献 21致谢 22

















| 关于我们 | 友情链接 | 毕业设计招聘 |

毕业66资料站 biye66.com ©2015-2026 版权所有 | 微信:15573586651 QQ:3903700237

本站毕业设计和毕业论文资料均属原创者所有,仅供学习交流之用,请勿转载并做其他非法用途.如有侵犯您的版权有损您的利益,请联系我们会立即改正或删除有关内容!