设计 任务书 文档 开题 答辩 说明书 格式 模板 外文 翻译 范文 资料 作品 文献 课程 实习 指导 调研 下载 网络教育 计算机 网站 网页 小程序 商城 购物 订餐 电影 安卓 Android Html Html5 SSM SSH Python 爬虫 大数据 管理系统 图书 校园网 考试 选题 网络安全 推荐系统 机械 模具 夹具 自动化 数控 车床 汽车 故障 诊断 电机 建模 机械手 去壳机 千斤顶 变速器 减速器 图纸 电气 变电站 电子 Stm32 单片机 物联网 监控 密码锁 Plc 组态 控制 智能 Matlab 土木 建筑 结构 框架 教学楼 住宅楼 造价 施工 办公楼 给水 排水 桥梁 刚构桥 水利 重力坝 水库 采矿 环境 化工 固废 工厂 视觉传达 室内设计 产品设计 电子商务 物流 盈利 案例 分析 评估 报告 营销 报销 会计
Logo 顶部广告
首页 | 机械毕业设计 | 电子电气毕业设计 | 计算机毕业设计 | 土木工程毕业设计 | 视觉传达毕业设计 | 理工论文 | 文科论文 | 毕设资料 | 帮助中心
今天是: |>>> 您现在的位置:首页>>>>文档详细内容
标题:

基于单片机的智能数字电子秤设计 毕业论文+开题报告+原理图+pcb图+程序


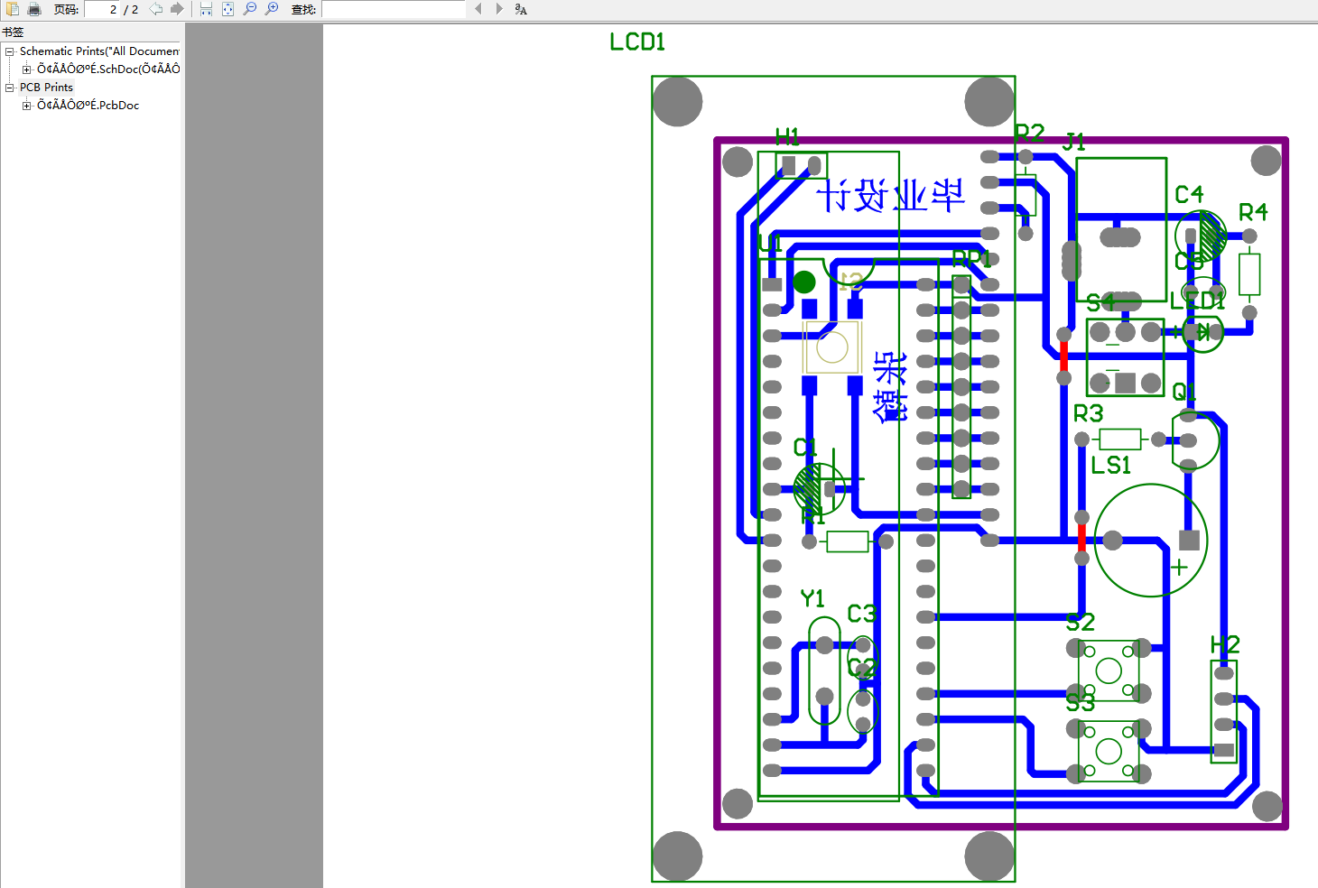
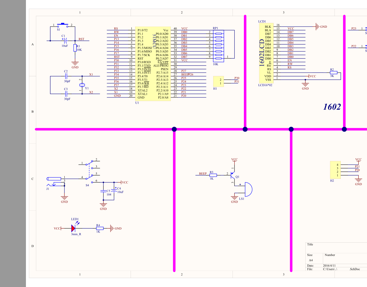
目录摘要 IIIAbstract IV第一章      绪       论 11.1  称重技术和衡器的发展 11.2  电子秤的发展现状和发展趋势 21.3  项目研究意义 4第二章  电子秤的硬件构成 62.1   电子秤的构成 62.2   称重传感器 62.2.1   称重传感器选用时需考虑的问题 72.2.2   称重传感器的基本结构 92.3  应变式传感器 112.3.1   弹性元件 112.3.2   应变胶 122.3.3   应变片 132.3.4   应变式称重传感器的各种补偿 142.4  单片机系统 162.5  电路设计 182.5.1   称重传感器的供桥电源 182.5.2   电子秤的调零电路 202.5.3   电子秤的数据采集、处理部分 202.5.4   键盘/开关输入电路 252.5.5   LCD显示器 262.5.6   打印部分 282.5.7   掉电保护和检测电路、报警电路 29第三章  仪器软件设计 313.1 仪器主程序 313.2 中断服务程序 32第四章   仪器的误差及误差分配 334.1 仪器的误差来源 334.1.1 称重传感器的误差 334.1.2  电子设备的误差 334.1.3 机械承重系统的误差 344.2  仪器误差分配 354.3  仪器误差的计算方法 35结论 37参考文献 38致谢 39附录 40基于单片机的智能数字电子秤设计摘要现代社会的发展,对称重技术提出了更高的要求。目前,台式电子秤在商业贸易中的使用已相当普遍,但存在较大的局限性:体积大、成本高、需要工频交流电源供应、携带不便、应用场所受到制约。现有的便携秤为杆秤或弹簧压缩、拉伸变形来实现计量的弹簧秤,居民用户使用的是国家已经明令淘汰的杆秤。多年来,人们一直期待测量准确、携带方便、价格低廉的智能电子秤投放市场。本文设计了一种智能电子秤,论述了仪器的工作原理,介绍了仪器的误差来源于误差分配,给出了仪器电路设计与软件流程。智能电子秤主要由电源、称重传感器、A/D转换器、单片机、键盘/开关、LCD显示器等部分组成。主要技术指标为:称量范围0~15kg;分度值为0.005kg;精度等级Ⅲ级。仪器主要功能有自检、去皮、计价、单价设定、过载报警等。仪器若不进行称量操作,5分钟后自动进入休眠模式,降低电源消耗。智能电子秤体积小、计量准确、携带方便、操作简单、称量速度快,并集质量称量功能与价格计算功能于一体,能够满足商业贸易和居民家庭的使用需求,具有广阔的应用前景。关键词:智能电子秤, 称重传感器, A/D转换器, 8051单片机, 误差分析, 软件设计A design of the intelligence electronic scales of micro-controllerAbstractThe development of the modern society has put forward higher request on weighing technology. Currently, the desk-top electronic scales have been great application in commercial trade, but they have many shortcomings such as large volume, high cost, not inconvenience to carry and AC supply power, so they are restricted to use. The usual portable scales are lever scales which are mostly used by residents and spring balance which measure through compression or drawing of spring. They are being rejected for their big measuring errors. People have been expecting cheap Intelligence electronic scales which can measure accurately and be carried conveniently for many years.This text designs a kind of intelligence electronic scales. It discusses the instrumental working principle, and introduces its error sources and how to distribute the error. Give instrument electric circuit design and software process.Intelligence electronic scales consist of power, and weighs to spread the machine, A/D conversion, keyboard/switch, list slice, LCD etc. Its technical indictors include : Measuring range from 0 to15 kg; Cent degree is 0.005 kg; Ⅲprecision. The instrument possesses many intelligence functions, such as shelling, overload alarm, unit price enactment, accumulation computation, self-calibrating and so on. For lowering power supply to consume, it can get into “sleep” automatically if the instrument is not measuring for 5 minutes.The intelligence electronic scales can measure mass rapidly and accurately and communicate value. Furthermore, it is small, simply structured, easy to operate and convenient to carry. The instrument is able to meet the needs of commercial trade and residents, so its application has a bright future.Keyword: Intelligence electronic scales, Weigh to spread a feeling machine,A/D conversion,  micro-controller 8051,  Error margin analysis,  Software design









| 关于我们 | 友情链接 | 毕业设计招聘 |

毕业66资料站 biye66.com ©2015-2026 版权所有 | 微信:15573586651 QQ:3903700237

本站毕业设计和毕业论文资料均属原创者所有,仅供学习交流之用,请勿转载并做其他非法用途.如有侵犯您的版权有损您的利益,请联系我们会立即改正或删除有关内容!