设计 任务书 文档 开题 答辩 说明书 格式 模板 外文 翻译 范文 资料 作品 文献 课程 实习 指导 调研 下载 网络教育 计算机 网站 网页 小程序 商城 购物 订餐 电影 安卓 Android Html Html5 SSM SSH Python 爬虫 大数据 管理系统 图书 校园网 考试 选题 网络安全 推荐系统 机械 模具 夹具 自动化 数控 车床 汽车 故障 诊断 电机 建模 机械手 去壳机 千斤顶 变速器 减速器 图纸 电气 变电站 电子 Stm32 单片机 物联网 监控 密码锁 Plc 组态 控制 智能 Matlab 土木 建筑 结构 框架 教学楼 住宅楼 造价 施工 办公楼 给水 排水 桥梁 刚构桥 水利 重力坝 水库 采矿 环境 化工 固废 工厂 视觉传达 室内设计 产品设计 电子商务 物流 盈利 案例 分析 评估 报告 营销 报销 会计
Logo 顶部广告
首页 | 机械毕业设计 | 电子电气毕业设计 | 计算机毕业设计 | 土木工程毕业设计 | 视觉传达毕业设计 | 理工论文 | 文科论文 | 毕设资料 | 帮助中心
今天是: |>>> 您现在的位置:首页>>>>文档详细内容
标题:

基于AT89C52和DS18B20的空调温度精准控制系统 毕业论文+仿真及程序


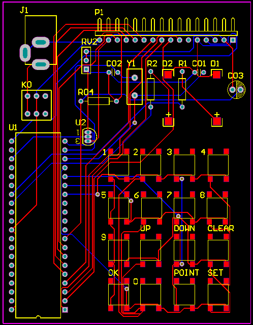
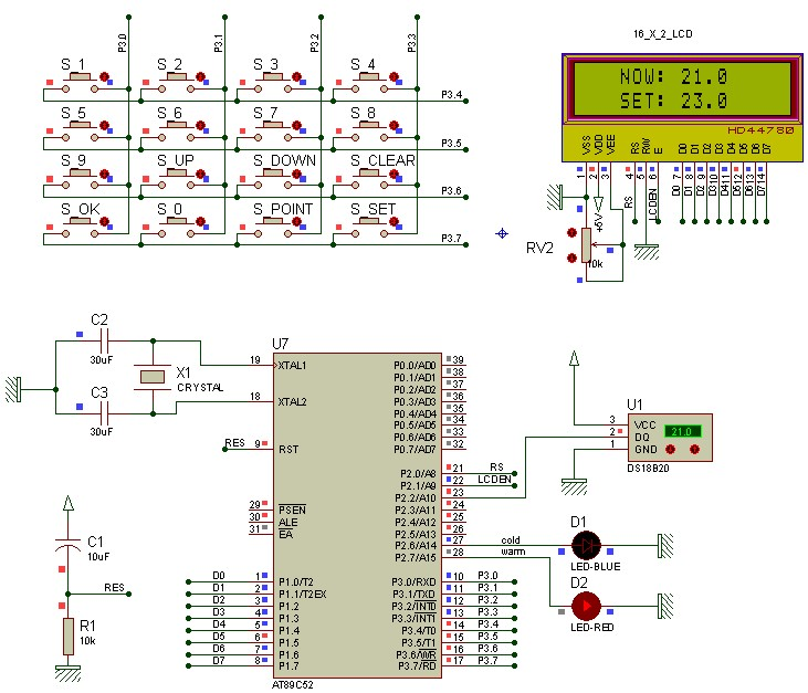
摘  要本论文所研究的有关空调温度的电路以及编程思路是以MCS-51系列单片机为基础的。同时采取的是1602两行英文模方式去显示,而且主要控制的单片机选择的为ATMEL公司生产的的AT89S52,结合选自达拉斯公司旗下产品DS18B20温度传感元件,设计了基于AT89C52的高精度家用空调温度控制系统,系统硬件主要由电源电路、温度采集电路(DS18B20)、键盘、显示电路、输出控制电路及其他辅助电路组成;软件采用8051C语言编程;该系统可以完成温度的显示、温度的设定、空调的控制等多项功能。关键词:单片机;DS18B20;温度检测;显示AbstractThe air conditioning temperature circuit and programming ideas studied in this paper are based on the MCS-51 series single-chip machine.At the same time, take 1602 two lines of English mode to display, And the main controller is the AT89S52 produced by ATMEL, Combined with DS18B20 temperature sensing elements selected from Dallas products, A high-precision home air conditioning temperature control system based on AT89C52 is designed, The hardware of the system is mainly composed of power supply circuit, temperature acquisition circuit (DS18B20), keyboard, display circuit, output control circuit and other auxiliary circuits; The software is programmed in the 8051C language; The system can complete the display of temperature, temperature setting, air conditioning control and other functions.Key words: MCU; DS18B20; temperature detection; display目录摘  要 1Abstract 21 设计目的及要求 11.1 设计目的和意义 11.2 设计任务与要求 12 硬件电路设计 22.1 总体方案设计 22.2 功能模块电路设计 32.2.1 单片机的选型 32.2.2 振荡电路设计 52.2.3 复位电路设计 52.2.4 键盘接口电路设计 62.2.5 温度测量电路设计 62.2.6 系统显示电路设计 72.2.7 输出控制电路设计 82.3 总电路设计 82.4 系统所用元器件 93 软件系统设计 103.1 软件系统总体方案设计 103.2 软件流程图设计 104 系统调试 115 总结 135.1 本系统存在的问题及改进措施 135.2 心得体会 13参考文献 14附录1:系统的源程序清单 15附录2:系统的PCB图 39











| 关于我们 | 友情链接 | 毕业设计招聘 |

毕业66资料站 biye66.com ©2015-2026 版权所有 | 微信:15573586651 QQ:3903700237

本站毕业设计和毕业论文资料均属原创者所有,仅供学习交流之用,请勿转载并做其他非法用途.如有侵犯您的版权有损您的利益,请联系我们会立即改正或删除有关内容!