设计 任务书 文档 开题 答辩 说明书 格式 模板 外文 翻译 范文 资料 作品 文献 课程 实习 指导 调研 下载 网络教育 计算机 网站 网页 小程序 商城 购物 订餐 电影 安卓 Android Html Html5 SSM SSH Python 爬虫 大数据 管理系统 图书 校园网 考试 选题 网络安全 推荐系统 机械 模具 夹具 自动化 数控 车床 汽车 故障 诊断 电机 建模 机械手 去壳机 千斤顶 变速器 减速器 图纸 电气 变电站 电子 Stm32 单片机 物联网 监控 密码锁 Plc 组态 控制 智能 Matlab 土木 建筑 结构 框架 教学楼 住宅楼 造价 施工 办公楼 给水 排水 桥梁 刚构桥 水利 重力坝 水库 采矿 环境 化工 固废 工厂 视觉传达 室内设计 产品设计 电子商务 物流 盈利 案例 分析 评估 报告 营销 报销 会计
Logo 顶部广告
首页 | 机械毕业设计 | 电子电气毕业设计 | 计算机毕业设计 | 土木工程毕业设计 | 视觉传达毕业设计 | 理工论文 | 文科论文 | 毕设资料 | 帮助中心
今天是: |>>> 您现在的位置:首页>>>>文档详细内容
标题:

基于VC++和AT89C52单片机的数字存储示波器设计 毕业论文+原理图及资料文档+程序源文件


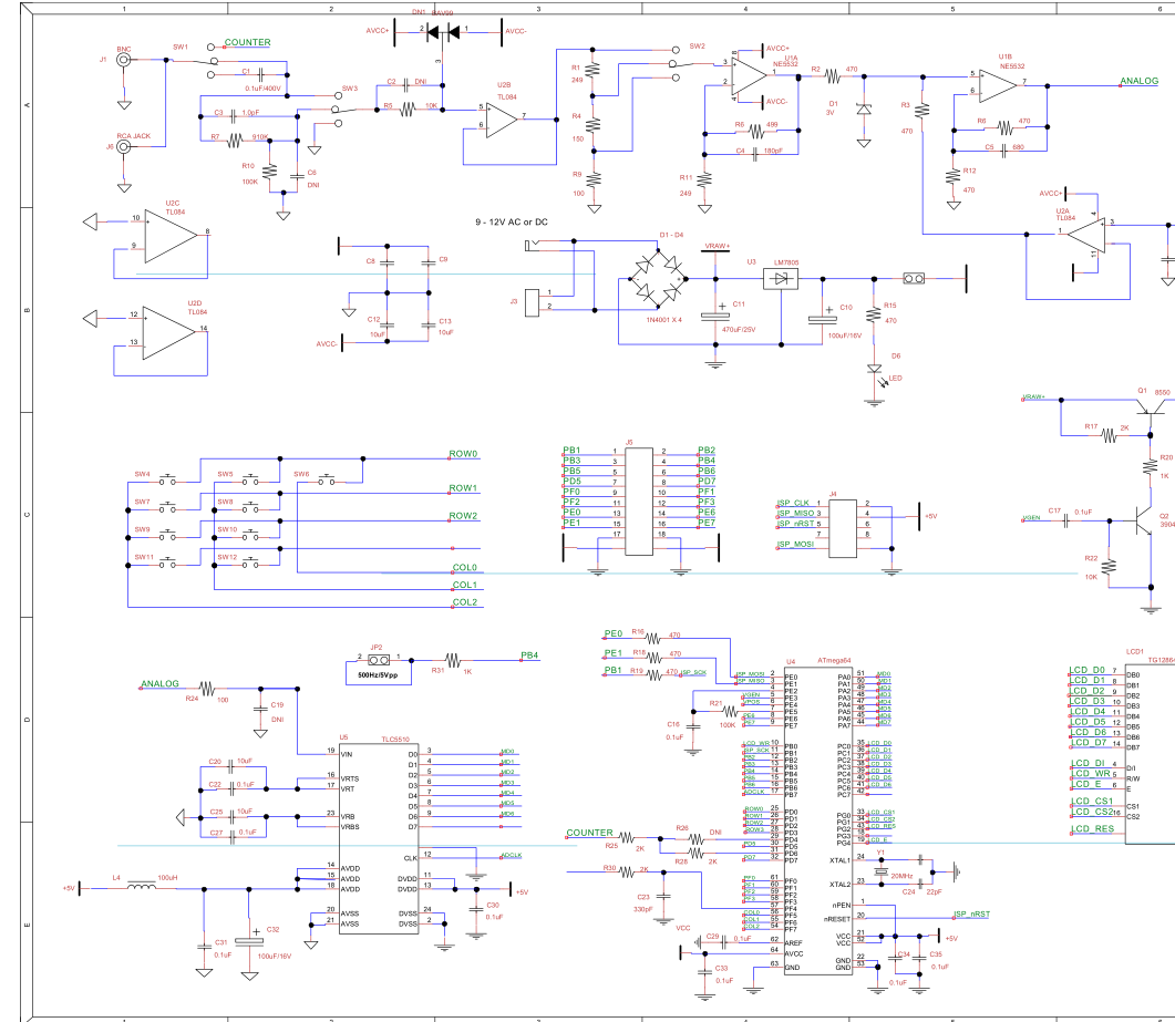
摘  要现代仪器正在向着智能化,便携式和虚拟化的方向发展.借助少许的采集硬件和通用PC平台,仪器正在由单一化向集成化,由物理仪器向虚拟仪器方向发展.虚拟仪器的发展必将推动现代仪器事业的发展. 示波器是现代测试中必不可少的电子仪器.传统的示波器结构和功能上存在缺点,且大部分示波器基本上都是采集高频信号,用于低频信号测试精度又难以满足要求.本文针对以上问题,选择切比雪夫低通滤波器作为低通滤波模型,选择单片机PIC16F877作为数据采集单元,运用Proteus绘制了示波器各个模块的模拟和数字电路,运用VC++编程技术进行示波器软件设计,最终尝试开发了一种低频虚拟数字示波器.仿真结果证明,设计的示波器能够对20KHz以内低频信号的获取和显示,满足普通测试要求.具有结构简洁,操作方便,成本低廉的特点,且易于进行功能的扩展,拥有广阔的应用前景.关键词:VC++;AT89C52;单片机;数字存储;示波器AbstractModern instruments are developing in the direction of intelligent, portable and virtualization. With a little bit of collection hardware and a general PC platform, instruments are developing from single to integration, from physical to virtual instruments. The development of virtual instruments will promote the development of modern instruments. oscilloscope is an essential electronic instrument in modern testing.Traditional oscilloscope structure and function of oscilloscope have disadvantages, and most oscilloscopes basically collect high frequency signals, which is used for low frequency signal test accuracy and difficult to meet the requirements. In view of the above problems, Chebyshev low-pass filter was selected as the low-pass filter model, single chip PIC16F877 was selected as the data acquisition unit, and drew the simulation and digital circuit of each oscilloscope with Proteus, and VC + + programming design for oscilloscope software. Finally, a low-frequency virtual digital oscilloscope was developed. Simulation results show that the designed oscilloscope can obtain and display the low-frequency signals within 20KHz, and meet the ordinary test requirements. With simple structure, convenient operation, low cost, and easy to expand the function, has a broad application prospect.Key words: VC + +; AT89C52; MCU; digital storage; oscilloscope目录摘  要 IAbstract II1.绪论 11.1课题研究的目的、意义: 11.2现状分析 12.课题研究的主要内容及实施方案 22.1课题研究的主要内容: 22.2实施方案: 22.3工作条件: 23.问题的分析与几种主要实施方案的讨论 33.1问题的分析 33.2几种方案的讨论 34.本数字存储示波器系统概述 75.硬件系统 86.软件简介 106.1串行数据接收 106.2数字滤波: 106.3图像处理 106.4软件界面效果如下 117. 测试结果 147.1存储输入方式 147.2实时采集方式 167.3关于测试结果的讨论 208. 总结 21参考文献 22
















| 关于我们 | 友情链接 | 毕业设计招聘 |

毕业66资料站 biye66.com ©2015-2026 版权所有 | 微信:15573586651 QQ:3903700237

本站毕业设计和毕业论文资料均属原创者所有,仅供学习交流之用,请勿转载并做其他非法用途.如有侵犯您的版权有损您的利益,请联系我们会立即改正或删除有关内容!