| 设计 任务书 文档 开题 答辩 说明书 格式 模板 外文 翻译 范文 资料 作品 文献 课程 实习 指导 调研 下载 网络教育 计算机 网站 网页 小程序 商城 购物 订餐 电影 安卓 Android Html Html5 SSM SSH Python 爬虫 大数据 管理系统 图书 校园网 考试 选题 网络安全 推荐系统 机械 模具 夹具 自动化 数控 车床 汽车 故障 诊断 电机 建模 机械手 去壳机 千斤顶 变速器 减速器 图纸 电气 变电站 电子 Stm32 单片机 物联网 监控 密码锁 Plc 组态 控制 智能 Matlab 土木 建筑 结构 框架 教学楼 住宅楼 造价 施工 办公楼 给水 排水 桥梁 刚构桥 水利 重力坝 水库 采矿 环境 化工 固废 工厂 视觉传达 室内设计 产品设计 电子商务 物流 盈利 案例 分析 评估 报告 营销 报销 会计 | |||||
|
|||||
|
|||||
|
|||||
摘 要
本课题设计的电冰箱的电控系统主要应用AT89C51单片机作为核心控制元件进行分析和设计,对各部分的软件编程、硬件电路设计、及调试进行了介绍。本系统分温度测量和信号产生输出两大部分。温度测量部分以模拟电路为主,配合电压比较模块、A/D转化模块,在误差允许范围内测量温度值,并进行比较,产生电压信号。信号经A/D转换,进入AT89C51单片机。信号经单片机的控制运算处理,产生控制信号并输出控制压缩机、加热器的启动与停止。此外,该系统可通过专用键盘接口芯片8279进行温度的设定及显示。系统扩展液晶显示器,显示动态的冷冻室温度和冷藏室温度;系统扩展了多个功能键,通过功能键可人为改变控制设定值从而满足不同用户的不同需要。
近年来,随着微电子技术、传感器技术以及计算机控制技术的发展,人们对电冰箱的控制功能要求越来越高,这对电冰箱控制器提出了更高的要求,多功能、人性化和节能是其发展方向。传统的机械式、简单的电子控制已经难以满足发展要求。为此,本文介绍了采用AT89C51单片机作为控制器核心,对电冰箱的工作过程进行控制,并用声音将电冰箱的一些工作过程进行提示,使控制过程更人性化。通过DS18B20温度传感器对冷藏室温度,冷冻室温度进行检测,并将产生的模拟信号,通过 A/D转换送入单片机;对霜厚度则通过热敏电阻进行温度检测后产生中断信号送入单片机。温度检测信号经单片机处理后用于调节压缩机和加热器的工作,满足消费者对温度的设置要求,实现自动除霜功能。
经过实践证明,以及反复的模拟运行、调试、修改,最后形成了一套完整的程序系统。本系统运行稳定,其优点是软件功能完善,控制系统可靠,性价比较高等,具有一定的实用和参考价值。
【关键词】AT89C51单片机 8279 DS18B20 电冰箱的电控系统。
ABSTRACT
The main topics designed by chip – microcomputer AT89C51 finish the function of controlling the fridge. This paper introduces the electric refrigerator’s electrically controlled system, including software, hardware design, and commissioning the problems encountered in design as well as solutions.The system is dissolved into temperature measurement and signal output two most voltage measurement parts in the main circuit simulation, and tie comparative module, A/D conversion module. Surplus microprocessor through data processing, in the range of allowable error temperature measurements shows and generates voltage signal. Signal to the A/D conversion. Then the signal after conversion enters AT89C51 microprocessor . The output that has been dealt with is used to control the run and stop of compressor and heater. In addition ,this system can fulfill the function of successive temperature setting by 8279 ,a chip used to control keyboard and show. The design extends liquid crystal display, which displays the dynamic environmental temperature and extends a few functional keys that a user can input the appropriate temperature parameter for the special need.
In these years, with the development of microprocessors and sensor, the demand of function of fridge is becoming higher and higher. Users need it has many functions, personal-like interface and little waste of power. However, the traditional fridge can not finish all the functions. As a result, this paper introduces the system which uses AT89C51 as the center of the control system, having sound system to remind users. The 51-computer gets the temperature parameter from the integration temperature sensor and the DS18B20 that transforms the analog parameter to the digital parameter. Then, the 51-computer puts out the signal to control the run and stop of compressor and heater.
After repeated debugging and revision, the final form of a complete set of procedures system is completed. Practice has proved that the system is steady. and it has the advantages of a software functions, reliable control system, high cost performance, practical and reference value.
【Key words】AT89C51 8279 DS18B20 electric refrigerator’s electrically controlled system.
目 录
前 言 1
第一章 概述
第一节 论文研究的背景和意义
第二节 电冰箱电控系统的发展现状
第三节 论文主要设计内容
第二章 总体设计方案
第一节 电冰箱电控系统的主要功能和要求
第二节 总体设计方案简介
第三章 系统硬件设计
第一节 AT89C51单片机最小系统
一、AT89系列单片机的概况
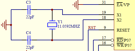
二、时钟电路
三、复位电路
冷冻室冷藏室温度检测采样电路
一、DS18B20简介 14
二、冷冻室温度采样电路图 16
三、冷藏室温度采样电路图 16
四、冷冻室冷藏室温度检测采样原理 17
第三节 除霜电路的设计 17
一、除霜电路工作原理
二、除霜电路的设计
第四节 开门报警电路 19
第五节 键盘显示电路 19
一、接口芯片8279简介 20
二、LCD12864简介 21
三、键盘显示电路设计 22
第四章 系统软件设计
第一节 系统主程序
第二节 T0中断服务程序
第三节 T1中断服务程序
第四节 INT0中断服务程序
第五章 系统调试
第一节 控制软件调试
一、创建调试环境 29
二、程序调试的方法 30
三、仿真结果以及问题简述 34
结 论
致 谢
附 录
三、工程设计图纸 54
四、源程序 55


























毕业66资料站 biye66.com ©2015-2026 版权所有 | 微信:15573586651 QQ:3903700237
本站毕业设计和毕业论文资料均属原创者所有,仅供学习交流之用,请勿转载并做其他非法用途.如有侵犯您的版权有损您的利益,请联系我们会立即改正或删除有关内容!