| 设计 任务书 文档 开题 答辩 说明书 格式 模板 外文 翻译 范文 资料 作品 文献 课程 实习 指导 调研 下载 网络教育 计算机 网站 网页 小程序 商城 购物 订餐 电影 安卓 Android Html Html5 SSM SSH Python 爬虫 大数据 管理系统 图书 校园网 考试 选题 网络安全 推荐系统 机械 模具 夹具 自动化 数控 车床 汽车 故障 诊断 电机 建模 机械手 去壳机 千斤顶 变速器 减速器 图纸 电气 变电站 电子 Stm32 单片机 物联网 监控 密码锁 Plc 组态 控制 智能 Matlab 土木 建筑 结构 框架 教学楼 住宅楼 造价 施工 办公楼 给水 排水 桥梁 刚构桥 水利 重力坝 水库 采矿 环境 化工 固废 工厂 视觉传达 室内设计 产品设计 电子商务 物流 盈利 案例 分析 评估 报告 营销 报销 会计 | |||||
|
|||||
|
|||||
|
|||||
随着科学技术的发展,在工程实际中,对温度控制精度的要求会越来越高,然而,传统的温度控制系统一般均采用普通模拟电路温度控制技术,导致温度箱内温度控制精度普遍较低,因此设计一种高精度温度控制系统具有非常重要的意义。
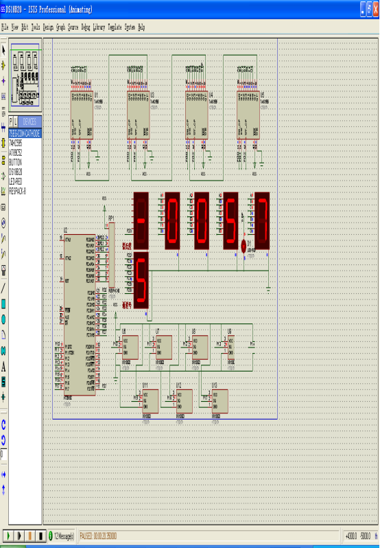
本论文从工程实际需要出发,以微型单片机为主要控制器件,采用STC89C52 单片机为核心控制器,运用DS18B20传感器对温度箱温度进行采集,通过 LCD1602显示器对当前实时温度进行显示。该控制系统可以实时存储相关的温度数据并记录当前的时间。主要包括硬件电路的设计和系统程序的设计。硬件电路主要包括STC89C52单片机最小系统,测温电路、实时时钟电路、LCD液晶显示电路以及通讯模块电路等。系统程序主要包括主程序,读出温度子程序,计算温度子程序、按键处理程序、LCD显示程序以及数据存储程序等。
本设计是通过单片机控制,来实现对温度箱温度进行自动控制。采用低功耗单片机及可控硅技术设计了一种温度箱温度控制系统,使温度箱温度控制精度大幅度提高,使温度箱的温度设定及其操作方法等较传统温度箱控制系统有较大的改善。
关键词:温度箱;控制系统;模拟仿真;STC89C52
摘 要
ABSTRACT
第1章 绪论
1.1 设计任务及要求
1.2 设计总体方案及方案论证
1.3 温度测量的方案与分析
1.3.1芯片选择
1.3.2实现方法简介
1.3.3 方案设计
第2章 芯片简介
2.1 STC89C52芯片简介
2.1.1引脚功能说明
2.2 DS18B20简介
2.2.1芯片简介
2.2.2 DS18B20外形和内部结构
2.2.3 DS18B20温度值
2.2.4 DS18B20的工作时序
2.2.5 DS18B20与单片机的典型接口设计
2.2.6 DS18B20的各个ROM命令
2.3 HC595简介
2.3.1芯片简介
2.3.2 74HC595特点
2.3.3引脚图及各引脚功能
2.4小结
第3章 系统硬件电路的设计
3.1主控制电路和测温控制电路原理图
3.2驱动电路与显示电路模块原理图
3.3小结
第4章 软件编程与功能调试
4.1 系统软件设计整体思路
4.2 系统程序流图
4.3小结
第5章 仿真分析与实物制作
5.1 PROTUES软件简介
5.2 实物制作
5.3小结
结 论
参考文献
致 谢
附 录
附录一:原理图
附录二:PCB设计
附录三:仿真调试










毕业66资料站 biye66.com ©2015-2026 版权所有 | 微信:15573586651 QQ:3903700237
本站毕业设计和毕业论文资料均属原创者所有,仅供学习交流之用,请勿转载并做其他非法用途.如有侵犯您的版权有损您的利益,请联系我们会立即改正或删除有关内容!