| 设计 任务书 文档 开题 答辩 说明书 格式 模板 外文 翻译 范文 资料 作品 文献 课程 实习 指导 调研 下载 网络教育 计算机 网站 网页 小程序 商城 购物 订餐 电影 安卓 Android Html Html5 SSM SSH Python 爬虫 大数据 管理系统 图书 校园网 考试 选题 网络安全 推荐系统 机械 模具 夹具 自动化 数控 车床 汽车 故障 诊断 电机 建模 机械手 去壳机 千斤顶 变速器 减速器 图纸 电气 变电站 电子 Stm32 单片机 物联网 监控 密码锁 Plc 组态 控制 智能 Matlab 土木 建筑 结构 框架 教学楼 住宅楼 造价 施工 办公楼 给水 排水 桥梁 刚构桥 水利 重力坝 水库 采矿 环境 化工 固废 工厂 视觉传达 室内设计 产品设计 电子商务 物流 盈利 案例 分析 评估 报告 营销 报销 会计 | |||||
|
|||||
|
|||||
|
|||||
智能公交系统电子站牌设计
摘 要:智能公交系统的建设可以提高人们出行对公共交通的选择,减少了私家车的使用,降低了环境污染,节约了能源的消耗,而且智能公交车运载量大,人均占用道路面积小,减小了城市拥堵问题,便利了人们的出行。本文主要对电子站牌的信息显示以及诸多方便乘客的功能进行研究,最终做到公交的智能化、信息化、以及调度安全精准化的目标。研究内容对智能电子站牌的整体方案设计,具体设计工作包括车载部分设计和站台部分设计。车载部分设计以单片机AT89C51为开发工具,并利用GPS为基础,将接收到的卫星信息进行处理,然后将数据通过无线发射模块发送给公交站牌。整个系统包括接收GPS信号、中心处理、数据的显示和无线发射四个模块。站台部分设计以单片机AT89C5l为开发工具,将接收到的来自无线数据接收模块发来的信息进行相应的处理,然后把一些信息通过数码管和发光二极管直观的显示出来。
关键词:智能公交;公交系统;电子站牌;GPS;AT89C51
Design of Electronic Station Card for Intelligent Bus System
Abstract:The construction of intelligent public transport system can improve people's choice of public transport, reduce the use of private cars, reduce environmental pollution, save energy consumption, and intelligent bus transport capacity is large. The per capita occupation of road area is small, reducing urban congestion and facilitating people's travel. This paper mainly studies the information display of electronic stop signs and the functions of many convenient passengers, and finally achieves the goal of intelligent, information and accurate dispatching safety. The whole scheme design of intelligent electronic station board is studied. The concrete design work includes vehicle part design and platform part design. The vehicle part design takes the single chip microcomputer AT89C51 as the development tool, and uses the GPS as the foundation, processes the received satellite information, then sends the data to the bus stop sign through the wireless transmission module. And the whole system includes four modules: receiving GPS signal, central processing, data display and wireless transmitting. Based on the AT89C5l of single chip microcomputer, the platform part designs the information received from the wireless data receiving module for processing, and then displays some information intuitively through digital tube and light-emitting diode.
Key words:Intelligent bus; bus system; electronic stop sign; GPS;AT89C51
目 录
1 绪论
1.1 选题背景及意义
1.3 国内外研究现状
1.3 研究主要内容及论文组织结构
1.3.1 研究主要内容
1.3.2 论文组织结构
2 智能公交系统电子站整体方案设计
2.1 系统组成及功能特点
2.1.1 调度中心功能特点
2.1.2 候车站牌功能特点
2.1.3 公交车车载设备功能特点
2.2 系统方案论证
2.3 总体硬件框图与工作原理
2.3.1 硬件框图
2.3.2 工作原理
2.4 总体软件设计思路
3 硬件设计
3.1硬件元器件
3.1.1 单片机AT89C51
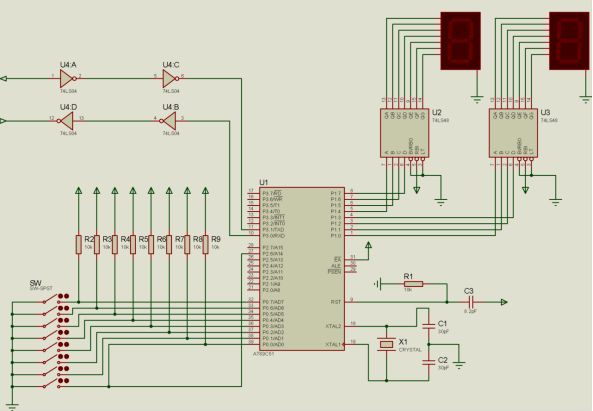
3.1.2 译码/驱动芯片74LS48
3.1.3 七段数码显示器
3.1.4 GPS接收机DH2000e
3.1.5 多用途无线数据收发模块
3.2 硬件电路设计
3.2.1 单片机复位电路
3.2.2 单片机时钟电路
3.2.3 公交车辆车次编号输入电路
3.2.4 公交车辆车次编号及车站号显示部分
3.3 车载部分电路设计
3.4 站牌部分电路设计
4 软件设计
4.1 系统软件设计思路及工作流程
4.2 系统软件总体设计
4.2.1 车载部分软件程序设计
4.2.2 车载部分程序流程图
4.2.3 发送部分程序设计
4.2.4 站牌部分程序设计
5 系统性能分析及改进方法
6 总结
致 谢
参考文献
附录I系统总原理图
附录II系统源程序










毕业66资料站 biye66.com ©2015-2026 版权所有 | 微信:15573586651 QQ:3903700237
本站毕业设计和毕业论文资料均属原创者所有,仅供学习交流之用,请勿转载并做其他非法用途.如有侵犯您的版权有损您的利益,请联系我们会立即改正或删除有关内容!