| 设计 任务书 文档 开题 答辩 说明书 格式 模板 外文 翻译 范文 资料 作品 文献 课程 实习 指导 调研 下载 网络教育 计算机 网站 网页 小程序 商城 购物 订餐 电影 安卓 Android Html Html5 SSM SSH Python 爬虫 大数据 管理系统 图书 校园网 考试 选题 网络安全 推荐系统 机械 模具 夹具 自动化 数控 车床 汽车 故障 诊断 电机 建模 机械手 去壳机 千斤顶 变速器 减速器 图纸 电气 变电站 电子 Stm32 单片机 物联网 监控 密码锁 Plc 组态 控制 智能 Matlab 土木 建筑 结构 框架 教学楼 住宅楼 造价 施工 办公楼 给水 排水 桥梁 刚构桥 水利 重力坝 水库 采矿 环境 化工 固废 工厂 视觉传达 室内设计 产品设计 电子商务 物流 盈利 案例 分析 评估 报告 营销 报销 会计 | |||||
|
|||||
|
|||||
|
|||||
随着无线技术的不断发展,人们生活水平的不断提高,国内市场“室外环境检测”领域多种多样,而环境问题显得尤为重要。无论是在舒适的环境下工作、娱乐,亦或是在农场、林场、花苑、生态植被等环境下试验、评估,大多数还是通过人工来监测环境各项参数,也有部分是通过智能化检测和控制。但实际应用并不理想,由于受到无线传输距离的限制,对于空气温湿度、气体浓度、土壤温湿度、光照等参数,大多数都是在较小的范围内进行测量,并且在数据采集时效性、稳定性上表现较差,无法通过便捷的操作来观测、调控各类敏感参数。
本文开发并实现基于STM32的户外环境检测系统,结合室外环境检测新型概念,实现用户通过网络对环境的实时监控。该系统可以使用户能够对想要知道的情况进行实时的掌握以及控制。通过各种传感器获取户外环境信息(温湿度信息、光照信息、PM2.5),用户在Android界面上可以对这些信息进行掌控。主要实现环境监控和远程监控等功能,其中涉及到多方面的研究,如对 STM32 进行深刻的了解和学习才能进行下一步的硬件和软件设计,实际情况设计出相应的应用软件。
关键词:室外环境;环境监测;STM32;单片机;物联网
With the continuous development of wireless technology and the continuous improvement of people's living standards, there are many fields of "outdoor environmental detection" in the domestic market, and environmental problems are particularly important. Whether it is working in a comfortable environment, entertainment, or testing and evaluation in a farm, forest farm, garden, ecological vegetation and other environments, most of them are manually monitored for environmental parameters, and some are detected and controlled intelligently. but the practical application is not ideal, due to the limitation of wireless transmission distance, for air temperature and humidity, gas concentration, soil temperature and humidity, light and other parameters, most of them are measured in a small range, and in the data acquisition timeliness, stability performance is poor, can not be easily operated to observe, regulate all kinds of sensitive parameters.
A STM32- based outdoor environment detection system is developed and implemented in this paper. The system enables users to grasp and control the situation they want to know in real time. Through various sensors to obtain outdoor environment information (temperature and humidity information, illumination information, PM2.5), users can control this information on the Android interface. Environmental monitoring and remote monitoring are mainly realized, which involves many aspects of research, such as deep understanding and learning of STM32 to carry out the next step of hardware and software design, the actual situation of the design of the corresponding application software.
Keywords: Outdoor environment; environmental monitoring; STM32; MCU; Internet of things
目 录
摘 要
Abstract
第1章 绪论
1.2 选题背景及意义
1.2 研究现状
1.3 研究主要内容
第2章 系统设计及理论概述
2.1 系统的概述
2.1.1 总体设计方案
2.1.2 总体框图
2.2 相关理论
2.2.1 STM32平台
2.2.2 WIFI模块
第3章 硬件电路设计
3.1 主控电路
3.2 WIFI通信模块
3.3 报警模块
3.4 温湿度模块
3.5 光照强度模块
3.6 PM2.5模块
3.7 空气质量模块
3.8 液晶模块
3.9 电源模块
第4章 系统软件设计
4.1 总体程序流程图
4.2 WIFI模块
4.3 LCD5110模块
4.4 BMP180模块
4.5 DHT11模块
4.7 ADC-DMA模块
第5章 Android系统应用
5.1 Android系统简述
5.1.1 Android系统架构
5.1.2 Android组件模型
5.2 Android开发环境的搭建
第6章 系统运行与调试
结 论
致 谢
参考文献
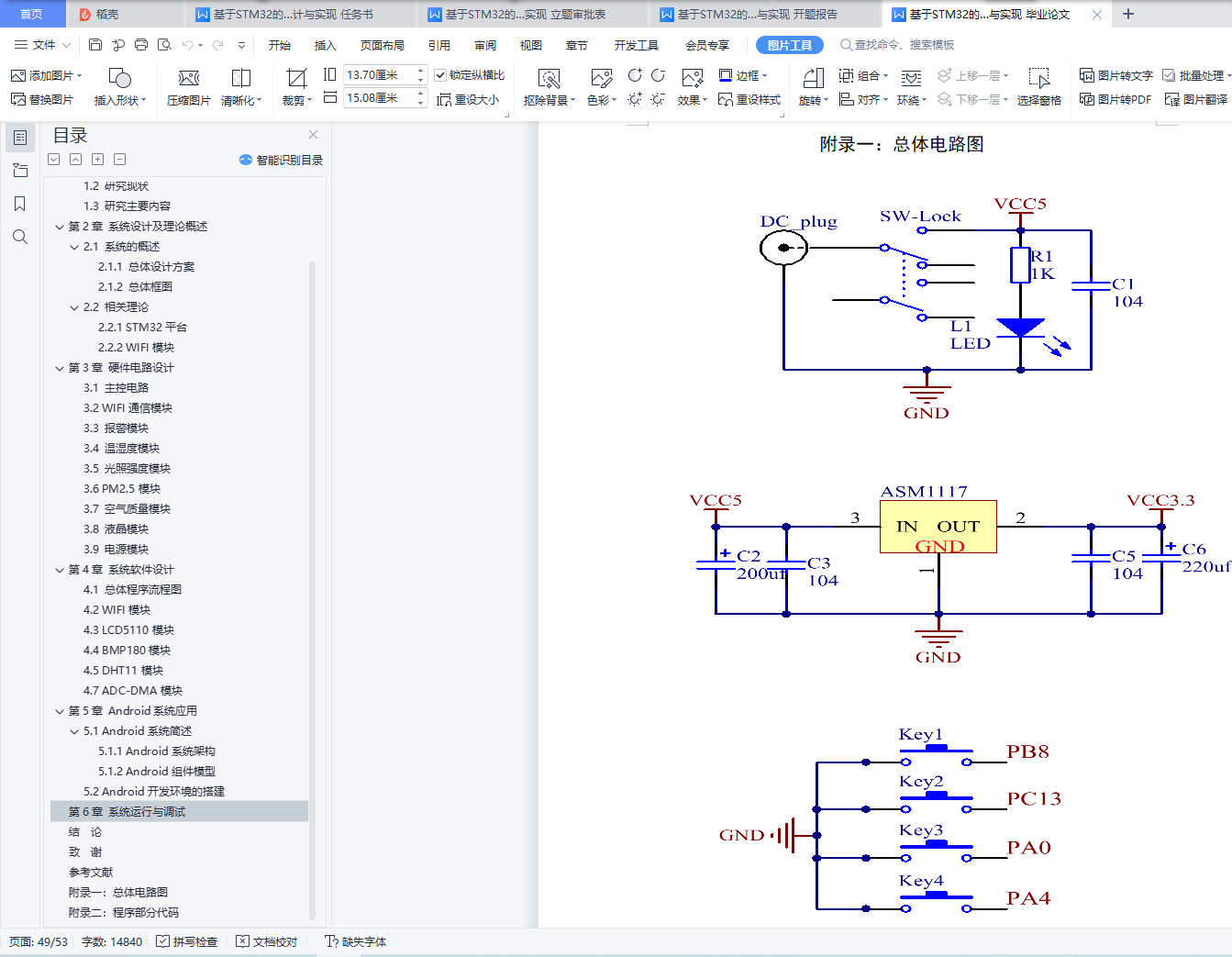
附录一:总体电路图
附录二:程序部分代码
















毕业66资料站 biye66.com ©2015-2026 版权所有 | 微信:15573586651 QQ:3903700237
本站毕业设计和毕业论文资料均属原创者所有,仅供学习交流之用,请勿转载并做其他非法用途.如有侵犯您的版权有损您的利益,请联系我们会立即改正或删除有关内容!