| 设计 任务书 文档 开题 答辩 说明书 格式 模板 外文 翻译 范文 资料 作品 文献 课程 实习 指导 调研 下载 网络教育 计算机 网站 网页 小程序 商城 购物 订餐 电影 安卓 Android Html Html5 SSM SSH Python 爬虫 大数据 管理系统 图书 校园网 考试 选题 网络安全 推荐系统 机械 模具 夹具 自动化 数控 车床 汽车 故障 诊断 电机 建模 机械手 去壳机 千斤顶 变速器 减速器 图纸 电气 变电站 电子 Stm32 单片机 物联网 监控 密码锁 Plc 组态 控制 智能 Matlab 土木 建筑 结构 框架 教学楼 住宅楼 造价 施工 办公楼 给水 排水 桥梁 刚构桥 水利 重力坝 水库 采矿 环境 化工 固废 工厂 视觉传达 室内设计 产品设计 电子商务 物流 盈利 案例 分析 评估 报告 营销 报销 会计 | |||||
|
|||||
|
|||||
|
|||||
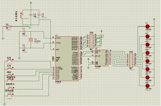
本次论文主要利用AT89S52单片机模拟汽车尾灯进行智能控制的控制器,用8个LED灯模拟汽车尾灯,6个独立按键分别对应了右转、左转、危险警示、夜间模式切换、检查信号、刹车不同的状态,在实际设计模拟电路中,我加入了74HC595芯片,减少了使用51单片机的I/0口的使用,在复杂的电路中,这是一种很好的方式实现一种芯片控制多个不同电路的优点。在实际设计模拟汽车尾灯控制电路中,了解了LED驱动电路特性,提出相应解决方案,进行可靠性的设计。在这次设计模拟汽车尾灯控制电路,能很好的综合运用我们在课程中学习到的51单片机的功能与运用,还有C语言编程,模拟电子电路基础,以及数字电路基础,在实际应用中,有许多种方法设计汽车尾灯的控制,在本次设计模拟电路中,我用的是AT89S52单片机作为整个电路的设计核心来控制整个电路的模拟功能,整个电路变的简单、直观,制作方便,而且容易操作,51单片机可反复擦写,性能可靠等优点。
关键词:AT89S52、74HC595、 LED灯、汽车尾灯、C语言
In this paper,Simulation this paper mainly use AT89S52 car taillight controller of intelligent control, with eight car tail lights, LED lights simulation six independent keys corresponding to turn right, turn left, risk warning, night mode, check the switch signal, brake different state, in the actual design analog circuits, I joined the 74 hc595 are needed chip, reduce the use of 51 single-chip microcomputer I / 0 interface to use, in a complex circuit, it is a good way to realize the advantages of a different circuit chip control. In the actual design automobile tail light control circuit simulation, know the LED driver circuit characteristics, put forward the corresponding solution, the reliability design. Simulation in the design automobile tail light control circuit, can be a very good combination of we learned in the course of function and use of 51 single-chip microcomputer and the C language programming, analog electronic circuit, and digital circuit basis, in practice, there are many ways of design automobile tail light control, in the analog circuit design, I am using AT89S52 as the core to control circuit design of the circuit simulation function, the whole circuit is simple and intuitive, and convenient, and easy to operate, 51 single-chip microcomputer can wipe again and again, the advantages of reliable performance.
Keywords: AT89S52, 74 hc595 are needed, LED lights, car tail lights, C language
目录
1绪言 5
1.1课题的研究背景与意义 5
1.1.1 汽车灯光简介 5
1.1.2 汽车尾灯介绍 5
1.1.3 尾灯灯泡分类 5
1.2 课题研究的热点及发展概况 5
1.2.1国外研究现状及成果: 6
1.2.2国内研究现状及成果: 6
1.3本次设计的主要任务以及要求 7
1.3.1设计目的及任务 7
1.3.3工作要求 7
3汽车LED尾灯控制器硬件设计 8
3.1硬件设计系统框架 8
3.1.1系统的框架结构图 8
3.1.2系统功能 8
3.2硬件设计 9
3.2.1单片机技术简介 9
3.2.2系统主要芯片和元器件的介绍及应用 10
3.2.3 74HC59驱动8位led电路设计 13
3.3仿真电路设计 15
3.3.1Proteus软件简介 15
3.3.2仿真电路的设计 17
3.4软件设计 18
3.4.1编程软件Keil4的介绍 18
3.4.2程序设计 19
4组装与调试 20
4.1 元器件的选择 20
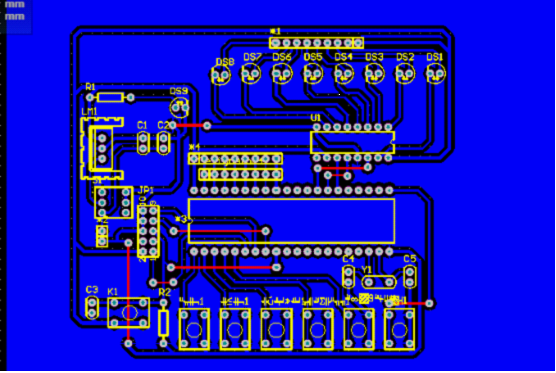
4.2pcb版的制作 20
4.3软件调试时遇到的问题及解决方法 21
4.4实物图 22
5.总结 22
致谢 23
参考文献 24
附录一: 25










毕业66资料站 biye66.com ©2015-2026 版权所有 | 微信:15573586651 QQ:3903700237
本站毕业设计和毕业论文资料均属原创者所有,仅供学习交流之用,请勿转载并做其他非法用途.如有侵犯您的版权有损您的利益,请联系我们会立即改正或删除有关内容!