| 设计 任务书 文档 开题 答辩 说明书 格式 模板 外文 翻译 范文 资料 作品 文献 课程 实习 指导 调研 下载 网络教育 计算机 网站 网页 小程序 商城 购物 订餐 电影 安卓 Android Html Html5 SSM SSH Python 爬虫 大数据 管理系统 图书 校园网 考试 选题 网络安全 推荐系统 机械 模具 夹具 自动化 数控 车床 汽车 故障 诊断 电机 建模 机械手 去壳机 千斤顶 变速器 减速器 图纸 电气 变电站 电子 Stm32 单片机 物联网 监控 密码锁 Plc 组态 控制 智能 Matlab 土木 建筑 结构 框架 教学楼 住宅楼 造价 施工 办公楼 给水 排水 桥梁 刚构桥 水利 重力坝 水库 采矿 环境 化工 固废 工厂 视觉传达 室内设计 产品设计 电子商务 物流 盈利 案例 分析 评估 报告 营销 报销 会计 | |||||
|
|||||
|
|||||
|
|||||
摘要
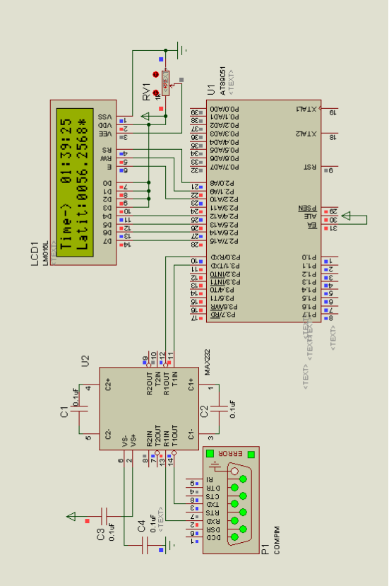
GPS技术在军事、通讯、气象、勘探、导航、遥感、大地测量、地球动力以及天文等众多学科领域得到极其广泛的应用,推动了科学技术的迅猛发展,也丰富了人类的科学文化生活。现在,GPS的外型设计已经转向便携式发展,逐步踏入寻常百姓的生活中。所以,对GPS的研究具有十分重要的意义。论文主要研究GPS的定位原理与技术,单片机的编程及其应用,液晶屏的功能及其实现方法。制作了一套设计方案,以软、硬件相结合的方式完成整个GPS数据接收和显示的过程。完成了一台液晶显示的手持式GPS定位接收设备,并依次显示实时时间及所在地的经纬度。该定位系统完成后,定位精度能达到15m,所以该装置在测控领域的应用开发中具有一定的实用价值和借鉴价值。
【关键词】 AT89S52单片机, GPS,串口通信,波特率。
Global Positioning System technology get extremely comprehensive application at military,communications,meterology,exploration,navigation,remote sensing,earth survey, earth mover ,astronomy and other numerous subject field;let technology rapide development,also it makes human science culture life plentiful. Now, Assistant Global Positioning System exterior design already change of direction to portable type,step by step enter comman people’s daily life. Therefore, researching Assistant Global Positioning System has very important meaning.
Paper main research GPS position theory and technique,program and application of singlechip,the function and implement way.Make a set of design proposal,with soft to link hardware accomplish whole GPS information acceptance and evincive process.Accomplish one handheld GPS position receiving machine with Liquid crystal display,and display real time period and the location of latitude and longitude one by one.With the position system complete,the position precision can reach fifteen meters, so the system in measurement and control field application development have some practical worth and reference worth.
[Keywords] AT89S52 MCU, GPS, serial communication, baud rate.
目录
摘要 I
第一章 硬件设计 5
2.1 整版设计 5
2.2 电源模块设计 5
2.3 显示模块设计 5
2.4 GPS数据模块 6
第二章 软件设计 8
3.1 主程序设计 8
3.3 硬件连接设置 9
3.4 LCD显示工作方式 10
3.5 系统主程序 10
3.6 数据接收程序 11
第三章 调试及性能分析 14
4.1软件调试 14
4.2硬件调试 14
结束语 15
参考文献 16
附录一(电路图) 17
附录二(程序列表) 18







毕业66资料站 biye66.com ©2015-2026 版权所有 | 微信:15573586651 QQ:3903700237
本站毕业设计和毕业论文资料均属原创者所有,仅供学习交流之用,请勿转载并做其他非法用途.如有侵犯您的版权有损您的利益,请联系我们会立即改正或删除有关内容!