| 设计 任务书 文档 开题 答辩 说明书 格式 模板 外文 翻译 范文 资料 作品 文献 课程 实习 指导 调研 下载 网络教育 计算机 网站 网页 小程序 商城 购物 订餐 电影 安卓 Android Html Html5 SSM SSH Python 爬虫 大数据 管理系统 图书 校园网 考试 选题 网络安全 推荐系统 机械 模具 夹具 自动化 数控 车床 汽车 故障 诊断 电机 建模 机械手 去壳机 千斤顶 变速器 减速器 图纸 电气 变电站 电子 Stm32 单片机 物联网 监控 密码锁 Plc 组态 控制 智能 Matlab 土木 建筑 结构 框架 教学楼 住宅楼 造价 施工 办公楼 给水 排水 桥梁 刚构桥 水利 重力坝 水库 采矿 环境 化工 固废 工厂 视觉传达 室内设计 产品设计 电子商务 物流 盈利 案例 分析 评估 报告 营销 报销 会计 | |||||
|
|||||
|
|||||
|
|||||
二维高精度液晶显示电子指南针
摘 要
早期的指南针采用了磁化指针和方位盘的组合方式,整个指南针从便携性、指示灵敏度上都有一定不足。本系统采用专用的磁场传感器结合高速微控制器(MCU)的电子指南针能有效解决这些问题。
系统采用了磁阻(GMR)传感器采集某一方向磁场强度后通过MCU控制器对其进行处理并显示上传,通过对电子指南针硬件电路和软件程序的分析,阐述了电子指南针基本的工作原理及实现。实际测试指南针模块精度达到1°,能够在LCD上显示当前方位并能通过键盘控制上传指南针处理得到的数据到上位机。
关键词:电子指南针;GMR;MCU;LCD
The design of electronic compass
Abstract
Since the early use of a magnetic compass and direction-pointer of the composition, the entire compass from scratch, on the instructions of a certain sensitivity of the defect. Using a dedicated high-speed magnetic sensors with microcontroller (MCU) electronic compass can effectively solve these problems.
The system is designed by the reluctance (GMR) sensors collecting a certain direction through the magnetic field strength after the MCU Controller its judgement will be dealt with the results, through the LCD screen display and can be sent to the MCU's top serial Machine. The actual test compass module can reach 1 °, in the LCD display on the current position of the keyboard and through selective compass upload the data processing.
Key words: electronic compass; GMR; MCU; LCD
目 录
论文总页数:18页
1 引言 1
1.1 课题背景 1
1.2 国内外研究现状 1
1.3 本课题研究的意义 1
2 系统框图及原理 1
3 磁场信号采集和处理 2
3.1 磁阻传感器 3
3.2 磁场测量ASIC 3
4 系统硬件 5
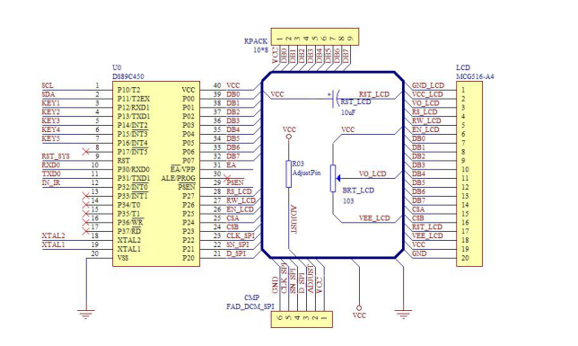
4.1系统控制器 5
4.1.1 控制器内部结构 5
4.1.2 控制器存储结构 5
4.1.3 控制器具体电路 6
4.2 系统扩展电路 7
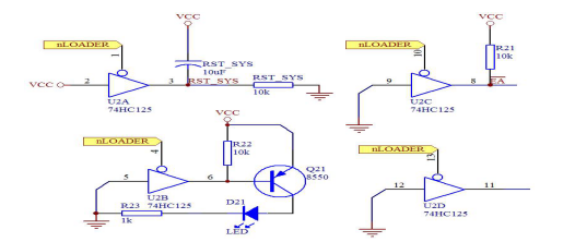
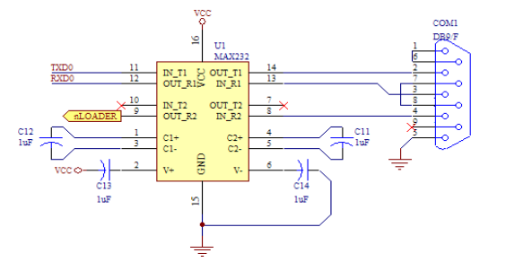
4.2.1通信电路 8
4.2.2 指南针模块接口电路 8
4.2.3 实时时钟电路 9
4.2.4 液晶显示电路 10
4.2.5系统输入电路 11
5 系统软件 13
5.1 主监控程序 13
5.2 实时时钟驱动 13
5.3 人机界面驱动 14
5.3.1 液晶模块驱动 14
5.3.2 键盘驱动 14
5.4 指南针模块驱动 14
结 论 15
参考文献 16
致 谢 17
声 明 18















毕业66资料站 biye66.com ©2015-2026 版权所有 | 微信:15573586651 QQ:3903700237
本站毕业设计和毕业论文资料均属原创者所有,仅供学习交流之用,请勿转载并做其他非法用途.如有侵犯您的版权有损您的利益,请联系我们会立即改正或删除有关内容!