| 设计 任务书 文档 开题 答辩 说明书 格式 模板 外文 翻译 范文 资料 作品 文献 课程 实习 指导 调研 下载 网络教育 计算机 网站 网页 小程序 商城 购物 订餐 电影 安卓 Android Html Html5 SSM SSH Python 爬虫 大数据 管理系统 图书 校园网 考试 选题 网络安全 推荐系统 机械 模具 夹具 自动化 数控 车床 汽车 故障 诊断 电机 建模 机械手 去壳机 千斤顶 变速器 减速器 图纸 电气 变电站 电子 Stm32 单片机 物联网 监控 密码锁 Plc 组态 控制 智能 Matlab 土木 建筑 结构 框架 教学楼 住宅楼 造价 施工 办公楼 给水 排水 桥梁 刚构桥 水利 重力坝 水库 采矿 环境 化工 固废 工厂 视觉传达 室内设计 产品设计 电子商务 物流 盈利 案例 分析 评估 报告 营销 报销 会计 | |||||
|
|||||
|
|||||
|
|||||
红外测温技术在生产过程中,在产品质量控制和监测,设备在线故障诊断和安全保护以及节约能源等方面发挥了着重要作用。近20年来,非接触红外人体测温仪在技术上得到迅速发展,性能不断完善,功能不断增强,品种不断增多,适用范围也不断扩大。本论文正是应上述实际需求而设计的红外传感器人体测温系统。
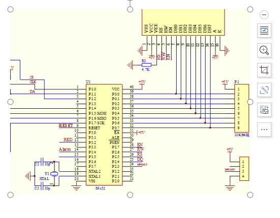
本文通过介绍红外传感器人体测温系统的实现方法来进行改进,结合热释电原理,以STC89C51单片机为其核心控制部件及红外测温探头TN901为基础,对数据进行分析,本设计系统要求采用红外热释电传感器,独立设计温度采集电路,温度采集电路包括光学传感器部分,信号放大器,滤波器,积分器,AD模数转换电路,单片机系统电路,4位数码管电路或者液晶显示。经过单片机的信号处理并将其送出,通过LCD1602显示屏进行显示。这样的好处是可以快速并精准的测量出人体体温,与传统的水银体温计相比,它的优点是测量精准度高、测量时间短、并且方便读数。
关键词:51单片机;红外传感器;人体测温系统;液晶显示屏
Infrared temperature measurement technology plays an important role in product quality control and monitoring,equipment on-line fault diagnosis and safety protection,and energy saving in the production process. In the past 20 years,the non-contact infrared human thermometer has been developed rapidly in technology,the performance is constantly improved,the function is constantly enhanced,the variety is increasing,and the scope of application is also expanding. This paper is the infrared sensor human temperature measurement system designed according to the above practical requirements.
This paper introduces the realization method of infrared sensor human temperature measuring system to improve the data,combined with pyroelectric principle,based on STC89C51 single chip microcomputer as its core control component and infrared temperature measuring probe TN901,this design system needs to adopt infrared pyroelectric sensor,design temperature acquisition circuit independently,temperature acquisition circuit includes optical sensor part,signal amplifier,filter,integrator,AD analog-d converter circuit,single chip microcomputer system circuit,4-digit digital tube circuit or liquid crystal display. After the signal processing and send it out,through the LCD1602 display screen into Line display. The advantage is that the body's temperature can be measured quickly and accurately. Compared with the traditional mercury thermometer,it has the advantages of high precision,short measurement time and easy reading.
Keywords:51 single chip microcomputer;infrared sensor;human temperature measurement system;liquid crystal display screen
目 录
摘 要 I
ABSTRACT II
目 录 III
1绪论 1
1.1选题背景及依据 1
1.2国内外研究现状 1
1.3研究内容 3
2 红外传感器人体测温系统原理及方案设计 4
2.1温度测量技术的概述 4
2.2 红外测温原理及方法 4
2.3 红外传感器人体测温系统的方案介绍 5
3 红外传感器人体测温系统的硬件设计 9
3.1 单片机处理模块 9
3.2 红外测温模块 11
3.3 电源模块 11
3.4 键盘模块 12
3.5 LCD显示模块 12
4 红外传感器人体测温系统的软件设计 13
4.1 主程序模块的设计 13
4.2 红外测温程序模块 14
4.3 键盘扫描程序模块 15
4.4 显示程序模块 15
5 红外传感器人体测温系统仿真调试与分析 17
5.1系统调试 17
5.2 结果分析 18
结 论 20
致 谢 21
参考文献 22
附录一 原理图 23
附录二 元器件清单 24
附录三 程序 25












毕业66资料站 biye66.com ©2015-2026 版权所有 | 微信:15573586651 QQ:3903700237
本站毕业设计和毕业论文资料均属原创者所有,仅供学习交流之用,请勿转载并做其他非法用途.如有侵犯您的版权有损您的利益,请联系我们会立即改正或删除有关内容!