| 设计 任务书 文档 开题 答辩 说明书 格式 模板 外文 翻译 范文 资料 作品 文献 课程 实习 指导 调研 下载 网络教育 计算机 网站 网页 小程序 商城 购物 订餐 电影 安卓 Android Html Html5 SSM SSH Python 爬虫 大数据 管理系统 图书 校园网 考试 选题 网络安全 推荐系统 机械 模具 夹具 自动化 数控 车床 汽车 故障 诊断 电机 建模 机械手 去壳机 千斤顶 变速器 减速器 图纸 电气 变电站 电子 Stm32 单片机 物联网 监控 密码锁 Plc 组态 控制 智能 Matlab 土木 建筑 结构 框架 教学楼 住宅楼 造价 施工 办公楼 给水 排水 桥梁 刚构桥 水利 重力坝 水库 采矿 环境 化工 固废 工厂 视觉传达 室内设计 产品设计 电子商务 物流 盈利 案例 分析 评估 报告 营销 报销 会计 | |||||
|
|||||
|
|||||
|
|||||
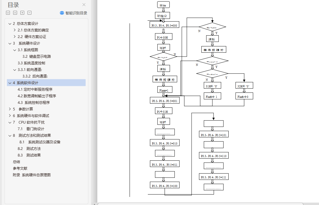
摘 要本系统以AT89C51单片机为核心,主要包括传感器温度采集,A/D模/数转换,按扭操作,单片机控制,数码管数字显示等部分。本系统采用PID算法实现温度控制功能,通过串行通信完成两片单片机信息的交互而实现温度设定、控制和显示。本设计还可以通过串口与上位机(电脑)连接,实现电脑控制。系统设计有体积小、交互性强等优点。为了实现高精度的水温控制,本单片机系统采用PID算法控制和PWM脉宽调制相结合的技术,通过控制双向可控硅改变电炉和电源的接通、断开,从而改变水温加热时间的方法来实现对水温的控制。本系统由键盘显示和温度控制两个模块组成,通过模块间的通信完成温度设定、实温显示、水温升降等功能。具有电路结构简单、程序简短、系统可靠性高、操作简便等特点。关键词:单片机 PID算法 交互性目 录1.引言 42 总体方案设计 52.1总体方案的确定 52.2 硬件方案论证 63 系统硬件设计 93.1系统框图 9A/D 93.3系统温度控制 113.3.1前向通道: 114 系统软件设计 124.1定时中断服务程序 124.2脉宽调制输出子程序 144.3 系统控制总程序 145 参数计算 155.1 系统各模块设计及参数计算 156 系统硬件与软件调试 216.1 单片机基本系统调试 216.2 软件调试 247 CPU软件抗干扰 257.1 看门狗设计 258 测试方法和测试结果 278.1 系统测试仪器及设备 278.2 测试方法 278.3 测试结果 28总结 29参考文献 30







毕业66资料站 biye66.com ©2015-2026 版权所有 | 微信:15573586651 QQ:3903700237
本站毕业设计和毕业论文资料均属原创者所有,仅供学习交流之用,请勿转载并做其他非法用途.如有侵犯您的版权有损您的利益,请联系我们会立即改正或删除有关内容!