设计 任务书 文档 开题 答辩 说明书 格式 模板 外文 翻译 范文 资料 作品 文献 课程 实习 指导 调研 下载 网络教育 计算机 网站 网页 小程序 商城 购物 订餐 电影 安卓 Android Html Html5 SSM SSH Python 爬虫 大数据 管理系统 图书 校园网 考试 选题 网络安全 推荐系统 机械 模具 夹具 自动化 数控 车床 汽车 故障 诊断 电机 建模 机械手 去壳机 千斤顶 变速器 减速器 图纸 电气 变电站 电子 Stm32 单片机 物联网 监控 密码锁 Plc 组态 控制 智能 Matlab 土木 建筑 结构 框架 教学楼 住宅楼 造价 施工 办公楼 给水 排水 桥梁 刚构桥 水利 重力坝 水库 采矿 环境 化工 固废 工厂 视觉传达 室内设计 产品设计 电子商务 物流 盈利 案例 分析 评估 报告 营销 报销 会计
Logo 顶部广告
首页 | 机械毕业设计 | 电子电气毕业设计 | 计算机毕业设计 | 土木工程毕业设计 | 视觉传达毕业设计 | 理工论文 | 文科论文 | 毕设资料 | 帮助中心
今天是: |>>> 您现在的位置:首页>>>>文档详细内容
标题:

基于单片机的自动浇花系统


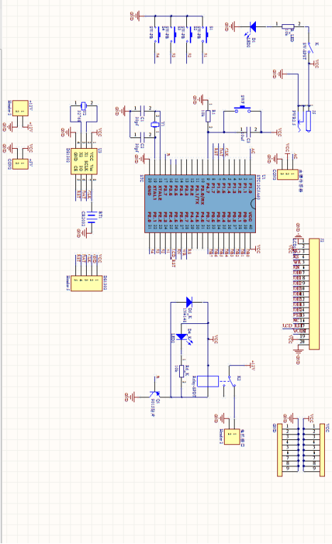
摘要很多家庭都种植有令人赏心悦目的花卉,但是当主人外出几天时,为避免这些花卉处于无人浇水的境地,所以设计一种自动浇花器十分必要的。本系统采用51单片机STC12C5A60S2作为核心控制器,用土壤湿度传感器检测土壤的湿度,并将模拟信号传送给单片机处理,单片机根据传回的信号进行处理,当检测到土壤的湿度低于一定值时,单片机控制继电器阀门,启动抽水泵对花卉进行自动浇水。当土壤湿度超过预设值时停止浇水。该系统不仅实现自动浇花功能,而且用液晶LCD12864实现对土壤湿度的实时显示,同时用DS1302始终芯片显示时间,可以定时浇水、并将浇水的时间和时长记录下来,以便主人了解花卉的生长情况。自动浇花器的实现,节省人力物力,当人们外出的时候,不至于影响花卉的生长,如果在家也可以关断浇花器,手动浇花。关键词:单片机STC12C5A60S2、自动浇花、LCD12864、DS1302AbstractMany families have a pleasing flowers, but when the owner went away for a few days, in order to avoid these flowers have no watering condition, so the design of an automatic watering device is very necessary.The system uses 51 microcontroller STC12C5A60S2 as the core controller, for the detection of soil humidity sensor of humidity, and the analog signals to the SCM, SCM for processing according to the returned signal, when the soil moisture is lower than a certain value, the single chip machine control relay valve, start the pump automatic watering the flowers. When the stop watering the soil moisture exceeds a preset value. The system not only achieves automatic watering function, but also with LCD real-time LCD12864 display on soil moisture, at the same time with the DS1302 chip can always display time, regular watering, and the long record of watering time and, in order to understand the growth of flower master. Automatic watering device, save manpower, when people go out, does not affect the growth of flowers, if at home can also turn off the watering device, manual watering.Keywords: STC12C5A60S2、automatic watering、LCD12864、DS1302目录第一章 前言 11.1 研究背景及意义 11.2自动浇花系统的研究现状 11.3自动浇花系统的发展前景 21.4 内容章节介绍 2第二章 自动浇花系统的方案比较 32.1自动加压法 32.2时间、流量控制法 32.3基于单片机的自动浇花系统 32.4本文研究方法 3第三章 系统的设计 63.1设计思想系统的基本框架 63.2主控制芯片选型 63.3单片机时钟电路 73.4单片机复位电路 83.5稳压电源模块 83.6时钟模块 93.8继电器驱动模块 133.9独立按键模块 143.10液晶显示模块 143.11系统主电路图 16第四章 单片机程序设计 184.1程序模块的划分 184.2总体设计框图 184.3按键扫描流程图 194.4 ADC中断流程图 204.5 定时器中断流程图 214.6子函数流程图 21第五章 系统调试以及误差分析 235.1 系统硬件调试 235.2 系统软件调试 235.3土壤湿度的计算 235.4实验结果分析 245.5误差分析 25第五章 小结 265.1结论 265.2 未来展望 26致谢 27参考文献...........................................................28附件..............................................................................................29









| 关于我们 | 友情链接 | 毕业设计招聘 |

毕业66资料站 biye66.com ©2015-2026 版权所有 | 微信:15573586651 QQ:3903700237

本站毕业设计和毕业论文资料均属原创者所有,仅供学习交流之用,请勿转载并做其他非法用途.如有侵犯您的版权有损您的利益,请联系我们会立即改正或删除有关内容!