| 设计 任务书 文档 开题 答辩 说明书 格式 模板 外文 翻译 范文 资料 作品 文献 课程 实习 指导 调研 下载 网络教育 计算机 网站 网页 小程序 商城 购物 订餐 电影 安卓 Android Html Html5 SSM SSH Python 爬虫 大数据 管理系统 图书 校园网 考试 选题 网络安全 推荐系统 机械 模具 夹具 自动化 数控 车床 汽车 故障 诊断 电机 建模 机械手 去壳机 千斤顶 变速器 减速器 图纸 电气 变电站 电子 Stm32 单片机 物联网 监控 密码锁 Plc 组态 控制 智能 Matlab 土木 建筑 结构 框架 教学楼 住宅楼 造价 施工 办公楼 给水 排水 桥梁 刚构桥 水利 重力坝 水库 采矿 环境 化工 固废 工厂 视觉传达 室内设计 产品设计 电子商务 物流 盈利 案例 分析 评估 报告 营销 报销 会计 | |||||
|
|||||
|
|||||
|
|||||
n 题 目:基于51单片机的水温自动控制系统
n 关键词:NuEdu-SDK-M451,,蓝牙4.0,多重保护电路,多种开启模式
n 水温控制系统
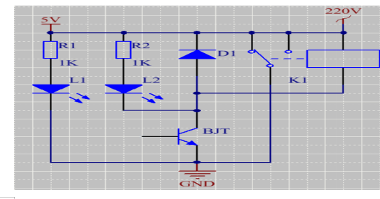
摘要:本设计采用一块单片机(M451)作为水温控制系统的控制核心,实现人工设定温度,自动控制温度,显示水的实时温度等功能。水温测试方式采用集成模拟温度传感器感知器皿中水的温度,并输出的微弱模拟电压信号。对目标温度(40℃~90℃)进行人工设定,并用数码管动态显示水的实时温度。同时系统还通过继电器电路控制加热器件的导通与关闭,达到保持设定温度基本不变的目的。通过试验调试,从而控制加热的时间比例,减小系统的调节时间。温度控制的静态误差≤0.2℃,标定温度≤1℃。
关键词:单片机(M451),蓝牙4.0,多重保护电路,多种开启模式
目录:1 系统设计1.1 设计要求1.1.1 基本要求1.1.2 发挥部分
1.2 系统基本方案1.2.1 各模块的方案选择和论证2 单元电路设计2.1 水温测量电路2.2 AD转换电路2.3 控制电路2.4 数码管动态显示电路2.5继电器电路3 软件设计3.1 PID控制算法介绍3.2 系统应用中的数值量化处理4 系统测试4.1 测试使用的仪器4.2 硬件电路的调试4.2.1 AD电路的调试4.2.2 数码管显示模块的调试5.调试
6.总结
参考文献




毕业66资料站 biye66.com ©2015-2026 版权所有 | 微信:15573586651 QQ:3903700237
本站毕业设计和毕业论文资料均属原创者所有,仅供学习交流之用,请勿转载并做其他非法用途.如有侵犯您的版权有损您的利益,请联系我们会立即改正或删除有关内容!