| 设计 任务书 文档 开题 答辩 说明书 格式 模板 外文 翻译 范文 资料 作品 文献 课程 实习 指导 调研 下载 网络教育 计算机 网站 网页 小程序 商城 购物 订餐 电影 安卓 Android Html Html5 SSM SSH Python 爬虫 大数据 管理系统 图书 校园网 考试 选题 网络安全 推荐系统 机械 模具 夹具 自动化 数控 车床 汽车 故障 诊断 电机 建模 机械手 去壳机 千斤顶 变速器 减速器 图纸 电气 变电站 电子 Stm32 单片机 物联网 监控 密码锁 Plc 组态 控制 智能 Matlab 土木 建筑 结构 框架 教学楼 住宅楼 造价 施工 办公楼 给水 排水 桥梁 刚构桥 水利 重力坝 水库 采矿 环境 化工 固废 工厂 视觉传达 室内设计 产品设计 电子商务 物流 盈利 案例 分析 评估 报告 营销 报销 会计 | |||||
|
|||||
|
|||||
|
|||||
现在各大中城市网约车行业都已普及自动收费器,所以收费器技术的发展已成定局。虽然部分小城市尚未普及,但随着城市化进程日益深化,象征着城市面貌的网约车行业也将飞速发展,收费器普及必将大势所趋,预计未来收费器市场很有前景。收费器作为网约车的一个重要组成部分,关系着网约车司机和乘客双方利益,起着重要的作用,因此,具有良好性能的收费器对广大网约车司机朋友和乘客来说是很必要的。但是现阶段出租汽车的计费系统功能有时候并不能满足网约车司机的意愿。
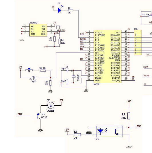
本课题是网约车收费器系统的设计。整个系统是以89C52单片机为中心,采用红外传感器对电机叶片模拟车轮进行计数,实现对网约车里程的测量,并最终计算出结果。其中采用寄存器芯片AT24C02使系统在掉电的时候对单价、里程、等信息进行存储,人机交换界面采用的是1602液晶屏显示,为显示清晰使LCD背光实时打开。本电路设计的网约车收费器不但能实现计价的功能,同时还能实现根据白天、黑天调整计价模式,能处理中途等待,最终经检测本设计基本实现了设计要求的基本部分。
关键词:单片机;网约车收费器;AT24C02
Now all the large and medium-sized cities and the industry of the urban and large-sized cities have popularized the automatic charging device, so the development of the charging technology has been established. Although some small cities have not yet been popularized, with the deepening of the process of urbanization, the industry of the network of the city, which is a symbol of the city, will develop rapidly, and the popularization of the charging device will become a trend, and it is expected that the market for future fees will be promising. As an important part of the network, the charging device plays an important role in the interests of the driver and the passenger of the network. Therefore, the charging device with good performance is necessary for the driver's friend and the passenger of the network. But at the present stage, the accounting system work of the taxi Sometimes it doesn't satisfy the wishes of the ride-hailing driver.
This paper is the design of the toll collector system. The whole system takes 89C52 single chip microcomputer as the center, uses infrared sensor to count the simulated wheel of motor blade, realizes the measurement of mileage of network ride, and finally calculates the result. The register chip AT24C02 is used to store the unit price, mileage, and other information when the system loses power. The man-machine exchange interface adopts 1602 LCD display, which makes the LCD backlight open in real time in order to display clearly. The network toll hailing device designed in this circuit can not only realize the function of pricing, but also adjust the pricing mode according to the day and dark day, which can be processed. The way to wait, and finally tested the design basically realized the basic part of the design requirements.
Key words: single chip microcomputer; network taxi toll collector; AT24C02
目 录
第1章 概 述 1
1.1 设计目的 1
1.2 课题背景 1
1.3 课题意义 2
1.4 国内外研究现状 2
1.5 主要内容 3
第2章 方案分析 4
2.1 方案论证与比较 4
2.2 硬件设计说明 5
2.3 系统的工作原理 6
2.4 本章小结 6
第3章 硬件系统设计 7
3.1 单片机的简介 7
3.2 时钟电路 9
3.3 复位电路 9
3.4 液晶显示电路 10
3.5 掉电存储单元设计 12
3.6 按键设计 13
3.7 空车牌模块 14
3.8 电机模块 15
3.9 红外传感器电路 15
3.10 本章小结 16
第4章 软件设计 17
4.1 软件设计方案选择 17
4.2 系统程序设计 17
4.3 主程序模块 17
4.4 掉电保护模块 19
4.6 显示模块 21
4.8 几个关键模块设计 23
4.9本章小结 25
第5章 改进方案、仿真和调试 26
5.1 电路元件检测 26
5.2 软件仿真步骤 26
5.3 硬件检测 27
5.4 系统联调 28
5.5 改进方案 28
5.6 实物图片 29
5.7本章小结 30
结 论 31
参考文献 32
致 谢 33
附录1 34
附录2 44
附录3 45












毕业66资料站 biye66.com ©2015-2026 版权所有 | 微信:15573586651 QQ:3903700237
本站毕业设计和毕业论文资料均属原创者所有,仅供学习交流之用,请勿转载并做其他非法用途.如有侵犯您的版权有损您的利益,请联系我们会立即改正或删除有关内容!