| 设计 任务书 文档 开题 答辩 说明书 格式 模板 外文 翻译 范文 资料 作品 文献 课程 实习 指导 调研 下载 网络教育 计算机 网站 网页 小程序 商城 购物 订餐 电影 安卓 Android Html Html5 SSM SSH Python 爬虫 大数据 管理系统 图书 校园网 考试 选题 网络安全 推荐系统 机械 模具 夹具 自动化 数控 车床 汽车 故障 诊断 电机 建模 机械手 去壳机 千斤顶 变速器 减速器 图纸 电气 变电站 电子 Stm32 单片机 物联网 监控 密码锁 Plc 组态 控制 智能 Matlab 土木 建筑 结构 框架 教学楼 住宅楼 造价 施工 办公楼 给水 排水 桥梁 刚构桥 水利 重力坝 水库 采矿 环境 化工 固废 工厂 视觉传达 室内设计 产品设计 电子商务 物流 盈利 案例 分析 评估 报告 营销 报销 会计 | |||||
|
|||||
|
|||||
|
|||||
目前,青少年视力低下已成为国内外共同关心的问题。资料显示,我国小学生视力低下率为26.96%,初中生53.43%,高中生72.8%,大学生77.95%。特别是调查显示50%以上的学生及家长缺乏视力保健最基本的科普知识,不懂得不提前预防和及时治疗近视的危害性,因而有41.6%视力低下的学生并未采取任何矫正措施,又缺专业机构的治疗。
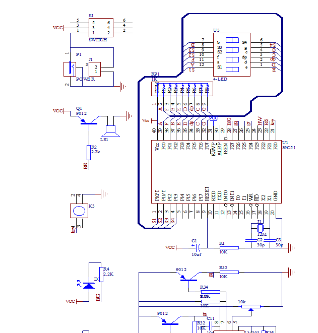
基于以上原因,本论文提出了智能红外视力保护仪的设计思路。智能红外视力保护仪主要包含测距、感光和定时三大功能。其中测距和感光模块由相应功能的传感器构成,能实现对使用者距离与周围光线强弱的检测和报警功能。处理模块由STC89C51单片机运行程序构成,能实现对学习时间进行定时并通过报警来提示时间已到的功能。总体上讲,本设计的这三个功能能同时生效,并通过报警灯闪烁和蜂鸣器报警的方式提醒使用者注意用眼卫生。
本文通过实践证明该视力保护器可行且可靠性很好,使用方便。本文期望通过该电子硬件的制作和理论的研究,能为后期进一步设计多功能视力保护器并采取合理措施提高视力保护的有效性提供可靠和有效的数据源和信息依据。
关键词:传感器,测距,红外,视力保护
At present, adolescent eyesight has become the domestic and international issues of common concern. Data show that China's primary vision, low rate of 26.96%, 53.43% junior high school students, 72.8% senior high school students, college students 77.95%. Especially the survey shows that 50% more of the students and parents lack of vision care the most basic science knowledge,harmfulness does not know ahead of time is not timely prevention andtreatment of myopia, thus there are 41.6% low vision students did not take any corrective measures, treatment and lack of professional organizations.
Based on the above reasons, this paper puts forward intelligent infrared vision protection design instrument. Intelligent infraredeyesight protecting instrument mainly includes the location, sensitiveand timing of three functions. The location and the photosensitivesensor module is composed of the corresponding functions, can realize the detection of the user distance and ambient light intensityand alarm function. The processing module is composed ofSTC89C51 microcontroller running the program, can realize time and through the alarm to prompt the time has come for the function oflearning time. Generally speaking, the three function of this designcan in effect at the same time, and through the alarm lights andbuzzer alarm way to remind users to pay attention to eye health.
In this paper, through the practice proved the vision protector is feasible and has good reliability, easy to use. In this paper, through the study of the electronic hardware production and theoretical, for the latter part of the further design of multi-function vision protectionand provide the reliable and effective source of data and informationon the basis of improving the effectiveness of vision protection and reasonable measures taken.
Keywords: Sensor, ranging, infrared, eyesight protection
目录
摘 要 1
ABSTRACT 2
第一章 绪论 4
1.1课题的选题背景 4
1.2国内外发展现状 5
1.3本论文主要研究内容 6
1.3.1主要内容 6
1.3.2基本要求 7
第二章 学生视力保护仪总系统设计 8
2.1系统总框图 8
2.2单片机的选择 8
2.3传感器的选择 9
2.4编程语言的选择 9
第三章 系统硬件电路的设计 11
3.1系统硬件总电路构成 11
3.2单片机系统 11
3.2.1单片机引脚介绍 12
3.2.2单片机最小系统 16
3.3显示系统 17
3.3.1 LED提示电路 17
3.3.2数码管显示 18
3.4蜂鸣器报警电路 19
3.5按键电路 20
3.6光敏模块电路 22
3.7测距电路 23
第四章 系统软件程序的设计 25
4.1Keil C51软件平台 25
4.2程序的模块化划分 26
第五章 结论及展望 28
参考文献 29
附录 A 31
附录 B 32
致 谢 38






毕业66资料站 biye66.com ©2015-2026 版权所有 | 微信:15573586651 QQ:3903700237
本站毕业设计和毕业论文资料均属原创者所有,仅供学习交流之用,请勿转载并做其他非法用途.如有侵犯您的版权有损您的利益,请联系我们会立即改正或删除有关内容!