| 设计 任务书 文档 开题 答辩 说明书 格式 模板 外文 翻译 范文 资料 作品 文献 课程 实习 指导 调研 下载 网络教育 计算机 网站 网页 小程序 商城 购物 订餐 电影 安卓 Android Html Html5 SSM SSH Python 爬虫 大数据 管理系统 图书 校园网 考试 选题 网络安全 推荐系统 机械 模具 夹具 自动化 数控 车床 汽车 故障 诊断 电机 建模 机械手 去壳机 千斤顶 变速器 减速器 图纸 电气 变电站 电子 Stm32 单片机 物联网 监控 密码锁 Plc 组态 控制 智能 Matlab 土木 建筑 结构 框架 教学楼 住宅楼 造价 施工 办公楼 给水 排水 桥梁 刚构桥 水利 重力坝 水库 采矿 环境 化工 固废 工厂 视觉传达 室内设计 产品设计 电子商务 物流 盈利 案例 分析 评估 报告 营销 报销 会计 | |||||
|
|||||
|
|||||
|
|||||
摘 要
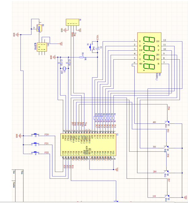
近年来,随着我国居民消费水平的提高,我国汽车保有量始终位于上升状态。目前,我国因车辆碰撞而导致的交通事故之多已不容忽视,汽车倒车防碰撞报警装置可用于提醒驾驶人注意同后方障碍物保持距离,能起到降低交通事故发生率的作用。本装置的设计分为硬件设计和软件设计两部分,通过超声波进行测距,在设计过程中,先根据预设的报警功能将电路图设计出来,接着再依据所设计电路图把各个模块和相应的线路进行焊接,随后编写程序烧入STC89C52单片机芯片中并进行调试。本装置通过3节1.5V干电池进行供电,在接通电源并按下开关按键后,显示模块随即显示出装置最前端与前方遮挡物之间的距离,若两者距离大于50厘米小于等于380厘米,则只有显示模块指示当前的距离;若距离缩小到大于25厘米小于等于50厘米时蜂鸣器开始蜂鸣,报警灯开始闪烁;当距离进一步缩小到25厘米以内时,蜂鸣、闪烁的频率都会立即升高并持续报警,起到防止车辆发生碰撞的作用。
关键词:防碰撞,STC89C52单片机,超声波
Abstract
In recent years, with the improvement of the consumption level of Chinese residents, China's car ownership has always been on the rise.
At present, the traffic accident caused by the vehicle collision of not allow to ignore, anti-collision warning device can be used to alert the driver with the rear obstacle distance, can reduce the incidence of traffic accidents.
The design of the apparatus is divided into two parts, the hardware design and software design through the ultrasonic distance
measurement, in the design process, first according to the preset alarm circuit diagram design, then according to the designed circuit
diagram the various modules and the corresponding circuit for welding, then write program burn-in STC89C52 single-chip chip and debug. This device through the 3 section 1.5 V battery power supply, after connect the power and press the switch button,
display module and the device is the distance between the front and the obstructions ahead, more than 50 centimeters if the distance
between less than or equal to 380 cm, only display indicates the current distance; If the distance is reduced to more than 25cm less than or equal to 50cm, the buzzer starts to buzz and the alarm lights start flashing.When
the distance is further reduced to within 25 centimeters, the buzzer and flicker frequency will rise immediately and continue to alarm,
which will prevent the vehicle from colliding.
Keywords: Anti-collision, STC89C52 single-chip, Ultrasonic
目 录
1 绪论 1
1.1 背景 1
1.2 国外研究情况 1
1.3 超声波测距的优势 2
2 基本原理 3
2.1 超声波简介 3
2.2 超声波基本特性 4
2.3 超声波模块简介 5
2.4 超声波传感器原理 6
2.5 超声波的测距原理 6
3 总体方案 8
4 硬件实现 9
4.1 电路 9
4.1.1 主控制最小系统电路 10
4.1.2 时钟电路 11
4.1.3 蜂鸣报警电路 11
4.1.4 复位电路 12
4.1.5 显示模块电路 13
4.2 硬件焊接与安设 13
5 软件实现 14
5.1 主程序工作流程图 14
5.2 超声波探测程序流程图 15
6 检验与总结 16
6.1 检验 16
6.2 总结 17
参考文献 18
致谢19
附录 程序 20









毕业66资料站 biye66.com ©2015-2026 版权所有 | 微信:15573586651 QQ:3903700237
本站毕业设计和毕业论文资料均属原创者所有,仅供学习交流之用,请勿转载并做其他非法用途.如有侵犯您的版权有损您的利益,请联系我们会立即改正或删除有关内容!