| 设计 任务书 文档 开题 答辩 说明书 格式 模板 外文 翻译 范文 资料 作品 文献 课程 实习 指导 调研 下载 网络教育 计算机 网站 网页 小程序 商城 购物 订餐 电影 安卓 Android Html Html5 SSM SSH Python 爬虫 大数据 管理系统 图书 校园网 考试 选题 网络安全 推荐系统 机械 模具 夹具 自动化 数控 车床 汽车 故障 诊断 电机 建模 机械手 去壳机 千斤顶 变速器 减速器 图纸 电气 变电站 电子 Stm32 单片机 物联网 监控 密码锁 Plc 组态 控制 智能 Matlab 土木 建筑 结构 框架 教学楼 住宅楼 造价 施工 办公楼 给水 排水 桥梁 刚构桥 水利 重力坝 水库 采矿 环境 化工 固废 工厂 视觉传达 室内设计 产品设计 电子商务 物流 盈利 案例 分析 评估 报告 营销 报销 会计 | |||||
|
|||||
|
|||||
|
|||||
××××××系2019 届本科毕业论文(设计)
基于Multisim的LC正弦波振荡器的设计与仿真
专 业
姓 名
学 号
指 导 教 师
完 成 时 间
陕西 商洛
独创性声明
本人声明所呈交的论文是我个人在导师指导下进行的研究工作及取得的研究成果。尽我所知,除了文中特别加以标注和致谢的地方外,论文中不包括其他人已经发表或撰写过的研究成果,也不包含为获得商洛学院或其他教育机构的学位或证书而使用过的材料。与我一同工作的同志对本研究所做的任何贡献均已在论文中作了明确的说明并表示了谢意。
学位论文作者签名:_________________ 日期:_________________
关于论文使用授权的说明
本人完全了解商洛学院有关保留、使用学位论文的规定,即:学校有权保留送交论文的复印件,允许论文被查阅和借阅;学校可以公布论文的全部或部分内容,可以采用影印、缩印或其他复制手段保存论文。
□公开 □保密(____年____月) (保密的学位论文在解密后应遵守此协议)
签名: 导师签名: 日期:
目 录
1、绪论 1
1.1选题背景及意义 1
1.2国内外研究现状 1
1.3研究主要内容 2
2、系统整体设计 3
2.1开发环境Multisim的介绍 3
2.2方案比较与论证 4
2.2.1振荡电路方案选择 4
2.2.2 控制电路设计方案 4
2.3系统整体设计 5
3、工作原理、硬件电路的设计和参数的计算 6
3.1 反馈振荡器的原理和分析 6
3.2电容三点式振荡单元 7
3.2.1三点式振荡器的基本工作原理 8
3.2.2电容三点式振荡器 8
3.2.3 电感三点式振荡器 9
3.2.4改进型电容三点式振荡器 10
3.3 电路连接及其参数计算 10
4、总体电路设计和仿真分析 12
4.1组建仿真电路 12
4.2仿真的振荡频率和幅度 12
4.3误差分析 14
5、总结 15
参考文献 16
附 录 17
附录Ⅰ元器件清单 17
附录Ⅱ电路总图 17
基于Multisim的LC正弦波振荡器的设计与仿真
××××专业学生 学生姓名
指导教师 指导教师姓名(小四宋体)
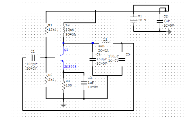
摘要:振荡器在现代生活中的应用广泛,无论是无线电测量仪器还是电气设备以及电子设备都离不开振荡器。振荡器是一类靠自身振荡而非外信号激励,把自身的直流电能变成交流电能的振荡装置,其绝大多数的振荡器采用的是LC振荡回路的形式来产生振荡,所以我们将以LC振荡器为研究的主题。LC振荡器的类型有很多种,具有代表性的是反馈型LC振荡器,反馈型分为电感反馈式和电容反馈式,其中电容反馈式更加具有使用价值。电容反馈式中具有代表性的就是克拉泼电路和西勒电路。本文主要以西勒振荡器为基础设计一个改进型的席勒振荡器,使振荡器具有稳定的输出正弦波信号。本设计描述了电压控制LC振荡器的设计思路,实现的方法及测试方法和测试结果。本设计采用西勒振荡器作为振荡器的主体部分,解决了基本三点式振荡设计改变振荡频率必改变反馈系数的矛盾,设计一个改进型电容三点式正弦波振荡器,即西勒振荡器。系统由三个部分组成:西勒振荡器、射极跟随器和电压放大电路。西勒振荡器用于产生正弦波;射极跟随器作为缓冲级,减弱后级对前级的影响;为达到输出电压指标,加一级电压放大。最终电压放大电路输出频率为5~10MHz,输出电压为0~5V,频率稳定度较高。电路尽可能复杂些并且电路设计过程要有详细分析,在multisim上创建仿真电路,进行Multisim仿真实验;得出仿真结果和分析。
关键词:Multisim ;电容三点式;正弦波振荡器;三点式振荡器
Design and Simulation of LC Sine Wave oscillator based on Multisim
Student majoring in ×××× Name
Tutor Name(小四Times New Romar)
Abstract:Oscillator is widely used in modern life. It can not be separated from radio measuring instrument,electrical equipment and electronic equipment. Oscillator is a kind of oscillatory device which converts its DC electric energy into AC electric energy by means of its own oscillation rather than external signal excitation. Most of its oscillators use the form of LC oscillatory circuit to produce oscillations. Therefore,we will focus on LC oscillators. There are many types of LC oscillators,which are representative of feedback LC oscillators. Feedback types are divided into inductance feedback type and capacitance feedback type,in which capacitance feedback type is more valuable. Capacitor feedback intermediate The representative is the Clapper circuit and the Siler circuit. In this paper,an improved Schiller oscillator is designed based on the Schiller oscillator,which makes the oscillator have a stable output sinusoidal signal.
This design describes the design idea,implementation method,test method and test results of voltage-controlled LC oscillator. In this design,the Schiller oscillator is used as the main part of the oscillator,which solves the contradiction that the basic three-point oscillator design must change the feedback coefficient when the oscillator frequency is changed,and an improved capacitor three-point sine wave oscillator,that is,the Siller oscillator,is designed. The system consists of three parts: Schiller oscillator,emitter follower and voltage amplifier circuit. The Schiller oscillator is used to produce sine wave; the emitter follower acts as a buffer stage to weaken the influence of the rear stage on the front stage; in order to achieve the output voltage target,the first-order voltage amplification is added. Final voltage The output frequency of the amplifier circuit is 5 ≤ 10 MHz,the output voltage is 0 ≤ 5 V,and the frequency stability is high. The circuit is as complex as possible and the circuit design process should be analyzed in detail. The simulation circuit is created on multisim and the Multisim simulation experiment is carried out,and the simulation results and analysis are obtained.
Key words:Multisim;three-point capacitor;sine wave oscillator;three-point oscillator






毕业66资料站 biye66.com ©2015-2026 版权所有 | 微信:15573586651 QQ:3903700237
本站毕业设计和毕业论文资料均属原创者所有,仅供学习交流之用,请勿转载并做其他非法用途.如有侵犯您的版权有损您的利益,请联系我们会立即改正或删除有关内容!