| 设计 任务书 文档 开题 答辩 说明书 格式 模板 外文 翻译 范文 资料 作品 文献 课程 实习 指导 调研 下载 网络教育 计算机 网站 网页 小程序 商城 购物 订餐 电影 安卓 Android Html Html5 SSM SSH Python 爬虫 大数据 管理系统 图书 校园网 考试 选题 网络安全 推荐系统 机械 模具 夹具 自动化 数控 车床 汽车 故障 诊断 电机 建模 机械手 去壳机 千斤顶 变速器 减速器 图纸 电气 变电站 电子 Stm32 单片机 物联网 监控 密码锁 Plc 组态 控制 智能 Matlab 土木 建筑 结构 框架 教学楼 住宅楼 造价 施工 办公楼 给水 排水 桥梁 刚构桥 水利 重力坝 水库 采矿 环境 化工 固废 工厂 视觉传达 室内设计 产品设计 电子商务 物流 盈利 案例 分析 评估 报告 营销 报销 会计 | |||||
|
|||||
|
|||||
|
|||||
本科生毕业论文(设计)进展情况记录表
学 院
数学与数据科学学院
专业班级
信计211
姓 名
学 号
序号
日 期
指导方式
指导内容
(请注明当面、QQ、微信、邮箱或其他等指导方式,指导情况提供图片作为支撑材料附在该表后)
1
2025年4月4日
其他
这是一种不太好的设计,教师姓名与教师用户是一一对应的,怎么同时引用外键,包括学生用户与学生姓名。
回过头看你的ER图与数据表,是冗余设计的,老师上一门课,就有一个programming_course_id记录了教师id,通过教师id找到教师名称,其他数据关于某个学生上那门课,就通过programming_course_id去找教师id与姓名,不需要所有都有教师id等信息,完全可以建立view视图来关联,而不是设计一个冗余的数据结构,完全是对应一个excel表格,没有按照第三范式来设计,再好好设计。
2
2025年4月5日
其他
ER图设计有问题,如teacher_users怎么有这么多外键,但下方数据表中却没有相关字段属性,没有理解好实体之间的1对多的关系!其中有个属性叫teacher_mobile_phone 改为电话,其他英文都改为中文包括显示的实体名称等
3
2025年4月5日
Git
对于系统的章节,概要设计和详细设计要分开设计,单独成为一个目录,概要设计主要设计系统的大概业务信息。详细设计要有具体的接口方法,详细设计和系统实现也要分开为俩个目录。
4
2025年4月6日
Git
导师帮助我修改论文部分表述,提醒对于表格,图片后缀不能1.1这种类型,直接图1,图2,表1,表2这样按顺序就可以。前缀数字的位置有问题,超过了下面首行缩进2字符的位置,没有两行对齐。
5
2025年4月7日
Git
标题不需要段前距。设计完ER图,就要列出你设计的实体与属性然后才设计具体的数据表
6
2025年4月7日
Git
对于需求分析那里,老师指导我不要画数据流图,要画uml的业务流程图,并教导我如何画业务流程图。
7
2025年4月8日
Git
老师指导我论文中的ER图,不要使用visio画图,要使用专业的画图软件,如powerdesigner等软件,对于我绘制的图型不正确会指出错误地方,并重点使用批注在旁边指出。
8
2025年4月8日
Git
老师指导我论文中的ER图一定要看看设计,要区别功能依赖与数据依赖,比如“网站公告”有两条“关系”,他需要知道是那个管理员发布的(数据依赖),而学生用户可以查看公告(功能操作),但该公共不需要保存学生用户的ID或属性。同样,“管理员”可以管理“教师用户”,但“教师用户”实体并不需要保存哪个管理员来管理它这个管理员相关的数据。好好理解,重画。因为你是先设计数据表,再来画ER图,真实场景应该是先画ER图,由ER图的软件导出数据表。
学生签名:
校内指导教师签名:
校外指导教师签名:
本科生毕业论文(设计)中期检查表
论文(设计)题目
基于Spring Boot的少儿编程管理系统设计与实现
指导教师姓名
专业班级
信计211
学生姓名
学 号
论文(设计)起始时间
2024年 12月 15日
论文进度
£ 提前完成
R正常进行
£延期滞后(请写出原因)
工作态度情况(学生对毕业论文(设计)的认真程度、纪律及出勤情况)
£认真
R较认真
£一般
£ 不认真
查阅文献资料的能力
R强
£较强
£ 一般
£差
中期质量评价(学生已完成部分的工作质量情况)
£ 优
R 良
£ 中
£ 差
能否按期完成毕业论文(设计)的评估
R 能 £ 否
学生与指导教师有关毕业论文(设计)的原始材料是否保存齐全
R是 £ 否
存在问题及解决办法:
在需求分析阶段,对用户角色权限划分的颗粒度把控不够精细,初期未充分考虑到部分特定但并非核心的教学或管理场景,导致系统功能扩展性存在一定局限。后续计划建立可动态调整的权限模型,按具体活动或任务场景划分用户角色,以灵活适应多样化的临时权限需求。
指导教师签名:
2025年 1 月 9 日
教学单位审核意见:
同意。
教学副院长签名:
2025年 1 月9 日
本科生毕业论文(设计)答辩记录表
学院:数学与数据科学学院 专业班级: 信计211 学号:
答辩人:
记录内容
问题1:代码编译器是什么?如何实现?
答:基于iframe框架的代码编译器,直接拿过来用,对结果进行处理,调用这个接
口。
问题2:学习计划包括哪些?
答:学习目标,时间分配,学习建议,学习的课程,学生用户和教学用户。
问题3:系统哪个功能比较复杂,花的时间比较多?
答:系统最复杂的功能是班级生命周期管理,其核心涵盖课程编排审批、讲师/学员动
态分配、教学进度跟踪与结课数据结算。
记录人(签名): 2025 年 5月9 日
说明:本表为学生答辩的原始记录,需记录答辩委员会所提出的主要问题及答辩人的回答,要求简洁、明了,本页不够可另附页。
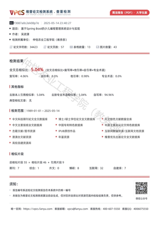
毕业论文(设计)查重报告简洁版

毕业66资料站 biye66.com ©2015-2026 版权所有 | 微信:15573586651 QQ:3903700237
本站毕业设计和毕业论文资料均属原创者所有,仅供学习交流之用,请勿转载并做其他非法用途.如有侵犯您的版权有损您的利益,请联系我们会立即改正或删除有关内容!