| 设计 任务书 文档 开题 答辩 说明书 格式 模板 外文 翻译 范文 资料 作品 文献 课程 实习 指导 调研 下载 网络教育 计算机 网站 网页 小程序 商城 购物 订餐 电影 安卓 Android Html Html5 SSM SSH Python 爬虫 大数据 管理系统 图书 校园网 考试 选题 网络安全 推荐系统 机械 模具 夹具 自动化 数控 车床 汽车 故障 诊断 电机 建模 机械手 去壳机 千斤顶 变速器 减速器 图纸 电气 变电站 电子 Stm32 单片机 物联网 监控 密码锁 Plc 组态 控制 智能 Matlab 土木 建筑 结构 框架 教学楼 住宅楼 造价 施工 办公楼 给水 排水 桥梁 刚构桥 水利 重力坝 水库 采矿 环境 化工 固废 工厂 视觉传达 室内设计 产品设计 电子商务 物流 盈利 案例 分析 评估 报告 营销 报销 会计 | |||||
|
|||||
|
|||||
|
|||||
目录
一、背景
(2)使产生、传输和利用电能的效率降低;
(4)引起继电保护和自动装置误动作。
二、谐波抑制简介
三、交流侧的被动型谐波抑制方案
2.1 无源滤波器
k 2U
3.滤除hn 次谐波,电抗器大小为:
4.电抗器的电阻为:
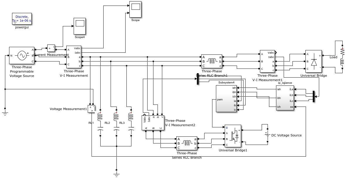
2.2 有源电力滤波器
2.3 混合型滤波器
四、总结
伴随着各种电力装置在电力系统中得到广泛的应用,使得电网中谐波的危害严重,由于谐波的存在,使得电网的稳定性能较差,电能质量变坏,用电设备受损等等事故不断发生。因此近些年来对谐波的抑制研究越来越受到重视。
电压和电流谐波对电力系统内部的主要危害可以归纳为:
(1)引起电力系统内部的并联谐振和串联谐振,使得谐波含量放大,造成并联电容器过热甚至毁坏
(2)使产生、传输和利用电能的效率降低;
(3)使电气设备绝缘老化或者过热、振动、产生噪音,缩短它们的使用寿命,基至发生故障或烧毁;
(4)引起继电保护和自动装置误动作。
对电力系统外部,谐波的危害则表现为对通信以及电子设备产生严重干扰。因此,谐波研究对于减轻直至消除这些危害,对于供电和用电设备的节能,乃至于对整个社会能源利用率的提高,都具有极其重要的意义。












毕业66资料站 biye66.com ©2015-2026 版权所有 | 微信:15573586651 QQ:3903700237
本站毕业设计和毕业论文资料均属原创者所有,仅供学习交流之用,请勿转载并做其他非法用途.如有侵犯您的版权有损您的利益,请联系我们会立即改正或删除有关内容!