| 设计 任务书 文档 开题 答辩 说明书 格式 模板 外文 翻译 范文 资料 作品 文献 课程 实习 指导 调研 下载 网络教育 计算机 网站 网页 小程序 商城 购物 订餐 电影 安卓 Android Html Html5 SSM SSH Python 爬虫 大数据 管理系统 图书 校园网 考试 选题 网络安全 推荐系统 机械 模具 夹具 自动化 数控 车床 汽车 故障 诊断 电机 建模 机械手 去壳机 千斤顶 变速器 减速器 图纸 电气 变电站 电子 Stm32 单片机 物联网 监控 密码锁 Plc 组态 控制 智能 Matlab 土木 建筑 结构 框架 教学楼 住宅楼 造价 施工 办公楼 给水 排水 桥梁 刚构桥 水利 重力坝 水库 采矿 环境 化工 固废 工厂 视觉传达 室内设计 产品设计 电子商务 物流 盈利 案例 分析 评估 报告 营销 报销 会计 | |||||
|
|||||
|
|||||
|
|||||
全连接神经网络的垃圾邮件分类
目录
全连接神经网络的垃圾邮件分类
一、选题背景
二、方案论证(设计理念)
1、运行环境
编程语言:Python
2、监督学习
3、全连接神经网络
4、交叉熵损失函数
5、反向传播的网络训练与优化器
三、过程论述
1、全连接神经网络的垃圾邮件分类算法流程图
2、导入Python中使用到的数据分析库与深度学习库
②Pandas:数据载入及分析的工具。
⑤torchviz:神经网络的可视化工具库。
3、数据下载与收集
4、数据集的初探索与划分
5、数据的归一处理
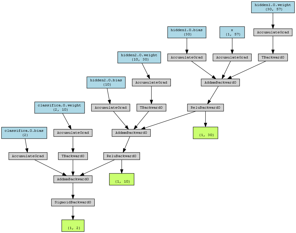
6、全连接神经网络分类器的搭建
7、网络的可视化
8、使用预处理后的数据训练模型
9、优化器――训练全连接神经网络
四、结果分析
1、计算模型垃圾邮件识别最终精度
2、分类报告――精确度和召回率
3、对比实验――数据标准化与非标准化
五、课程设计总结
参考文献
一、选题背景
垃圾邮件没有一个统一的定义,一般被理解为“不请自到的邮件”还有一些垃圾邮件是因为它所带的附件包含有病毒,或所含的链接是一个病毒网站,垃圾邮件过滤就是识别出所接收到的邮件中哪些邮件是对接收方完全没有意义的邮件,并进行拦截,删除等操作。有些垃圾邮件发送组织或是非法信息传播者,为了大面积散布信息,常采用多台机器同时巨量发送的方式攻击邮件服务器,造成邮件服务器大量带宽损失,并严重干扰邮件服务器进行正常的邮件递送工作。












毕业66资料站 biye66.com ©2015-2026 版权所有 | 微信:15573586651 QQ:3903700237
本站毕业设计和毕业论文资料均属原创者所有,仅供学习交流之用,请勿转载并做其他非法用途.如有侵犯您的版权有损您的利益,请联系我们会立即改正或删除有关内容!