| 设计 任务书 文档 开题 答辩 说明书 格式 模板 外文 翻译 范文 资料 作品 文献 课程 实习 指导 调研 下载 网络教育 计算机 网站 网页 小程序 商城 购物 订餐 电影 安卓 Android Html Html5 SSM SSH Python 爬虫 大数据 管理系统 图书 校园网 考试 选题 网络安全 推荐系统 机械 模具 夹具 自动化 数控 车床 汽车 故障 诊断 电机 建模 机械手 去壳机 千斤顶 变速器 减速器 图纸 电气 变电站 电子 Stm32 单片机 物联网 监控 密码锁 Plc 组态 控制 智能 Matlab 土木 建筑 结构 框架 教学楼 住宅楼 造价 施工 办公楼 给水 排水 桥梁 刚构桥 水利 重力坝 水库 采矿 环境 化工 固废 工厂 视觉传达 室内设计 产品设计 电子商务 物流 盈利 案例 分析 评估 报告 营销 报销 会计 | |||||
|
|||||
|
|||||
|
|||||
本 科 毕 业 设 计
(2024届)
题目:基于JavaWeb的流浪动物救助与领养系统的设计与实现
学生姓名
XXX
学 号
XXXXXX
二级学院
XXXXXX
专业班级
XXXXXXXXXXX
指导教师
XXX
填写日期
2023年05月
本科毕业设计诚信承诺书
学生姓名
二级学院
指导教师
学 号
专业班级
毕业设计题目
基于JavaWeb的流浪动物救助与领养系统的设计与实现
学 生 承 诺
我承诺在毕业设计活动中遵守学校有关规定,恪守学术规范。在本人的毕业设计中未剽窃、抄袭他人的学术观点、思想和成果,未篡改实验数据,未侵犯任何方面的知识产权,如有违规行为发生愿承担一切责任,接受学校的处理。
学生(签名):
年 月 日
指 导 教 师 承 诺
我承诺在指导学生设计活动中遵守学校有关规定,恪守学术规范。经本人认真核查,该同学的设计中未发现有剽窃、抄袭他人的学术观点、思想和成果的现象,未发现篡改实验数据,未发现侵犯任何方面的知识产权。如果违反以上承诺,本人愿意接受学校的处理。
指导教师(签名):
年 月 日
本科毕业设计(论文)保密书
学生姓名
二级学院
指导教师
学 号
专业班级
毕业设计(论文)题目
基于JavaWeb的流浪动物救助与领养系统的设计与实现
申请保密原因:
学生(签名):
年 月 日
指导老师意见:
指导教师(签名):
年 月 日
二级学院意见:
二级学院院长(签章):
年 月 日
基于JavaWeb的流浪动物救助与领养系统的设计与实现
本论文基于JavaWeb技术,设计和实现了一个流浪动物救助与领养系统。该系统采用Java语言开发设计,后端使用了Spring Boot框架,前端技术选用了Thymeleaf,并使用Intellij IDEA作为开发工具,MySQL作为数据库。系统采用B/S架构,旨在提供一个方便、高效且用户友好的平台,促进流浪动物救助和领养工作的开展。
在系统的设计与实现过程中,首先进行需求分析和系统设计,确定了系统的功能模块和交互界面。接着利用Spring Boot框架进行后端开发,实现用户管理、流浪动物信息管理、领养申请处理等核心功能。同时,通过Thymeleaf技术实现了页面动态渲染和数据交互,提升了用户体验。
本项目使用MySQL作为底层数据库,存储和管理系统所需的数据。利用数据库技术,实现了数据的持久化存储和高效查询。此外,通过数据库的事务管理和权限控制,保证了系统数据的安全性和一致性。
实验结果表明,该流浪动物救助与领养系统能够满足用户的需求,提供便捷的流浪动物信息发布、领养申请和处理流程,并实现了良好的用户界面和交互体验。系统的设计与实现在提高流浪动物救助和领养工作的效率和透明度方面具有积极意义。
综上所述,本论文基于JavaWeb技术成功设计与实现了一个流浪动物救助与领养系统,通过合理的架构设计和技术选型,为促进流浪动物福利保护做出了贡献。未来可以进一步优化系统功能和性能,扩展系统的拓展性和可持续发展,促进更多人参与到流浪动物救助与领养事业中。
关键词:动物救助;流浪动物管理;SPringBoot;Java;MySQL
In this paper, we design and implement a stray animal rescue and adoption system based on JavaWeb technology. The system is developed in Java language, using the Spring Boot framework in the back end, Thymeleaf in the front-end technology, and Intellij IDEA as the development tool and MySQL as the database.
The system adopts the B / S architecture, which aims to provide a convenient, efficient and user-friendly platform to promote the rescue and adoption of stray animals. In the design and implementation of the system, the requirement analysis and system design are conducted first, and the functional modules and interactive interface of the system are determined. Then, the Spring Boot framework is used for back-end development to realize the core functions such as user management, stray animal information management and adoption application processing. At the same time, through the Thymeleaf technology to achieve dynamic page rendering and data interaction, improve the user experience.
This project uses MySQL as the underlying database to store and manage the data required by the system. Using the database technology, the persistent data storage and efficient query are realized. In addition, the transaction management and permission control of the database ensure the security and consistency of the system data. The experimental results show that the stray animal rescue and adoption system can meet the needs of users, provide a convenient process of stray animal information release, adoption application and processing, and achieve a good user interface and interactive experience.
The design and implementation of the system have positive significance in improving the efficiency and transparency of the rescue and adoption of stray animals. In conclusion, this paper successfully designed and realized a stray animal rescue and adoption system based on JavaWeb technology, and contributes to promoting the welfare protection of stray animals through reasonable architecture design and technical selection.
In the future, the function and performance of the system can be further optimized to expand the expansion and sustainable development of the system, and promote more people to participate in the rescue and adoption of stray animals.
Key words: animal rescue; stray animal management; SPringBoot; Java; MySQL
目 录
摘 要
Abstract
1 绪论
1.1研究背景及意义
1.2国内外研究现状
2 主要技术
2.1Java概述
2.2 SpringBoot技术
2.3 Intellij IDEA
2.4 Tomcat
2.5 MySQL
2.6 Thymeleaf
3 需求分析
3.1可行性分析
3.1.1 技术可行性分析
3.1.2 经济可行性分析
3.1.3 操作可行性分析
3.1.4 法律可行性分析
3.2 功能性需求分析
3.2.1救助者用例图分析
3.2.2 管理员用例图分析
3.3 非功能性需求分析
4 系统设计
4.1 总体功能设计
4.2 功能模块详细设计
4.2.1 登录模块设计
4.2.2 登录模块设计
4.2.3 动物领养模块设计
4.2.4爱心捐赠模块设计
4.2.5评论帖子模块设计
4.2.6用户管理模块设计
4.2.7动物类别管理模块设计
4.2.8动物管理模块设计
4.2.9帖子管理模块设计
4.2.10领养管理模块设计
4.2.11捐赠管理模块设计
4.2.12公告管理模块设计
4.2.13评论管理模块设计
4.2.14个人信息管理模块设计
4.3 数据库设计
4.3.1数据库概念模型设计
4.3.2数据库物理结构设计
5 系统实现
5.1 前台实现
5.1.1 系统首页
5.1.2 注册模块
5.1.3登录模块
5.1.4动物详情模块
5.1.5爱心捐赠模块
5.1.6 我的评价
5.1.7 申请领养
5.1.8 我的申请
5.2 后台实现
5.2.1 用户管理模块
5.2.2 动物类别管理模块
5.2.3 动物信息管理模块
5.2.4 帖子管理管理模块
5.2.5 公告管理模块
5.2.6 领养管理模块
5.2.7 动物捐赠管理模块
5.2.8 评价管理模块
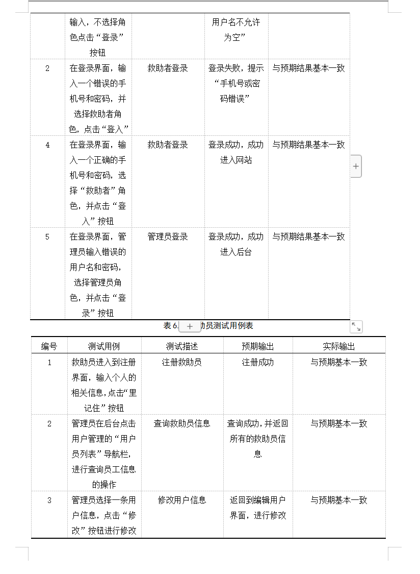
6 系统测试
6.1 软件测试的目的
6.2 软件测试的环境
6.3测试用例
结 论
致 谢
参考文献





































毕业66资料站 biye66.com ©2015-2026 版权所有 | 微信:15573586651 QQ:3903700237
本站毕业设计和毕业论文资料均属原创者所有,仅供学习交流之用,请勿转载并做其他非法用途.如有侵犯您的版权有损您的利益,请联系我们会立即改正或删除有关内容!