| 设计 任务书 文档 开题 答辩 说明书 格式 模板 外文 翻译 范文 资料 作品 文献 课程 实习 指导 调研 下载 网络教育 计算机 网站 网页 小程序 商城 购物 订餐 电影 安卓 Android Html Html5 SSM SSH Python 爬虫 大数据 管理系统 图书 校园网 考试 选题 网络安全 推荐系统 机械 模具 夹具 自动化 数控 车床 汽车 故障 诊断 电机 建模 机械手 去壳机 千斤顶 变速器 减速器 图纸 电气 变电站 电子 Stm32 单片机 物联网 监控 密码锁 Plc 组态 控制 智能 Matlab 土木 建筑 结构 框架 教学楼 住宅楼 造价 施工 办公楼 给水 排水 桥梁 刚构桥 水利 重力坝 水库 采矿 环境 化工 固废 工厂 视觉传达 室内设计 产品设计 电子商务 物流 盈利 案例 分析 评估 报告 营销 报销 会计 | |||||
|
|||||
|
|||||
|
|||||
摘要
当前因唐山市从事电商业务的企业自身水平限制;跨境电商业务涵盖业务范围较广,包含金融、物流、报关、商检、结汇、退税等;跨境业务种类较多等原因,导致从事跨境电商业务的企业业务开展困难,政府部门审批监管麻烦。
针对以上问题,本课题旨在为唐山市建设一个能给承载全市跨境电商产业发展,功能较为全面的综合服务平台。在设计过程中,对唐山市业务占比最大的“9610”出口业务流程和“1210”进口业务流程进行了深入细致的调查研究,对其中涉及的需要进行线上申报的内容进行提炼,梳理出了以备案管理、区内辅助管理、进口业务报关管理、出口业务报关管理为核心的跨境电商综合服务平台功能体系。同时,跨境电商综合服务平台向广大中小企业提供统一的数据申报入口,允许企业直接通过其自身业务系统将跨境业务的报关信息通过接口方式推送给平台,并作为一个统一的代理与海关进行联网对接,将企业的申报信息转换成符合海关要求的报文格式申报海关,既满足了企业对接海关的实际需要,又减少了海关的工作难度。
通过该平台能够让从事跨境电商业务的各个企业在物流、仓储、通关等方面能够实现“一次申报”、“一次查验”、“一次放行”,大大简化了申报流程,缩短了业务周期。同时,方便了政府部门之间的协作,减少了海关的工作难度。
关键字:跨境电商、“9610”出口业务、“1210”进口业务、综合服务平台。
Abstract
At present, due to the limited level of enterprises engaged in e-commerce business in Tangshan City, the wide range of business covered by cross-border e-commerce business, including finance, logistics, customs declaration, commodity inspection, foreign exchange settlement, tax refund, etc; the large number of types of cross-border business, it is difficult for enterprises engaged in cross-border e-commerce to develop and for government departments to approval and supervision.
In view of the above problems, this project aims to build a comprehensive service platform for Tangshan city to carry the development of cross-border e-commerce industry. In the design process, the "9610" export business process and "1210" import business process, which account for the largest proportion of business in Tangshan City, are investigated and studied in depth. The contents involved in the online declaration are refined, and the cross-border e-commerce comprehensive management system with the core of record management, regional auxiliary management, import business declaration management and export business declaration management is sorted out to build The service platform function system. At the same time, the cross-border e-commerce integrated service platform provides a unified data declaration entry for the majority of small and medium-sized enterprises, allowing them to push the declaration information of cross-border business to the platform directly through their own business system in the interface mode, and act as a unified agent to connect with the customs through the Internet, so as to convert the declaration information of enterprises into a message format that meets the customs requirements. It not only meets the actual needs of enterprises docking with customs, but also reduces the difficulty of customs work.
Through this platform, enterprises engaged in cross-border e-commerce business can realize "one-time declaration", "one-time inspection" and "one-time release" in logistics, warehousing, customs clearance, etc., which greatly simplifying the declaration process and shortening the business cycle. At the same time, it facilitates the cooperation between government departments and reduces the difficulty of customs work.
Keywords: cross border e-commerce, "9610" export business, "1210" import business, comprehensive service platform.
目录
第一章 绪论
1.1 选题背景与意义
1.2 国内外研究现状分析
1.3 研究目标与内容
1.3.1 研究目标
1.3.2 研究内容
1.3.3 工作难点与论文贡献
1.4 论文组织结构
第二章 系统需求分析
2.1 平台总体要求
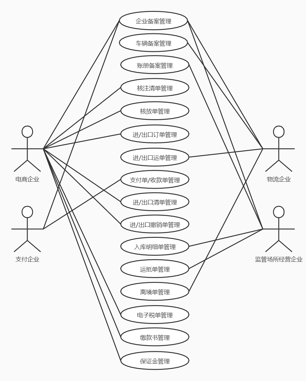
2.2 功能性需求分析
2.2.1 企业备案管理
2.2.2 车辆备案管理
2.2.3 账册备案管理
2.2.4 核注清单管理
2.2.5 核放单管理
2.2.6 进/出口订单管理
2.2.7 进/出口运单管理
2.2.8 支付单/收款单管理
2.2.9 进/出口清单管理
2.2.10 进/出口撤销单管理
2.2.11 进口入库明细单管理
2.2.12 出口运抵单管理
2.2.13 出口离境单管理
2.2.14 电子税单管理
2.2.15 缴款书管理
2.2.16 保证金管理
2.3 非功能需求分析
2.3.1 性能需求
2.3.2 稳定性需求
2.3.3 可维护性需求
2.4 本章小结
第三章 系统解决方案与相关技术
3.1系统架构分析
B/S架构与C/S架构
系统架构的选择
3.2数据库分析
MySQL与ORACLE
系统数据库的选择
3.3其他相关技术分析
唐山跨境电商综合服务平台介绍
Java语言介绍
SpringBoot框架介绍
SpringCloud框架介绍
IBM-MQ介绍
Redis介绍
3.4本章小结
第四章 系统概要设计
4.1 系统功能结构设计
4.1.1 页面申报查询服务
4.1.2 企业申报对接服务
4.1.3 报文业务处理服务
4.1.4 海关申报对接服务
4.2 系统体系架构设计
4.3 系统数据库设计
4.4 企业申报业务功能设计
4.4.1接口申报接收处理功能设计
4.4.2申报报文业务处理功能设计
4.4.3海关申报处理功能设计
4.4.4海关回执处理功能设计
4.4.5回执业务处理和分发功能设计
4.5 企业申报接口设计
4.6 本章小结
第五章 系统详细设计与实现
5.1 接口申报功能的设计与实现
5.1.1 接口申报接收处理的设计实现
5.1.2 申报报文业务处理的设计实现
5.1.3 海关申报处理的设计实现
5.2 回执处理功能的设计与实现
5.2.1 海关回执处理的设计实现
5.2.2 回执业务处理和分发的设计实现
5.3 本章小结
第六章 系统测试与验证
6.1 测试方法与过程
6.1.1 测试内容
6.1.2 测试方法与过程
6.2 功能测试
6.2.1 页面申报和查询功能的测试
6.2.2 接口申报功能的测试
6.2.3 回执接收功能的测试
6.3 运行效果
6.4 本章小结
总结与展望
参考文献
致谢














毕业66资料站 biye66.com ©2015-2026 版权所有 | 微信:15573586651 QQ:3903700237
本站毕业设计和毕业论文资料均属原创者所有,仅供学习交流之用,请勿转载并做其他非法用途.如有侵犯您的版权有损您的利益,请联系我们会立即改正或删除有关内容!