| 设计 任务书 文档 开题 答辩 说明书 格式 模板 外文 翻译 范文 资料 作品 文献 课程 实习 指导 调研 下载 网络教育 计算机 网站 网页 小程序 商城 购物 订餐 电影 安卓 Android Html Html5 SSM SSH Python 爬虫 大数据 管理系统 图书 校园网 考试 选题 网络安全 推荐系统 机械 模具 夹具 自动化 数控 车床 汽车 故障 诊断 电机 建模 机械手 去壳机 千斤顶 变速器 减速器 图纸 电气 变电站 电子 Stm32 单片机 物联网 监控 密码锁 Plc 组态 控制 智能 Matlab 土木 建筑 结构 框架 教学楼 住宅楼 造价 施工 办公楼 给水 排水 桥梁 刚构桥 水利 重力坝 水库 采矿 环境 化工 固废 工厂 视觉传达 室内设计 产品设计 电子商务 物流 盈利 案例 分析 评估 报告 营销 报销 会计 | |||||
|
|||||
|
|||||
|
|||||
目录
1. 引言
1.1 编写目的
1.2背景
1.3参考资料
2. 系统整体设计方案
2.1 系统开发环境设计
2.2 系统用户角色及特点
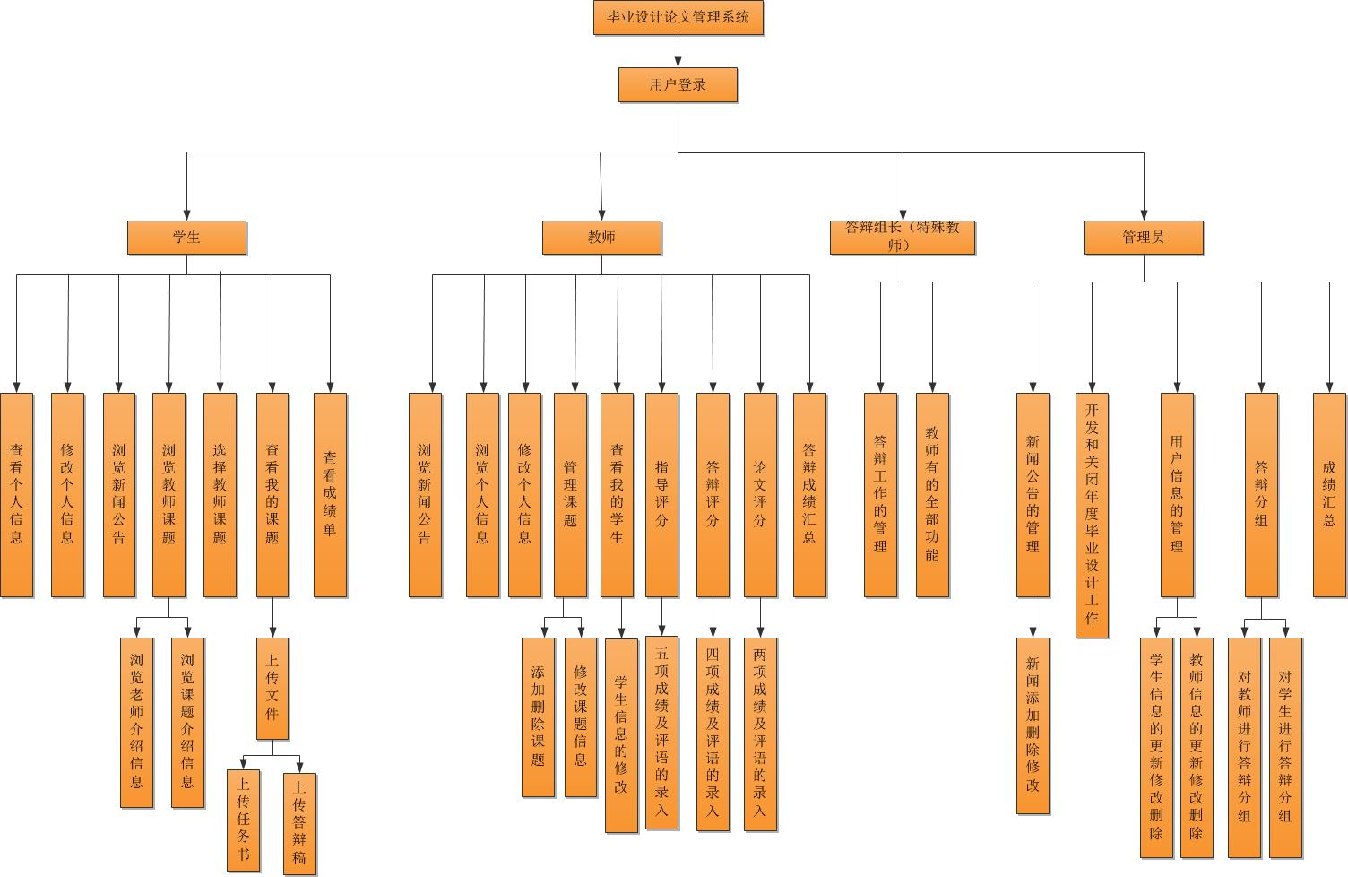
2.3系统功能描述
2.4 系统用例详细设计
2.4.1学生登录
2.4.2学生注销
2.4.3学生修改个人信息
2.4.4学生选择课题
2.4.5 学生上传相关文档
2.4.6 学生浏览新闻
2.4.7 管理员登录
2.4.8 管理员注销
2.4.8 管理员开放年度毕业管理
2.4.9 管理员关闭年度毕业管理
2.4.10 管理员发布新闻
2.4.11 管理员修改新闻
2.4.12 管理员删除新闻
2.4.13 管理员添加教师信息
2.4.14 管理员修改教师信息
2.4.15 管理员删除教师信息
2.4.16 管理员录入答辩组信息
2.4.17 管理员论文评阅分配
2.4.18 管理员下载答辩总汇成绩表
2.4.19 教师登录
2.4.20 教师注销
2.4.21 下载相关文档
2.4.22 修改教师个人信息
2.4.23 修改学生个人信息
2.4.24 添加课题
2.4.25 删除课题
2.4.26 修改课题
2.4.27 教师审核
2.4.28 指导评分
2.4.29 论文评阅
2.4.30 答辩评分
2.4.31 查看答辩分汇总
3. 系统功能模块的设计
3.1 系统登录模块的设计
3.2查看新闻公告模块的设计
3.4个人资料管理模块的设计
3.5开发关闭年份访问模块的设计
3.6新闻公告管理模块的设计
3.6答辩汇总模块的设计
3.7 答辩分组模块的设计
3.8答辩小组组内答辩评分论文评阅分配模块的设计
3.9学生教师资料管理模块的设计
3.10教师课题管理模块的设计
3.11 选课核查模块的设计
3.12 教师评分模块的设计
3.14学生查看成绩考核表模块设计
3.14学生选题模块设计
4. 数据库设计
4.1系统E-R图设计
4.2 系统关系模型设计
4.3 数据字典设计
项目详细设计说明书
1. 引言
编写详细设计说明书是系统开发过程必不可少的部分,其目的是为了开发人员在完成概要设计说明的基础上完成概要设计规定的各个功能的具体实现的设计工作。通过对所产生的功能模块进行过程描述,开发一个可以直接转化成HTML语言的网站标识,这样可以使网站开发人员很好的了解网站功能,并对网站的所有模块有一个更深的了解。本说明书在概要设计的基础上,对网站各模块分别进行了实现层面上的要求和说明,为进行后面的实现和测试做准备,检验本网站的各项性能指标,及时发现纰漏及时修补。
现有的毕业设计论文答辩系统不满足当前的使用需求。
开发单位:网络技术系。
《Web基础编程》,李健宏、李广振,北京大学出版社。
《数据库原理与应用教程》
《HTML5与CSS3网页设计入门与提高》
《JavaScript基础教程》,作:(美)TomNegrinoDori Smit译:陈剑瓯、柳靖,人民邮电出版社。














毕业66资料站 biye66.com ©2015-2026 版权所有 | 微信:15573586651 QQ:3903700237
本站毕业设计和毕业论文资料均属原创者所有,仅供学习交流之用,请勿转载并做其他非法用途.如有侵犯您的版权有损您的利益,请联系我们会立即改正或删除有关内容!