| 设计 任务书 文档 开题 答辩 说明书 格式 模板 外文 翻译 范文 资料 作品 文献 课程 实习 指导 调研 下载 网络教育 计算机 网站 网页 小程序 商城 购物 订餐 电影 安卓 Android Html Html5 SSM SSH Python 爬虫 大数据 管理系统 图书 校园网 考试 选题 网络安全 推荐系统 机械 模具 夹具 自动化 数控 车床 汽车 故障 诊断 电机 建模 机械手 去壳机 千斤顶 变速器 减速器 图纸 电气 变电站 电子 Stm32 单片机 物联网 监控 密码锁 Plc 组态 控制 智能 Matlab 土木 建筑 结构 框架 教学楼 住宅楼 造价 施工 办公楼 给水 排水 桥梁 刚构桥 水利 重力坝 水库 采矿 环境 化工 固废 工厂 视觉传达 室内设计 产品设计 电子商务 物流 盈利 案例 分析 评估 报告 营销 报销 会计 | |||||
|
|||||
|
|||||
|
|||||
目录
基于汽车知识图谱的汽车问答多轮对话系统
1 技术路线
2 实体识别与实体链接
2.1 实体识别
2.2 实体链接
3 关系识别
3.1 关系分类
3.2 简单关系匹配
3.3 复杂关系匹配
3.4 关系链接
4 sparql 查询
4.1 汽车品牌关系查询
4.2 汽车车系关系查询
4.3 汽车车型关系查询
4.4 复杂关系查询
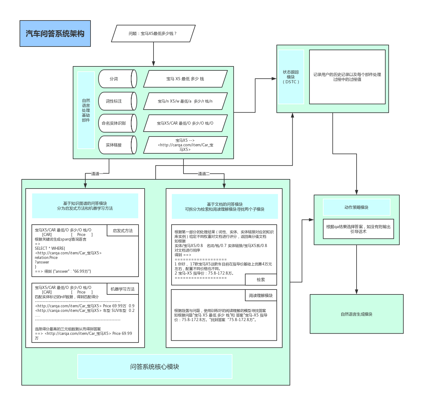
本文档分为两部分一个是KBQA的整体技术路线,以及技术路线中各个模型的介绍。
其他的内容请看文档文件夹里面的其他文档
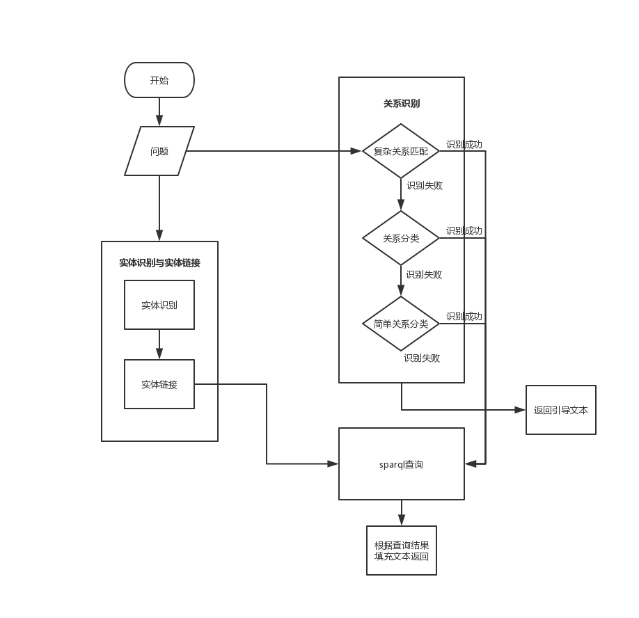
该技术路线主要将KBQA分为三部分,实体识别与实体链接,关系识别,sparql查询,其中每个部分分为一到多种方法实现。
具体的处理流程图如下:
当用户输入一个句子之后,问答系统会从用户的句子中抽取对应的实体提及,然后根据抽取的实体提及通过实体链接映射到知识图谱中的实体。同时,系统也会从句子中识别到用户想要问的关系,然后结合实体和关系,即可使用sparql语言从知识图谱中查询得到对应的结果。






























毕业66资料站 biye66.com ©2015-2026 版权所有 | 微信:15573586651 QQ:3903700237
本站毕业设计和毕业论文资料均属原创者所有,仅供学习交流之用,请勿转载并做其他非法用途.如有侵犯您的版权有损您的利益,请联系我们会立即改正或删除有关内容!