| 设计 任务书 文档 开题 答辩 说明书 格式 模板 外文 翻译 范文 资料 作品 文献 课程 实习 指导 调研 下载 网络教育 计算机 网站 网页 小程序 商城 购物 订餐 电影 安卓 Android Html Html5 SSM SSH Python 爬虫 大数据 管理系统 图书 校园网 考试 选题 网络安全 推荐系统 机械 模具 夹具 自动化 数控 车床 汽车 故障 诊断 电机 建模 机械手 去壳机 千斤顶 变速器 减速器 图纸 电气 变电站 电子 Stm32 单片机 物联网 监控 密码锁 Plc 组态 控制 智能 Matlab 土木 建筑 结构 框架 教学楼 住宅楼 造价 施工 办公楼 给水 排水 桥梁 刚构桥 水利 重力坝 水库 采矿 环境 化工 固废 工厂 视觉传达 室内设计 产品设计 电子商务 物流 盈利 案例 分析 评估 报告 营销 报销 会计 | |||||
|
|||||
|
|||||
|
|||||
口红销量预测
摘要:从网站爬取口红销售数据,分析影响销售数据的重要因素以及根据销售因素建模预
测其销售量。本文先将数据进行预处理得到实验数据,然后着重分析朴素贝叶斯判别分析算法、AdaBoost 算法以及随机森林算法在口红销量预测中的效果,并在随机森林算法中进
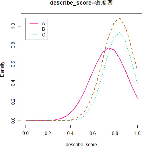
行模型优化。通过实验结果表明总评价数、价格和描述分这三个因素对销售量的影响较大,对三个算法对比分析得出随机森林算法预测错误率最低,有较好的预测效果。
关键词: 口红销量;朴素贝叶斯;AdaBoost;随机森林
目录
口红销量预测
1 问题描述
2 数据描述
2.1 数据来源
2.2 数据预处理
2.2.1 数据清洗
2.2.2 缺失值处理
2.3 颜色字段词云
2.4 功效字段词云
2.5 数据变换
2.5.1 对销售总量字段进行处理
2.5.2 对功效字段进行处理
2.5.3 对数值字段进行处理
3 模型构建
3.1 数据抽样处理
3.2 朴素贝叶斯分类
3.2.1 朴素贝叶斯算法原理
3.2.3 计算结果
3.3 集成学习
3.3.1 AdaBoost 算法原理
3.3.3 计算结果
3.4 集成学习
3.4.1 随机森林算法原理
3.4.3 计算结果
3.4.4 模型优化
3.5 模型评价
4 主要结论
5 课程建议
参考文献















毕业66资料站 biye66.com ©2015-2026 版权所有 | 微信:15573586651 QQ:3903700237
本站毕业设计和毕业论文资料均属原创者所有,仅供学习交流之用,请勿转载并做其他非法用途.如有侵犯您的版权有损您的利益,请联系我们会立即改正或删除有关内容!