| 设计 任务书 文档 开题 答辩 说明书 格式 模板 外文 翻译 范文 资料 作品 文献 课程 实习 指导 调研 下载 网络教育 计算机 网站 网页 小程序 商城 购物 订餐 电影 安卓 Android Html Html5 SSM SSH Python 爬虫 大数据 管理系统 图书 校园网 考试 选题 网络安全 推荐系统 机械 模具 夹具 自动化 数控 车床 汽车 故障 诊断 电机 建模 机械手 去壳机 千斤顶 变速器 减速器 图纸 电气 变电站 电子 Stm32 单片机 物联网 监控 密码锁 Plc 组态 控制 智能 Matlab 土木 建筑 结构 框架 教学楼 住宅楼 造价 施工 办公楼 给水 排水 桥梁 刚构桥 水利 重力坝 水库 采矿 环境 化工 固废 工厂 视觉传达 室内设计 产品设计 电子商务 物流 盈利 案例 分析 评估 报告 营销 报销 会计 | |||||
|
|||||
|
|||||
|
|||||
摘 要
博客,很多人称他为Web2.0的核心代表,刚出现便在网上流行起来。那什么是博客呢?简单一点来说,博客是记载了人们日常发生的事、自己的兴趣爱好,把自己的生活和想表达的东西与博客上的其他人分享、沟通,与此同时也可以通过博客结交更多趣味相投的朋友。越来越多的博客门户的出现,这让网民们看到了其蕴含的巨大的信息价值和潜力。现在博客已然成为很多人获取信息的主要途径。
身为一名程序员,浏览博客网站是每天必不可少的一环,所以我设计并开发了一个具有用户使用和管理员管理的多功能博客管理平台,这个平台不仅用户操作方便舒适,并且后台管理人员也能轻松管理整个平台。真正意义上实现了社交、管理相结合。
本系统是基于JavaWeb技术开发的,前端使用目前主流的layui、jQuery等框架,这些框架具有易上手、开源、轻量的特点,这些特点在中小型项目中是至关重要的。后端使用springboot、mybatis-plus、shiro等框架。Springboot的自动装配可以使项目简单、轻松的运行起来。mybatis-plus实现对mybatis的封装使得mybatis使用起来更加方便、快捷。shiro用来给项目提供权限管理功能,集中管理整个项目的权限分配和权限管理。
关键词:博客; springboot; mybatis-plus
ABSTRACT
Blog, which many people call the core representative of Web 2.0, has been popular on the Internet since its appearance. So what is a blog? Simply put, blog is to record people's daily events, their interests and hobbies, share and communicate their lives and things they want to express with other people on the blog, and at the same time, make more interesting friends through the blog. More and more blog portals appear, which let netizens see its huge information value and potential. Nowadays, blog has become the main way for many people to get information.
As a programmer, browsing blog website is an essential part of every day, so I designed and developed a multi-functional blog management platform with user use and administrator management. This platform is not only convenient and comfortable for users, but also easy for background managers to manage the whole platform. In a real sense, it realizes the combination of social and management.
The system is developed based on Java Web technology. The front-end uses the current mainstream layui, jQuery and other frameworks. These frameworks are easy to use, open-source and lightweight. These characteristics are very important in small and medium-sized projects. The back end uses springboot, mybatis plus, Shiro and other frameworks. Spring boot's automatic assembly can make the project simple and easy to run. The encapsulation of mybatis by mybatis plus makes it more convenient and quick to use. Shiro is used to provide permission management function for the project, and to centrally manage the permission assignment and permission management of the whole project.
Key words: blog; springboot; mybatis-plus
目 录
1 引言
1.1 研究背景及意义
1.2发展现状及趋势
1.3 论文组织结构
2 系统需求分析
2.1 可行性分析
2.1.1 经济可行性
2.1.2 技术可行性
2.1.3 操作可行性
2.2 系统需求分析
2.2.1 业务流分析
2.2.2 数据流分析
2.2.3 数据字典
2.2.4 数据库需求分析
3 系统概要设计
3.1 系统总体设计结构
3.2 数据库表设计
3.2.1 ER图
3.2.2 数据表设计
3.3 接口设计
3.3.1 用户接口设计
3.3.2 内部接口设计
3.4 系统出错处理设计
4 系统详细设计
4.1 系统登录模块
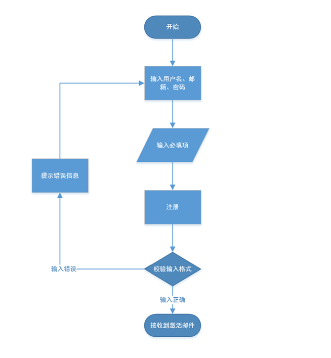
4.2 注册模块
4.3 用户主页模块
4.4 用户个人中心模块
4.5 我的博客主页模块
4.6 博客页面模块
4.7 新增评论模块
4.8 消息模块
4.9 撰写消息模块
4.10 相关博客模块
4.11 新增博客模块
4.12 用户管理模块
4.13 修改角色模块
4.14 栏目管理模块
4.15 新增栏目模块
4.16 博客管理模块
5 系统测试
5.1 系统测试概述
5.2 系统测试方法
5.3 系统测试用例
5.4 系统测试总结
结论与展望
致 谢
参考文献













































毕业66资料站 biye66.com ©2015-2026 版权所有 | 微信:15573586651 QQ:3903700237
本站毕业设计和毕业论文资料均属原创者所有,仅供学习交流之用,请勿转载并做其他非法用途.如有侵犯您的版权有损您的利益,请联系我们会立即改正或删除有关内容!