| 设计 任务书 文档 开题 答辩 说明书 格式 模板 外文 翻译 范文 资料 作品 文献 课程 实习 指导 调研 下载 网络教育 计算机 网站 网页 小程序 商城 购物 订餐 电影 安卓 Android Html Html5 SSM SSH Python 爬虫 大数据 管理系统 图书 校园网 考试 选题 网络安全 推荐系统 机械 模具 夹具 自动化 数控 车床 汽车 故障 诊断 电机 建模 机械手 去壳机 千斤顶 变速器 减速器 图纸 电气 变电站 电子 Stm32 单片机 物联网 监控 密码锁 Plc 组态 控制 智能 Matlab 土木 建筑 结构 框架 教学楼 住宅楼 造价 施工 办公楼 给水 排水 桥梁 刚构桥 水利 重力坝 水库 采矿 环境 化工 固废 工厂 视觉传达 室内设计 产品设计 电子商务 物流 盈利 案例 分析 评估 报告 营销 报销 会计 | |||||
|
|||||
|
|||||
|
|||||
摘 要
随着信息技术的飞速发展,软件已成为人们生活必不可少的一部分,软件开发从线下也逐渐的走向线上,软件项目线上协同开发对项目有效管理、协同的需求显得尤为重要。现今,项目开发一直受到同学们的热捧,但是在校园软件开发过程中存在着团队不好组建、找不到适合项目需求的指导老师、任务分配问题而耽误项目进度等种种问题,通过建立基于项目管理流程的校园软件项目协同平台来为学生、老师服务,可以提高校园软件项目开发的效率。
本文应用Maven、Eclipse、Git集成开发环境实现了基于项目管理流程的校园软件项目协同平台,后台应用MySQL5.5对数据进行数据存储管理,并利用Navicat for MySQL可视化工具查看数据。本平台的主要功能包括以下几个方面:项目管理、审核管理、团队管理、任务管理、用户信息管理、登陆注册、新闻管理、数据库备份与恢复等。
该论文将详细阐述该平台的全部功能以及各种角色权限分配,并对该平台的可行性研究、需求分析、概要设计、详细设计、测试与部署进行介绍。该平台没有相应的android端对项目实时监控,因此在以后的开发维护中可以进行不断地完善。
调查和测试结果表明,该平台运行可靠,学生教师反应良好。
关键词:协同开发;项目管理;团队管理;任务管理;审核;
ABSTRACT
With the rapid development of information technology, software has become an indispensable part of people's lives, software development also gradually from the line to go online, online collaborative development of software project project management, collaborative demand is particularly important. Nowadays, project development has been the subject of the students in the campus of the Blitz, but in the process of software development there is a good team building, can not find suitable for the project needs the guidance of the teacher, the task assignment problem and delay the progress of the project and other problems, through the establishment of the project management process of software project based on the same campus association platform for students, teachers, can improve the efficiency of campus software development projects.
The application of Maven, Eclipse, Git integrated development environment to achieve the collaborative development platform based on project process, the background using MySQL5.5 data storage and management of data, and use Navicat for MySQL visualization tool to view the data. The main function of the platform includes the following aspects: project management, audit management, team management, task management, user information management, land registration, information management, database backup and recovery.
This paper will elaborate on all the functions of the platform and role permission assignment, and the feasibility of the platform, demand analysis, outline design, detailed design, testing and deployment are introduced. The corresponding Android platform does not end the real-time control of the project, so the development of future maintenance can be constantly improved.
The investigation and test results show that the platform is reliable and the students and teachers respond well.
Key Words: Collaborative development; project management; team management; task management; auditing;
目 录
1 绪 论
1.1 选题背景
1.2 国内外研究现状
1.3 选题意义
1.4 论文结构
2 可行性研究
2.1 经济可行性
2.2 技术可行性
2.3 操作可行性
3 需求分析
3.1 安全需求
3.2 功能需求
3.3数据库E-R模型分析及数据词典
3.4 性能需求
3.5 可靠性和可用性需求
3.6 出错处理需求
3.7 接口需求
3.8 约束
3.9 将来可能提出的需求
4 总体设计
4.1 系统架构设计
4.2 平台功能模块设计
4.2.1 平台总体功能结构图
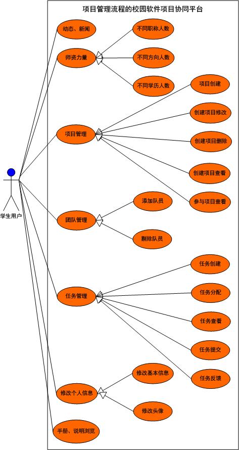
4.2.2 学生用户功能设计
4.2.3 教师用户功能设计
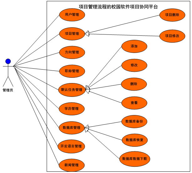
4.2.3 管理员用户功能设计
4.3 数据库概要设计
4.3.1 用户信息表设计
4.3.2 项目信息表设计
4.3.3 研究方向信息表设计
4.3.4 职称信息表设计
4.3.5 学历信息表设计
4.3.6 开发语言信息表设计
4.3.7 开发平台信息表设计
4.3.8 新闻信息表设计
4.3.9 数据库备份信息表设计
5 详细设计及实现
5.1 系统主要类图设计
5.2 系统界面设计
5.2.1 学生用户操作界面设计
5.2.2 教师用户操作界面设计
5.2.3 管理员用户操作界面设计
5.3 主要模块详细设计及实现
5.3.1 用户登录模块详细设计
5.3.2 项目创建模块详细设计
5.3.3 项目审核模块详细设计
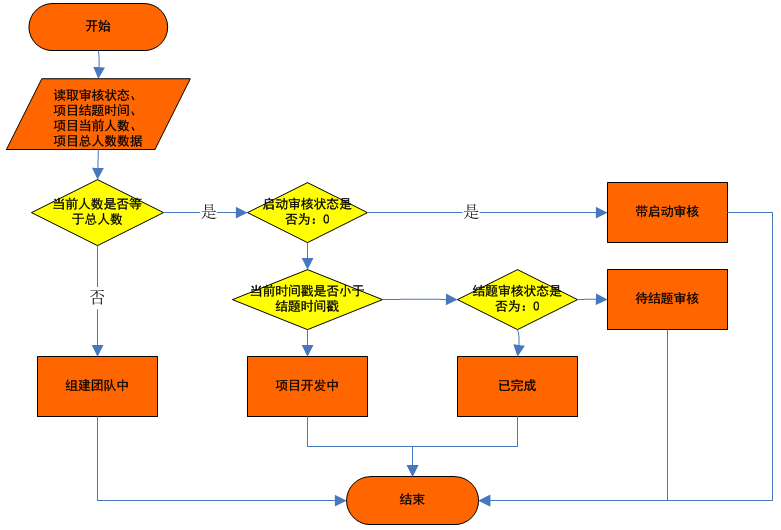
5.3.4 更新项目状态模块详细设计
6 平台测试
6.1 测试范围
6.2 平台功能测试
6.2.1 注册功能测试
6.2.2 项目创建功能测试
6.2.3 项目审核功能测试
6.2.4 团队管理功能测试
6.2.5 用户修改个人资料功能测试
6.3 平台性能测试
7 结束语
致谢
参考文献




































































毕业66资料站 biye66.com ©2015-2026 版权所有 | 微信:15573586651 QQ:3903700237
本站毕业设计和毕业论文资料均属原创者所有,仅供学习交流之用,请勿转载并做其他非法用途.如有侵犯您的版权有损您的利益,请联系我们会立即改正或删除有关内容!